“牙膏第一股” 两面针(600249.SH)近日透露早已布局电动牙刷产品。4月13日,两面针(600249.SH)在投资者互动平台表示,目前已布局并推出电动牙刷产品,整体销售规模较小。
4月14日,红星资本局注意到,两面针早在2021年就已对电动牙刷产品进行宣传推荐,但其天猫旗舰店的相关产品售出数量仅为90支。
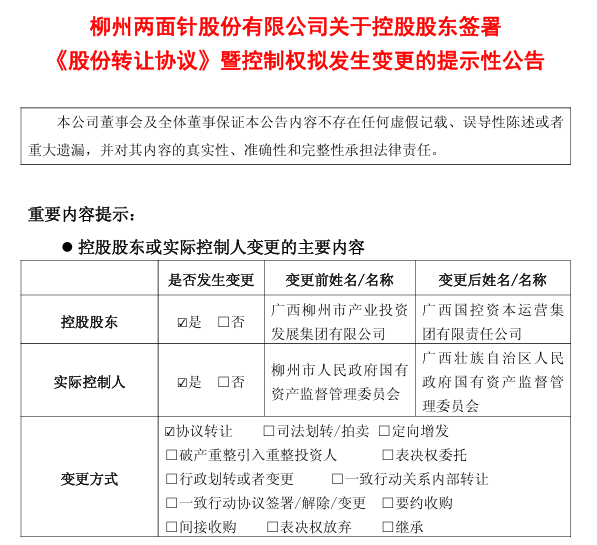
据了解,两面针业务主要涵盖日化、医药两个板块,不久前,该公司宣布易主消息,控股股东拟由广西柳州市产业投资发展集团有限公司(以下简称“柳州产投”)变更为广西国控资本运营集团有限责任公司(以下简称“广西国控”)。而易主背后,该公司利润主要受金融资产公允价值变动影响的现象引发外界关注。
在分析人士看来,金融资产收益具有偶然性和不可持续性,两面针易主后应借助省级国资平台资源赋能,深耕草本日化特色,聚焦牙膏核心品类创新升级。同时,通过优化产品结构,缩减低效业务,发力高毛利细分赛道。
电动牙刷天猫销量仅90支
日化毛利仅为医药三分之一
4月13日,针对投资者关于电动牙刷、冲牙器等产品的布局,两面针在互动平台回应称,“公司目前已布局并推出电动牙刷产品,整体销售规模较小。目前尚未推出冲牙器产品。”
红星资本局注意到,两面针布局电动牙刷产品较早,2021年12月两面针曾发布电动牙刷产品推荐,向消费者介绍一款磁悬超声马达电动牙刷。不过,该支电动牙刷销售渠道较少,且售出规模确实有限,在两面针天猫旗舰店券后售价为122.03元,仅售出90支。

图片来源:淘宝APP截图
福建华策品牌定位咨询创始人詹军豪表示,行业竞争激烈,飞利浦、舒客、欧乐B等已经建立心智认知的头部品牌已占据市场,两面针产品无技术与价格优势,营销薄弱,难以突破认知壁垒。
电动牙刷仅是两面针日化业务中的一款产品。两面针主要业务为日化产业,业务涵盖日化、医药两个板块。公司在日化板块,主要从事口腔护理产品、个人洗护品、酒店日用品等的研发、生产和销售,包括两面针、沐兰泽、逍遥、芳草等品牌;在医药板块,则从事药品生产销售,主要产品为苍鹅鼻炎片、氨咖黄敏胶囊、银杏叶片、感冒灵颗粒等成品药以及丹皮酚、愈创木酚磺酸钾、细辛脑等原料药。
从营收占比来看,日化产品占据主导地位,对总营收的贡献超八成,但毛利率却仅为药品的三分之一左右。例如,2025年,两面针日化产品、药品营收分别为9.33亿元、1.03亿元,分别同比增长0.42%、-1.11%。日化产品虽贡献了总营收的88%,但该业务的盈利能力却不及药品,毛利率仅为13.45%,同比减少0.39个百分点,药品毛利率则为42.23%,同比增长2.32个百分点。
中国企业资本联盟副理事长柏文喜指出,日化营收占比高但毛利率远低于药品,这反映了行业本质差异。日化产品竞争充分、同质化严重,两面针品牌溢价能力弱,只能通过价格战维持份额;而药品虽规模小,但依托中药批文的准入壁垒和医院渠道的专业性,享有定价权和较高毛利。这种“以低毛利日化养高毛利药品”的结构,实则是日化主业竞争力不足的体现。
去年净利润下滑近九成
控股股东拟变更为广西国控
主业承压的同时,两面针正面临易主。4月1日,两面针发布公告,宣布控股股东、实控人拟发生变更,控股股东由柳州产投变更为广西国控,实际控制人则由柳州市人民政府国有资产监督管理委员会变更为广西壮族自治区人民政府国有资产监督管理委员会。

图片来源:两面针公告截图
上述权益变动拟通过协议转让的方式进行,转让价格7.9742元/股,转让总价12.28亿元。
易主的背后则是两面针存在的盈利困境。2025年,两面针实现营业收入10.63亿元,同比增长0.9%;实现归母净利润984.61万元,同比减少87.86%。
对于利润指标的同比下降,两面针在年报中解释称,主要系公司持有的以中信证券股票为主的交易性金融资产公允价值变动损益同比减少所致,公司经营基本面保持稳定。年报显示,两面针本期公允价值变动收益为-442.82万元,上年同期为8774.18万元,同比变动幅度较大。
回溯两面针近年来的发展,公司利润端表现主要依托于金融资产公允价值变动。2021年、2022年两面针持有的中信证券股票公允价值减少,归母净利同比下降、亏损,2023年受持有的中信证券股票公允价值变动影响,对公司利润也产生扰动。2024年,受持有的交易性金融资产公允价值变动上升影响,归母净利润大幅增长至8109.88万元。
“牙膏第一股”风光不再
竞争者云集将构建多元产品矩阵
时间倒回至1941年,彼时的两面针仅是五家小型私营肥皂厂。1978年,组建“柳州市牙膏厂”后,两面针研发的中国第一支中药牙膏问世。“一口好牙两面针”的广告语使其连续多年畅销全国。2001年,两面针牙膏年产销量突破四亿支。
2004年,两面针在上交所挂牌上市,成为全国牙膏行业第一家以自有品牌上市的企业,“牙膏第一股”的两面针一时风头无两。
不过,上市后的两面针并未专注于牙膏赛道,而是走上了跨界及投资之路。两面针先后涉足钢材贸易、纸业、房地产及物业管理等业务,持有中信证券、交通银行等多家上市公司的股权。
过于分散的业务未能给公司带来创收,2019年12月,两面针通过资产出售剥离了纸业板块和房地产板块,宣布聚焦日化、医药板块,致力于发展“大消费、大健康”产业。
目前,日化板块竞争较为激烈,牙膏虽为两面针的业务强项,但受到高露洁、佳洁士、云南白药等品牌的挤压。
面对市场竞争加剧,两面针在年报中透露,2026年经营计划为聚焦主责主业,统筹各业务板块协同发力,构建多元产品矩阵,深化全域渠道融合。
(文章来源:红星资本局)