1月22日,多家上市公司发布投资者关系活动记录表公告,披露各自与机构之间的业务交流内容,其中透露出公司业务布局的诸多进展与亮点。
中集环科:公司有能力且有意愿 争取成为星环聚能的核心供应商
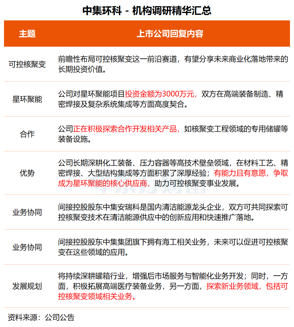
中集环科昨日接受华泰证券、君茂资管等数十家机构调研。
在调研中,中集环科透露,公司对星环聚能项目投资金额为3000万元,作为参股股东,公司正在积极探索合作开发相关产品,如核聚变工程领域的专用储罐等装备设施。
资料显示,星环聚能成立于2021年10月,致力于聚变能商业应用及相关技术研发,深耕小型化、商业化、快速迭代的可控聚变能装置。该公司规划于2028年前后彻底完成工程验证,启动商业示范堆建设,2032年左右建成一个可输出电能的聚变反应示范堆。
中集环科称,双方在高端装备制造、精密焊接及复杂系统集成等方面高度契合。“公司长期深耕化工装备、压力容器等高技术壁垒领域,在材料工艺、精密焊接、大型结构集成等方面积累了深厚经验,公司有能力且有意愿,争取成为星环聚能的核心供应商,助力可控核聚变事业发展。”
在未来发展规划方面,中集环科表示,公司将持续深耕罐箱行业、巩固罐箱制造市场地位,增强后市场服务与智能化业务开发。同时,一方面,积极拓展高端医疗装备业务,另一方面,探索新业务领域,包括可控核聚变领域相关业务。

中集环科是全球领先的液体、液化气体(常温)集装箱化物流装备制造企业和全生命周期服务商,并衍生出医疗设备部件业务。去年前三季度,公司实现营收17.50亿元,归母净利润为9955.75万元。
中邮证券最新研报指出,根据ITCO数据,中集环科在罐式集装箱领域的全球份额约为50%,行业龙头地位优势明显。公司正着力打造第二增长曲线,积极探寻高端装备等战略相关领域的新业务机遇。除了可控核聚变领域,公司在高端医疗影像设备领域布局也渐入佳境。
二级市场方面,中集环科股价今日上涨3.98%,本月涨幅为18.31%。
日发精机:用于丝杆、螺母的内外螺纹磨床已向部分客户交付使用
日发精机于11月21日、24日接受华创证券、诺德基金、路博迈基金等18家机构调研。公司在调研中透露,用于丝杆、螺母的内、外螺纹磨床已向部分客户交付使用,用于螺母加工的专用磨床已向部分客户交付使用。
日发精机称,公司已具备用于丝杆、螺母加工的高精数控螺纹磨削设备的生产能力。目前,市场开拓如期推进并取得一定的进展,已与部分客户如贝斯特、五洲新春、三联锻造等签署合同或达成战略合作,同时与一些意向客户正在进行技术交流、洽谈合作事宜。
“上述数控磨削设备因部分下游行业如人形机器人仍处于早期阶段,尚未大规模量产,距离产业化增长仍需一定时间,因此数控磨削设备尚未实现持续产能释放。”日发精机提示投资风险道。
减速器业务方面,日发精机表示,公司可提供减速器里面的轴承加工设备,已服务众多减速器生产企业(如苏州绿的,宁波中大力德,嵊州来福等)。
关于发展规划,日发精机称,公司未来将继续聚焦主业研发,改进产品细节,优化工艺验证,提升机床品质,提高生产效率,加速实现产品变革,全力打造高精、高效、智能化产品及产线,加快提升市场竞争力、品牌影响力。

日发精机是一家集柔性线制造、系统集成、管控系统开发于一体的综合性智能制造装备提供商,公司去年第三季度营收1.56亿元,归母净利润亏损0.45亿元。
二级市场方面,日发精机股价今日上涨1.27%,近五个交易日涨幅为3.25%。
今年以来,多部门合力优化实施“两新”政策,通用设备行业迎利好。近日,2026年第一批936亿元超长期特别国债支持设备更新资金已经下达,支持工业、能源电力等领域约4500个项目,带动总投资超过4600亿元。
资料显示,工业母机ETF(159667)紧密跟踪中证机床指数,覆盖华工科技、大族激光、豪迈科技、汇川技术等行业龙头。截至1月22日收盘,工业母机ETF(159667)成交额近1.4亿元,今年以来累计涨幅达12.56%。
(文章来源:东方财富研究中心)