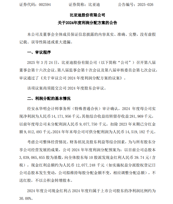
10派39.74元,A股又现大额分红!
3月24日晚间,比亚迪股份有限公司(以下简称“比亚迪”,002594)披露2024年年度报告。公司2024年实现营业收入7771.02亿元,同比增长29.02%。这是比亚迪历史上年度营收首次突破7000亿元,同时,按历史汇率,超越了特斯拉2024年全年976.90亿美元(约人民币7022.35亿元)营收表现,为2018年以来首次。

业绩方面,比亚迪2024年实现归母净利润402.54亿元,同比增长34.00%;实现扣非后归母净利润369.83亿元,同比增长29.94%。
比亚迪2024年以427.21万辆的新能源汽车销量蝉联中国汽车市场车企销量冠军、中国汽车市场品牌销量冠军、全球新能源车市场销量冠军,全年新能源汽车销量同比增速达到41.26%。
在2024年第四季度,比亚迪分别实现营收和归母净利润2748.51亿元、150.16亿元,同比增速分别为52.66%、73.12%,继续保持较快增长。
巨额研发是实现技术领先的关键。比亚迪2024年年报显示,公司2024年研发投入达到542亿元,同比增长35.68%。

充裕的现金是比亚迪大手笔研发投入的底气。2024年,比亚迪经营活动产生的现金流量净额达到1334.54亿元,2024年末现金储备(包括但不限于货币资金、交易性金融资产)达到1549亿元。
同时,比亚迪宣布,以总股本30.39亿股为基数,公司拟向全体股东每10股派发现金红利39.74元(含税)。
(文章来源:证券日报)