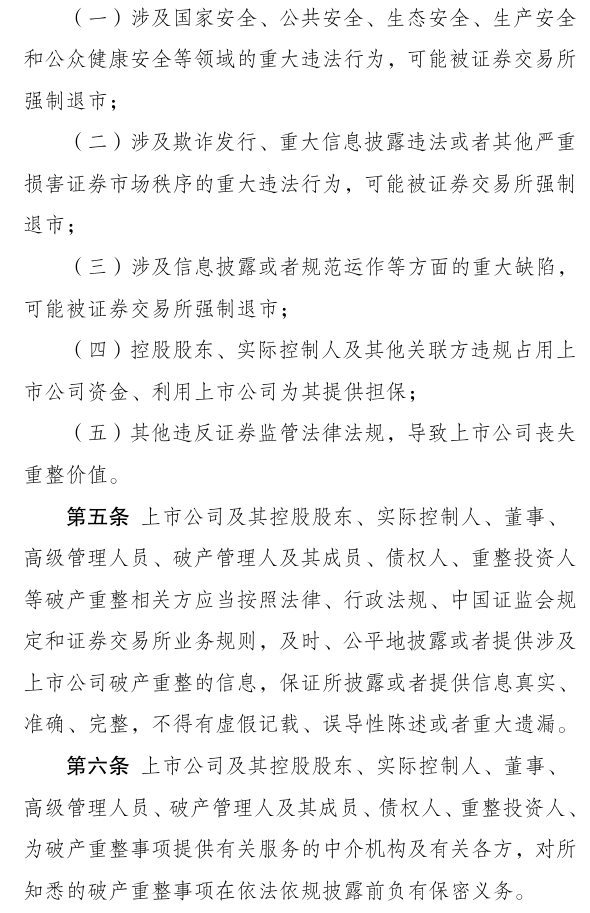
财联社3月14日讯,据证监会网站,2024年12月31日,最高法和证监会联合印发《关于切实审理好上市公司破产重整案件工作座谈会纪要》(法〔2024〕309号)。作为配套文件,证监会制定了《上市公司监管指引第11号——上市公司破产重整相关事项》(简称《指引》),自发布之日起实施。
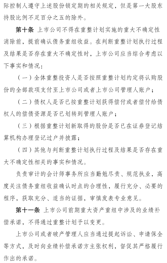
《指引》明确证监会对上市公司破产重整中涉及证券市场相关事项进行监督管理;证券交易所对上市公司破产重整中的信息披露进行自律管理。要求上市公司对是否存在退市风险、资金占用违规担保、信息披露或规范运作重大缺陷进行自查并披露。《指引》进一步明确重整计划中的权益调整要求,规定资本公积转增比例不得超过每十股转增十五股;重整投资人入股价格不得低于市场参考价的五折,市场参考价按重整投资协议签订日前二十、六十或一百二十个交易日均价之一确定;要求重整投资人按是否取得控制权分别锁定三十六个月、十二个月。同时,《指引》明确不得在重整计划实施的重大不确定性消除前,提前确认债务重组收益。
前期,证监会就《指引》向社会公开征求意见。从反馈情况看,各方总体认可《指引》,并结合实践提出了宝贵的意见和建议,涉及重整计划的披露要求、债务重组收益的确认依据、董事和高管人员保密责任等,经逐条研究,与《指引》条文有关的主要意见已采纳。后续,证监会将进一步加强政策解读,做好《指引》实施相关工作。






起草说明
为进一步加强上市公司破产重整监管,有效化解上市公司风险,推动提升上市公司质量,促进证券市场资源的优化配置,结合监管实践情况,中国证监会研究制定了《上市公司监管指引第11号——上市公司破产重整相关事项》(以下简称《指引》)。现就有关情况说明如下:
一、起草背景
破产重整是化解上市公司风险和提高上市公司质量的重要途径。2007年《企业破产法》实施以来,共有100多家上市公司实施完成破产重整,重整完成后,多数公司重获新生,偿债风险明显化解,控制权实现平稳交接,亏损资产得以剥离,实现较好的效果。
《国务院关于进一步提高上市公司质量的意见》(国发〔2020〕14号)提出,完善破产重整制度,支持上市公司通过破产重整等方式出清风险。近年来,党中央国务院多次强调要大力提高上市公司质量,这对上市公司破产重整提出了更高要求,一些新情况、新问题迫切需要进一步凝聚共识、明确标准、优化机制。为此,最高人民法院会同我会,对近年来上市公司重整案件的审理情况进行了总结、梳理、讨论,就进一步完善和统一规则适用,切实审理好上市公司破产重整案件相关重要问题取得了共识,形成《关于切实审理好上市公司破产重整案件工作座谈会议纪要》(以下简称《座谈会纪要》)。为衔接《座谈会纪要》,我会配套起草了《指引》,对证券监管相关核心事项进行细化明确。
二、主要内容
(一)明确职责分工,强化重整涉及证券市场相关事项
及信息披露监管明确中国证监会依法建立健全与人民法院协作机制,对上市公司破产重整中涉及证券市场相关事项进行监督管理;证券交易所依法制定上市公司破产重整信息披露规则,对上市公司破产重整中的信息披露行为进行自律管理。
(二)明确破产重整信息披露要求,强化内幕交易防控
上市公司及破产重整相关方应当及时、公平地披露或者提供涉及上市公司破产重整的信息,保证所披露或者提供信息的真实、准确、完整。上市公司申请或者被申请破产重整的,应当对是否存在重大违法强制退市情形、涉及信息披露或者规范运作等方面的重大缺陷、资金占用违规担保情况等进行自查并对外披露。上市公司重整计划涉及盈利预测的,应当客观、审慎,充分说明盈利预测的合理性及可实现性,并应当聘请财务顾问出具专项核查意见。同时,明确要求上市公司及相关各方严格遵守保密义务,任何单位和个人不得利用破产重整相关信息从事内幕交易、操纵证券市场等违法活动。
(三)优化重整计划草案规范要求,引导市场各方充分博弈,构建长效发展机制
一是对重整转增股份数量进行规制。要求公司根据资本公积金转增股票的用途、目的、必要性等审慎、合理地确定资本公积金转增股本数量,明确规定资本公积金转增比例不得超过每十股转增十五股,满足公司偿还债务及引入重整投资人需求,同时避免股本过度扩张稀释中小股东权益。
二是对重整投资人获得股份价格进行规制。强调重整计划草案应当明确重整投资人相关信息。重整投资人获得股份的价格不得低于市场参考价的百分之五十,引导重整投资人通过改善公司经营情况实现协同发展。明确重整投资人等相关方持有上市公司股份权益变动的,应当依规履行相关义务。要求重整投资人披露是否存在代持情形。强调重整投资人取得上市公司股份需严格遵守国家产业政策及行业准入等规定。明确契约型基金、信托计划或者资产管理计划不得成为上市公司控股股东、实际控制人、第一大股东。
三是明确重整投资人股份锁定期限。为确保重整后公司股权、经营相对稳定,要求获得公司控制权的重整投资人持股期限不得少于三十六个月,其他重整投资人持股期限不得少于十二个月。
(四)对严格做好债务重组收益确认提出要求
一方面要求上市公司充分核实重整计划执行过程及结果是否存在重大不确定性,明确不得在重整计划实施的重大不确定性消除前,提前确认债务重组收益,并进一步细化收益确认需满足的必要条件。另一方面压严压实审计机构责任,要求审计机构勤勉尽责、规范执业,高度关注债务重组收益确认时点的合理性,审慎发表专业意见。
(五)强化承诺监管,引导督促履行业绩补偿承诺
强调上市公司前期重大资产重组中涉及的业绩补偿承诺,不得通过重整计划予以变更。承诺方怠于履行业绩补偿承诺的行为严重损害上市公司合法权益,极大影响了上市公司重整程序中的偿债资源,上市公司或者管理人应当通过提起诉讼、申请保全等方式及时向业绩补偿承诺方主张权利,督促其严格履行作出的承诺。
三、公开征求意见情况
公开征求意见期间,我会共收到相关意见建议54条。
总体上,市场各方认为《指引》进一步强化了上市公司重整监管,有助于提高上市公司重整质效,切实保护投资者和债权人的利益。反馈意见主要涉及重整计划的披露要求、债务重组收益的确认依据、董事和高管人员保密责任等方面,我们逐条进行了认真研究,并从有利于提升执行效率、避免增加披露负担的角度采纳了绝大多数意见。部分意见与现有规则存在冲突或与提升上市公司破产重整质效的目标不一致,未予采纳。后续我们将进一步加强政策解读,做好《指引》实施相关工作。
四、过渡期安排
本指引自公布之日起施行。本指引公布之日前,法院已裁定受理上市公司破产重整申请的,无需适用本指引第七条转增比例限制及第八条股份定价相关规定。
特此说明。
(文章来源:财联社)