沪深股通今日合计成交2252.08亿,其中寒武纪和比亚迪分居沪股通和深股通个股成交额首位。板块主力资金方面,汽车整车板块主力资金净流入居首。ETF成交方面,港股汽车ETF(520600)成交额环比增长603%。期指持仓方面,四大期指多头均加仓,空头均减仓。龙虎榜方面,联芸科技获机构买入1.62亿;禾盛新材获机构买入超9000万;云赛智联获机构买入1.02亿,获国泰君安南京太平南路营业部买入1.64亿;蜂助手遭机构卖出2.4亿;润建股份遭机构卖出1.63亿;潍柴动力遭机构卖出1.03亿;东华软件遭中信建投北京东城分公司营业部卖出1.96亿;卓翼科技获一家量化席位买入1.13亿。
一、沪深股通前十大成交
今日沪股通总成交金额为997亿,深股通总成交金额为1255.08亿。

从沪股通前十大成交个股来看,寒武纪位居首位;韦尔股份和海光信息分居二、三位。
从深股通前十大成交个股来看,比亚迪位居首位;宁德时代和立讯精密分居二、三位。
二、板块个股主力大单资金
从板块表现来看,华为手机、光刻机、汽车整车、飞行汽车等板块涨幅居前,农业、影视、游戏、白酒等板块跌幅居前。

从主力板块资金监控数据来看,汽车整车板块主力资金净流入居首。
板块资金流出方面,计算机板块主力资金净流出居首。

从个股主力资金监控数据来看,主力资金净流入前十的个股所属板块较为杂乱,中国长城净流入居首。
主力资金流出前十的个股所属板块较为杂乱,拓维信息净流出居首。
三、ETF成交

从成交额前十的ETF来看,前三位均为恒生指数相关ETF,其中恒生科技指数ETF(513180)成交额位居首位。

从成交额环比增长前十的ETF来看,多只港股相关ETF成交额大增,其中港股汽车ETF(520600)成交额环比增长603%位居首位。
四、期指持仓

四大期指主力合约多头均大幅加仓,空头均减仓,其中IM合约多头加仓数量超2000手。
五、龙虎榜
1、机构

今日龙虎榜机构活跃度有所提升,买入方面,存储芯片概念股联芸科技获机构买入1.62亿;DeepSeek概念股禾盛新材获机构买入超9000万;算力概念股云赛智联获机构买入1.02亿。
卖出方面,鸿蒙概念股蜂助手遭机构卖出2.4亿;算力概念股润建股份遭机构卖出1.63亿;数据中心电源概念股潍柴动力遭机构卖出1.03亿。
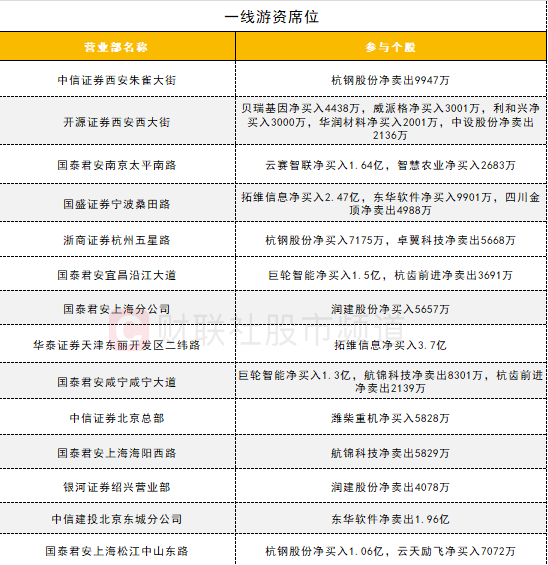
2、游资

一线游资活跃度一般,拓维信息获两家一线游资席位合计买入6.17亿;云赛智联获国泰君安南京太平南路营业部买入1.64亿;AI医疗概念股东华软件遭中信建投北京东城分公司营业部卖出1.96亿。

量化资金活跃度有所下降,AI眼镜概念股卓翼科技获一家量化席位买入1.13亿;拓维信息遭一家量化席位大幅做T。
(文章来源:财联社)