纤纳光电库布其钙钛矿地面电站项目被纳入国家重点推广低碳技术目录
上证报中国证券网讯(记者王玉晴)近日,生态环境部等五部门联合印发《国家重点推广的低碳技术目录(第五批)》,共收录5个重点方向的103项低碳技术。“光伏新势力”纤纳光电与三峡集团合作开展的“蒙西基地库布其200万kW光伏治沙项目1MWp钙钛矿光伏组件应用项目”名列其中。
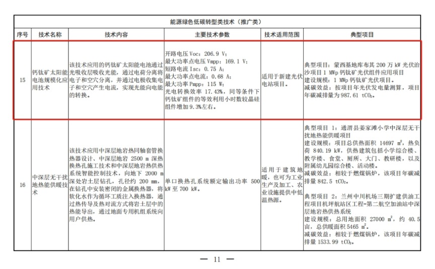
该技术应用的钙钛矿太阳能电池通过光吸收层吸收光能,通过电荷分离将电子和空穴分离,并通过电极收集电子和空穴产生电流,实现光能向电能的转换。在同等条件下,相较于晶硅组件,钙钛矿组件的等效利用小时数增加9.3%左右。

通知及条目详情
纤纳光电介绍,在保护好生态前提下,将光伏发电与传统治沙相结合,开展光伏治沙项目建设,对于推进生态治理和实现双碳目标具有重要意义。钙钛矿太阳能电池作为第三代光伏技术的代表,被认为是最有希望实现能源绿色低碳转型的光伏技术之一。纤纳光电自主研制的钙钛矿组件在发电成本、转换效率、稳定程度、光电性能等方面兼具优势。依托蒙西基地库布其200万kW光伏治沙项目配套建设,纤纳光电与三峡集团合作开展的全球首个商业化运行的兆瓦级钙钛矿地面光伏项目装机容量达1MWp,共安装纤纳光电自主研发和制造的钙钛矿α组件11200块。按项目年光伏发电量测算,项目年碳减排量为987.61t。自2023年11月项目并网发电以来,该钙钛矿电站的发电功率保持稳定,展现了钙钛矿α组件良好的稳定性。
(文章来源:上海证券报·中国证券网)