
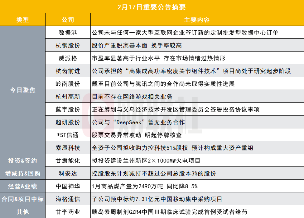
今日聚焦
【9天6板数据港:公司未与任何一家大型互联网企业签订新的定制批发型数据中心订单】
数据港发布股票交易风险提示公告称,公司不存在大模型、deepseek相关产品,也不存在大模型、deepseek相关股权合作或其他业务合作;除主业外,公司未与任何一家大型互联网客户开展股权及其他业务合作;截止公告披露日,公司前期定制批发型数据中心已全部建设完毕,未与任何一家大型互联网企业签订新的定制批发型数据中心订单。
【9连板杭钢股份:股价严重脱离基本面换手率较高】
杭钢股份发布股票交易风险提示公告,公司股价已严重脱离公司基本面。公司关注到近期存在子公司DeepSeek部署适配的相关报道。公司主营业务为钢铁及其压延产品的生产和销售,且短期内公司主营业务不会发生变化。公司算力业务的经营模式主要为硬件设备及相关软件的采购,集成后向客户提供租赁服务,不涉及算力核心技术的研发等,预计2024年度占公司营业收入总额的0.06%,占比极小。相关媒体报道中涉及的DeepSeek部署适配是指,在上述业务模式下,公司在合作伙伴的系统中安装了DeepSeek软件。公司与DeepSeek系统的开发、应用等核心技术无关,且与杭州深度求索人工智能基础技术研究有限公司无任何业务往来。此外,公司股票2025年2月14日、2月17日换手率分别为23.77%、19.20%,换手率较高。
【5连板威派格:市盈率显著高于行业水平存在市场情绪过热情形】
威派格发布股票交易风险提示公告,根据中证指数有限公司发布的数据,公司最新市盈率为181.82倍,公司所处的专用设备制造行业最新静态市盈率为28.97倍,公司市盈率显著高于行业水平,存在市场情绪过热的情形。此外,公司旗下威派格河图 AI 平台进行了DeepSeek的接入和部署,提升平台智能交互、分析等能力。但公司未与DeepSeek签署服务合作协议。该事项对当前主营业务开展无实质影响。
【4连板杭齿前进:公司承担的“高集成高功率密度关节组件技术”项目尚处于研究起步阶段】
杭齿前进发布股票交易异常波动的公告,公司当前主营业务为各类齿轮传动装置、粉末冶金制品的设计、制造和销售,未发生重大改变。公司承担的“高集成高功率密度关节组件技术”项目尚处于研究起步阶段,项目研究成果尚存在不确定性,当前尚无相关产品,未形成销售收入。
【3天2板岭南股份:截至目前公司与腾讯之间的合作尚未取得实质性进展】
岭南股份发布股价异动公告称,公司注意到网络上存在有关“公司和腾讯在人工智能、智慧文旅等领域合作”的诸多传闻。公司在此澄清:公司于2022年11月30日披露了《关于与腾讯等公司签署战略合作协议的公告》。截至目前,公司与腾讯之间的合作尚未取得实质性进展,也未有具体合作项目落地实施。该协议将于2025年11月到期,基于公司当前的经营状况,双方预计不会在协议期限内开展具体合作项目。
杭州高新发布股票交易异常波动公告,公司发现部分媒体将公司列入“网络游戏”概念报道,现就该事项说明如下:公司参股的厦门市快游网络科技有限公司处于停业状态,公司已对其长期股权投资全额计提减值准备,公司目前不存在网络游戏相关业务,敬请各位投资者注意投资风险。
【蓝宇股份:正在筹划与义乌经济技术开发区管理委员会签署投资协议事项】
蓝宇股份发布股票交易异常波动公告称,经公司自查和询问公司控股股东、实际控制人,获悉公司目前正在筹划与义乌经济技术开发区管理委员会签署投资协议的事项。根据初步研究和测算,本次筹划中的交易不构成《上市公司重大资产重组管理办法》规定的重大资产重组,亦不构成关联交易。公司同日公告称,本次对外投资是公司基于业务发展的需要,依托项目所在地的优势资源,扩大公司的主营业务规模,实现公司业务持续增长。
【超研股份:公司与“DeepSeek”暂无业务合作】
超研股份发布股票交易异常波动公告,截止目前,公司主营业务未发生变动,公司是一家主要从事医学影像设备、工业无损检测设备的研发、生产和销售的国家级重点高新技术企业。关于近期部分投资者通过深圳证券交易所“互动易”平台所提到的“DeepSeek”,截至目前,公司与“DeepSeek”暂无业务合作。
【诺禾致源:目前公司研发的AI生信智能专家“诺易(Novi)”已免费提供给客户使用现阶段尚未形成收入】
诺禾致源发布股票交易异常波动公告称,目前公司研发的AI生信智能专家“诺易(Novi)”已免费提供给客户使用,现阶段尚未形成收入,且不涉及诊断及检测服务。截止目前公司未与华为、腾讯等在大模型领域进行合作。
【2连板安必平:并未参与瑞金病理大模型的研究与开发】
安必平发布股票交易异常波动公告,近期公司关注到多家媒体报道华为技术有限公司将基于华为DCS AI解决方案打造瑞金病理大模型,该模型计划于2025年2月18日正式对外发布。公司就相关事项澄清说明如下:公司并未参与瑞金病理大模型的研究与开发。公司于2022年5月与华为技术有限公司签署《基于昇腾 AI 硬件平台的组织学病理诊断合同备忘录》,合作意向内容包括探索病理影像原生可信AI与可解释AI技术。截至本公告披露日,双方合作并未形成具体产品。公司于2020年8月与腾讯科技(深圳)有限公司签订战略合作协议,合作内容为“人工智能技术在显微影像分析仪中的应用:人工智能宫颈脱落细胞(安必平沉降式 LBP)识别算法”。目前该产品已经获得二类医疗器械产品注册证,2024年度,该产品直接销售收入占营业收入比例不足0.50%。该产品尚未获得三类医疗器械注册证,获证以及后续实际销售情况具有不确定性。截至本公告披露日,公司与腾讯科技(深圳)有限公司不存在其他肿瘤筛查或诊断相关的人工智能辅助产品的开发合作。
【*ST信通:股票交易异常波动明起停牌核查】
*ST信通公告称,公司股票于2025年2月13日、14日、17日连续3个交易日内日收盘价格涨幅偏离值累计超过12%,属于股票交易异常波动情形。公司基本面未发生重大变化,但股价已严重偏离基本面。为维护投资者利益,公司将就股票交易情况进行核查,股票自2025年2月18日开市起停牌,自披露核查公告后复牌,预计停牌时间不超过3个交易日。此外,公司还面临可能触及终止上市的重大风险,包括规范类强制退市和财务类强制退市等情况。
【祥生医疗:公司目前尚无单独AI产品对外销售未直接形成销售收入】
祥生医疗发布股票交易异常波动公告称,公司注意到部分平台将公司股票纳入“人工智能”概念股,部分媒体将公司股票认为是“AI医疗”概念股,市场对相关概念股的关注度较高。公司就相关情况说明如下。公司目前尚无单独AI产品对外销售,未直接形成销售收入。
【嘉和美康:新一代智能电子病历平台(V7)对公司业务开展及业绩暂无实质性影响】
嘉和美康发布股票交易异常波动公告,经自查,公司注意到相关报道将公司股票纳入AI医疗概念股。公司就相关事项澄清说明如下:公司近年来在医疗AI应用领域内持续投入,同时投资了从事医疗影像AI应用的北京安德医智科技有限公司。公司近期发布了新一代智能电子病历平台(V7),上述新产品对公司业务开展及业绩暂无实质性影响。
【新易盛:控股股东、实控人高光荣收到行政处罚决定书】
新易盛公告称,公司控股股东、实际控制人、董事长高光荣因违反限制性规定转让股票等行为,被中国证券监督管理委员会处以没收违法所得949.86万元,并处以2200万元罚款的行政处罚。该处罚仅涉及高光荣个人,与公司经营无关,不会对公司生产经营产生影响,公司生产经营情况一切正常。此外,该情况不涉及公司重大违法强制退市情形。
【索辰科技:全资子公司拟收购力控科技51%股权预计构成重大资产重组】
索辰科技公告称,公司全资子公司上海索辰数字科技有限公司拟以支付现金方式受让股权及/或增资,收购取得北京力控元通科技有限公司51%股权,并将其作为控股子公司纳入合并报表范围。力控科技是工业软件产品开发商及解决方案提供商,专注于智能制造等领域的生产管控产品开发及行业解决方案。本次交易预计构成重大资产重组,不涉及公司发行股份,也不会导致公司控制权的变更。
投资&签约
【甘肃能化:拟投资建设兰州新区2×1000MW火电项目】
甘肃能化公告称,公司拟投资建设兰州新区2×1000MW火电项目,项目静态投资79.61亿元,动态投资82.84亿元。项目建设资金通过银行贷款及招商引资、引入战略投资者等方式解决。
【雷迪克:拟在新加坡和摩洛哥设立境外公司投资建设生产基地】
雷迪克公告称,公司计划在新加坡设立全资子公司,并在摩洛哥王国丹吉尔市投资设立全资孙公司,投资建设摩洛哥汽车轴承生产基地,项目投资总额不超过3000万美元。具体内容详见公司同日于巨潮资讯网上披露的《关于拟对外投资设立境外公司的公告》。
【豪美新材:拟在摩洛哥设立合资公司建设新能源电池壳体等配套供货能力】
豪美新材公告称,公司拟与凌云工业股份有限公司(简称“凌云股份”)在摩洛哥设立合资公司(简称“摩洛哥公司”),建设新能源电池壳体、车身结构件、高强度辊压件等配套供货能力,作为辐射欧洲及北非市场的生产基地。摩洛哥公司注册资本1亿元(折合相应迪拉姆),其中:公司通过子公司豪美铝制品有限公司拟在香港设立的全资子公司投资4900万元,持股49%。
股权变动
【方正证券:拟7.3亿元出售郑州裕达国贸大楼】
方正证券公告称,公司全资子公司方正承销保荐向郑州卡拉库姆公司出售郑州裕达国贸大楼,成交总价为7.3亿元。本次出售不构成关联交易或重大资产重组,已通过公司第五届董事会第十一次会议审议,无需提交股东大会审议。存在合同履约风险和无法完全收回第四期款项的风险。
【晶丰明源:询价转让价格为75.29元/股】
晶丰明源公告称,根据询价申购情况,初步确定的本次询价转让价格为75.29元/股。本次询价转让收到有效报价单共18份,参与报价的机构投资者合计有效认购股份数量为3,722,000股,对应有效认购倍数为4.12倍。本次询价转让拟转让股份已获全额认购,初步确定受让方为5名机构投资者,拟受让股份总数为903,631股。本次询价转让不涉及公司控制权变更,不会影响公司治理结构和持续经营。
增减持&回购
【科安达:控股股东计划减持不超过公司总股本3%的股份】
科安达公告称,公司控股股东郭丰明计划在本公告发布之日起15个交易日后的3个月内,通过集中竞价交易和大宗交易方式减持其所持有的公司股份合计不超过7,345,263股,即不超过公司总股本的3%。减持价格视市场价格确定,郭丰明减持价格不低于经除权除息等因素调整后的首次公开发行股票的发行价。
【中自科技:持股5%以上股东银鞍岭英拟减持不超过3%公司股份】
中自科技公告称,股东南京银鞍岭英新能源产业投资基金合伙企业(有限合伙)因自身资金需求,拟通过集中竞价交易方式和大宗交易方式减持其所持有的公司股份数量合计不超过3,586,935股,即合计减持不超过公司总股本的3.00%。减持期限为自公告披露之日起15个交易日之后的3个月内实施。
【瑞松科技:股东及董监高拟合计减持不超2.91%公司股份】
瑞松科技公告称,公司持股5%以上股东赵伟计划减持不超过2%的股份,其他董监高颜雪涛、刘尔彬、郑德伦、孙圣杰、罗渊分别计划减持不超过0.38%、0.21%、0.16%、0.16%、0.003%的股份。减持期间为2025年3月12日至6月11日。
【绿的谐波:董事李谦拟减持不超过0.25%股份】
绿的谐波公告称,董事李谦因自身资金需求,拟通过集中竞价交易或大宗交易方式,减持不超过45万股,即不超过公司总股本的0.25%。减持期间为2025年3月11日至6月10日。李谦当前持股比例为0.99%,股份来源为IPO前取得。此次减持计划符合相关法律法规,不会对公司治理结构及持续经营产生重大影响。
经营&业绩
【中国神华:1月商品煤产量为2490万吨同比降8.5%】
中国神华(01088.HK)在港交所发布公告称,1月商品煤产量为2490万吨,同比降8.5%;煤炭销售量达3020万吨,同比降21.6%。该公司表示,煤炭销售量同比下降的主要原因,是受春节假期、平均气温较上年同期偏高、煤炭库存累库等因素影响,煤炭采购需求偏弱。
【中国东航:2025年1月客运运力投入同比上升11.89%】
中国东航公告称,2025年1月客运运力投入同比上升11.89%,旅客周转量同比上升19.71%,客座率为82.85%,同比上升5.42个百分点。货邮周转量同比上升4.42%。公司在国内外市场新开和加密多条航线。飞机机队方面,公司引进6架飞机,退出2架飞机,截至2025年1月末,合计运营808架飞机。
【圣农发展:2025年1月实现销售收入14.39亿元同比下降13.26%】
圣农发展公告称,2025年1月实现销售收入14.39亿元,同比下降13.26%,环比下降14.99%。其中,家禽饲养加工板块鸡肉销售收入为9.37亿元,同比下降19.31%,环比下降28.79%;深加工肉制品板块销售收入为7.24亿元,同比下降7.28%,环比增长14.81%。公司通过精细化成本管控和生产效率优化,推动综合造肉成本同比改善。
合同&项目中标
【海格通信:子公司预中标约7.31亿元中国移动集中采购项目】
海格通信公告称,中国移动采购与招标网近日发布了“中国移动2025年至2026年通信工程施工服务(设备安装)集中采购项目”中标候选人公示,公司全资子公司海格怡创为广东、河南、山西、甘肃、福建、四川、重庆、湖南、贵州共9个地区中标候选人之一,预计整个服务周期中标框架合同金额约7.31亿元(含税),占公司最近一个经审计会计年度总收入的11.34%,若海格怡创能够签订正式项目合同并顺利实施,将对公司及海格怡创在通信服务行业的地位和2025年至2026年业绩增长带来积极促进作用。
【中电环保:签订约6848万元中石油独山子石化水处理项目合同】
中电环保公告称,公司近日与中国寰球工程有限公司签署了独山子石化塔里木120万吨/年二期乙烯项目绿色低碳除盐水站预处理单元和膜处理单元订货合同,合同总金额为人民币6848.409万元(含税)。该合同金额约占公司2023年度经审计营业收入总额的6.81%,对公司未来的财务状况、经营成果将产生积极影响。
【腾达建设:中标3521万元工程项目】
腾达建设公告称,公司收到上海申通地铁建设集团有限公司发出的《中标通知书》,确定公司为该项目的中标人,中标价为人民币3,521.4297万元。工期以招标人指令为准,公司将尽快与招标单位签订合同,工程结算金额将依照工程合同以审价结果为准,存在一定的不确定性。
融资&定增
【杰华特:拟境外发行股份(H股)并在香港联交所上市】
杰华特公告称,公司审议通过授权管理层启动境外发行股份(H股)并在香港联交所上市的相关筹备工作。此举旨在加快公司国际化战略及海外业务布局,增强境外融资能力,提高资本实力和综合竞争力。
【桂冠电力:拟注册发行不超过50亿元中期票据并计划公开发行不超过60亿元公司债券】
桂冠电力公告称,公司第十届董事会第九次会议审议通过了《关于注册发行不超过50亿元中期票据的议案》和《关于在境内公开发行不超过60亿元公司债券的议案》。其中,中期票据的发行规模不超过人民币50亿元,公司债券的发行规模不超过人民币60亿元。两项议案尚需提交公司股东大会审议。此外,公司还审议通过了关于控股子公司横县江南发电有限公司拟公开挂牌转让报废资产的议案,以及关于公司投资开发新能源发电项目的议案。
其他
【甘李药业:胰岛素周制剂GZR4中国Ⅲ期临床试验完成首例受试者给药】
甘李药业公告称,公司自主研发的胰岛素周制剂GZR4在中国开展Ⅲ期临床试验,近日完成首例受试者给药。GZR4是甘李药业在研的每周皮下注射给药一次的超长效胰岛素周制剂,适应症为糖尿病。
华森制药公告称,公司近日收到重庆市药品监督管理局核准签发的关于公司产品奥利司他胶囊的《药品再注册批准通知书》。奥利司他胶囊的药品批准文号有效期至2030年01月22日。该产品原为公司合作产品,2021年年底,公司通过与合作伙伴达成进一步约定,以自营品牌“曲畅”对奥利司他胶囊进行销售运营。目前该品种对公司营业收入与利润影响较小。短期内不会对公司经营业绩产生重大影响。
四川双马公告称,公司控股子公司湖北健翔生物制药有限公司近期获得国家药品监督管理局核准签发的缩宫素《化学原料药上市申请批准通知书》。该批准将进一步丰富湖北健翔的产品线,为公司缩宫素原料药的市场拓展带来积极影响。但需注意医药产业受市场环境、行业政策、供求关系等因素影响,存在不确定性。
(文章来源:财联社)