4月29日,多家上市公司发布投资者关系活动记录表公告,披露各自与机构之间的业务交流内容,其中透露出公司业务布局的诸多进展与亮点。
鹏辉能源:AIDC产品已实现小批量交货 不少户储产能已被客户锁定
鹏辉能源在昨晚举办的线上业绩说明会上透露,公司已完成固态电池中试线建设并投入运行。新一代氧化物路线固态电池能量密度≥360Wh/kg,工作温度范围在-20℃~85℃,并通过针刺测试,未来主要面向对安全性、耐温性及续航要求严苛的高端应用领域。
钠离子电池方面,公司已完成多形态钠离子电池产品开发。圆柱钠离子电池采用全极耳结构,具备20C高倍率持续放电能力,适配车辆启停等细分场景;方形钠离子电池通过界面优化实现长循环性能,循环寿命突破万次,实测平均能效超95%;同时,无负极钠离子电池,通过材料创新实现大幅降本,并依然拥有优异循环寿命、较高能量密度以及低温条件下优异的充放电性能,高度适配低温极寒等特殊环境下的应用场景。
在AIDC领域,鹏辉能源发布瀚海AIDC专用电芯,该产品针对行业应用痛点进行专项设计开发,可实现高频次“毫秒级”充放电切换,具备毫秒级瞬时响应速度;针对高功率备电场景实现性能突破,在2500W高功率放电工况下可稳定支撑分钟级的备电时长,精准覆盖从市电中断到备用发电机启动的关键切换窗口。“公司AIDC产品整体性能包括表现,客户反馈很好,已经实现小批量交货。”
关于储能业务,鹏辉能源介绍称,得益于公司2025年第三季度后做的一些产线调整,部分产品型号实现了顺利切换,产能利用率提升较为明显,促使公司出货突破了原先的产能瓶颈,有不少的户储产能已被客户锁定。
扩产计划方面,鹏辉能源表示,公司今年计划新建3条587Ah大电芯产线,未来根据市场需求情况,将科学开展产能规划及建设工作。

鹏辉能源主要业务为锂离子电池、一次电池(锂铁电池、锂锰电池、锌空电池等)、钠离子电池的研发、生产和销售,公司致力于成为全球首选储能电池供应商、全球领先的锂电池智造商。
2025年,公司实现营收119.44亿元,同比增长50.04%;净利润为2.06亿元,同比实现扭亏为盈。今年一季度,公司营收47.68亿元,同比增长182.14%;净利润达3.23亿元,单季盈利已超2025年全年。
国盛证券最新研报指出,考虑到公司产品竞争力的提升以及积极的扩产,后续公司有望迎来业绩的高速成长期。
二级市场方面,鹏辉能源今日午后上封20cm涨停,本月涨幅为43.52%。
紫光国微:宇航类业务收入已形成一定规模 业务发展稳步推进
紫光国微昨日举行线上业绩说明会,接受山西证券、太平洋资产、友邦人寿等90余家机构在线交流。
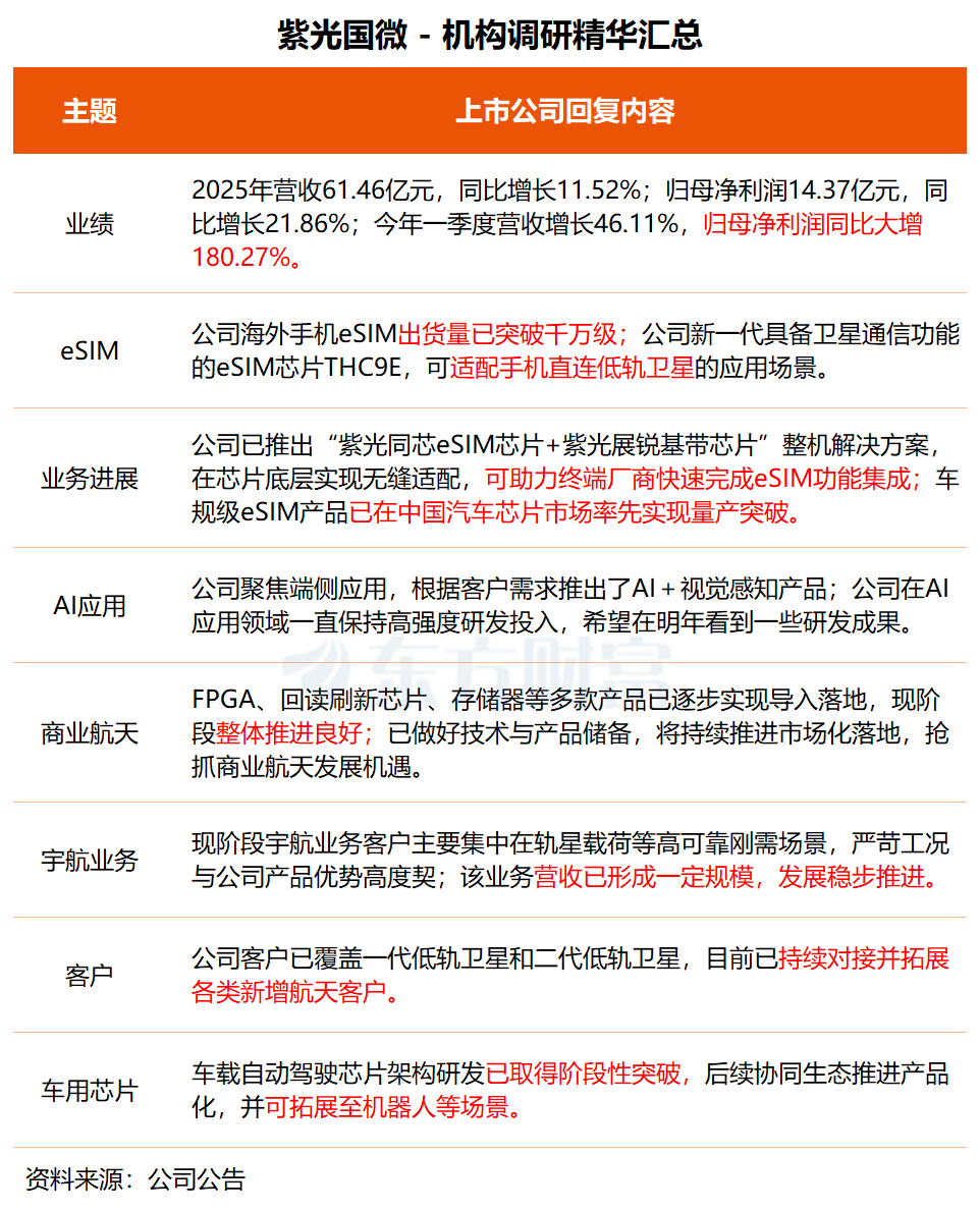
在说明会中,紫光国微表示,公司在航天领域深耕数十年,顺应国家对商业航天发展趋势布局,从技术产品上做了一系列的布局,在FPGA、回读刷新芯片、存储器、总线接口等多款产品已逐步实现导入落地,现阶段整体推进良好。
“现阶段宇航业务客户主要集中在轨星载荷等高可靠刚需场景,严苛工况与公司产品优势高度契合。”紫光国微称,公司客户已覆盖一代低轨卫星和二代低轨卫星,目前正持续对接并拓展各类新增航天客户。依托成熟的宇航级产品技术优势,公司能够充分满足相关应用标准。公司还透露,现阶段,公司宇航类业务营业收入已形成一定规模,业务发展稳步推进。
智能安全芯片业务方面,紫光国微是国内最早布局eSIM、率先获得首张运营牌照的企业,产品已完成国内三大运营商全面准入,适配全球 400 余家运营商,截至2025 年末,公司海外手机 eSIM 出货量已突破千万级。
公司新一代具备卫星通信功能的eSIM 芯片THC9E,可适配手机直连低轨卫星的应用场景。据紫光国微介绍,公司已承担该领域的国家重大项目并顺利完成交付,已形成产品化能力,尚未进入大批量量产。
在研发层面,紫光国微介绍称,公司车载自动驾驶芯片架构研发已取得阶段性突破,后续协同生态推进产品化,并可拓展至机器人等场景;特种传感器依托现有技术积累,研发成熟、量产节奏快,短期可补充业务增量;二维半导体材料为长期战略方向,现阶段以基础研究与技术验证为主,产业化周期较长。

紫光国微是国内主要的综合性集成电路上市公司之一,以特种集成电路、智能安全芯片为两大主业,同时布局石英晶体频率器件领域。
2025年,公司实现营收61.46亿元,同比增长11.52%;归母净利润14.37亿元,同比增长21.86%;拟10派3.1元(含税)。今年一季度,公司营收为14.99亿元,同比增长46.11%;归母净利润为3.34亿元,同比大增180.27%。
二级市场方面,紫光国微股价今日上涨1.95%,本月涨幅为14.90%。
(文章来源:东方财富研究中心)
