虚假宣传、以购养游、层层转包、不规范签订旅游合同聚焦旅游行业乱象,文旅部进行了集中点名,并公布了严重失信主体“黑名单”。
4月27日,文化和旅游部举行2026年第一季度例行新闻发布会。文化和旅游部市场管理司司长侯振刚表示,保持高压严打态势,坚持露头就打、重拳出击,围绕旅行社、旅游购物店、导游、在线旅游平台四类主体,重点整治虚假宣传、以购养游、层层转包、不规范签订旅游合同等问题,深入纠治无证经营、强迫购物等违法违规行为。

图片来源:文化和旅游部官网
《每日经济新闻》记者(以下简称“每经记者”)注意到,在当前“文旅热”持续升温的背景下,突出“铁腕治理”“源头防控”成为本场发布会释放出的一个明显信号。
中国旅游景区协会副秘书长王玥当日接受每经记者书面采访时表示,当前文旅行业发展已经从追求规模速度全面转向高质量发展阶段,监管层面不再容忍各类行业顽疾,整治会保持常态化高压态势,既要守住旅游服务底线、保障游客合法权益,也要倒逼市场主体规范经营,破除低价恶性竞争,通过长效治理净化行业生态,维护文旅行业整体口碑与形象。
对景区组织经常性“体检式”暗访检查文化和旅游部资源开发司司长满宏卫在发布会上表示,根据游客反映集中的景区价格纠纷、拥堵滞留、服务态度不佳、安全应急、环境卫生等问题,找出了近年来综合问题多发的一些景区,比如湖南张家界天门山—武陵源、云南丽江古城和玉龙雪山、黄河壶口瀑布、广西桂林漓江、河南嵩山少林寺、贵州黄果树瀑布、湖北武当山等。“对这些景区我们将督促属地进行严肃批评和集中整治。”
“游客反映问题比较多的景区摆渡车也是这次整治的重点。”满宏卫进一步表示,景区设置摆渡车的初心是组织游览线路、提供便利服务、丰富旅游体验、加强生态保护,但部分景区丢掉了服务游客的初心,对摆渡车的服务管理不到位,被游客所诟病,摆渡车也成为了游客投诉集中、负面舆情多发的领域。
满宏卫介绍,“我们梳理了近年来景区摆渡车的网络舆情、游客投诉和负面评价,找出了摆渡车线路设计不科学、价格不合理、排队时间过长、服务态度较差等问题比较多的景区,比如江西的龙虎山、吉林的长白山、安徽的天柱山、四川的稻城亚丁、山东的崂山等,对这些5A级旅游景区摆渡车存在的问题,我们也将督促属地进行集中整治”。
“针对上述问题,我们将采取以下治理措施。”满宏卫强调,一是提级督促整改,要求属地和景区对照问题清单,坚持游客为本,逐一制定整改方案,限期开展整改工作。二是加强暗访检查,组织经常性“体检式”暗访检查,开展全时段网络信息收集,拓宽问题发现渠道,加强舆情收集分析,带着问题清单现场调研检查,完善问题督促整改机制。三是挂钩等级复核,将对问题多发、整改不力的旅游景区加强质量等级动态管理,该降低等级的降低等级,该取消等级的就取消等级。
王玥告诉每经记者,5A级景区评定难度非常大,需要长时间培育打磨,考核覆盖资源品质、服务设施、安全管理、环境卫生、综合运营、舆情口碑等全方位指标,还有重大安全事故等多项一票否决条款,准入标准严、创建周期长。
“5A不是终身荣誉,实行常态化复核和动态管理,整改不力、服务滑坡、问题突出的景区,会被降级或取消等级。一旦取消,恢复起来就非常艰难,被降级的一年内不得重新申请,被取消的三年内不得重新申请。”王玥说。
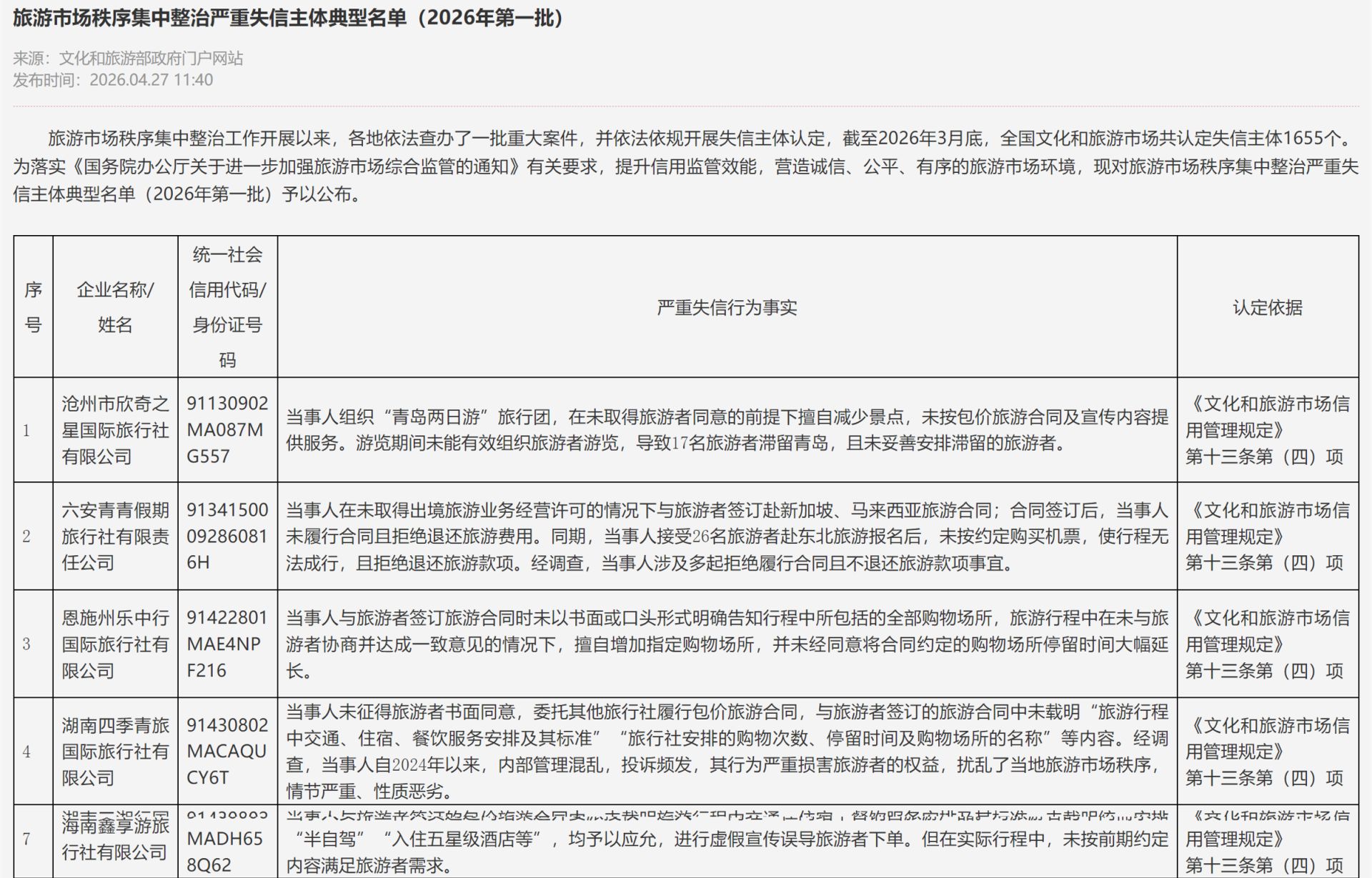
清理以购养游、强迫购物的“马甲”旅行社每经记者注意到,文化和旅游部官网4月27日当天公布了2026年第一批严重失信主体典型名单,涉及14家旅行社和1位自然人。据悉,截至2026年3月底,全国文化和旅游市场共认定失信主体1655个。


图片来源:文化和旅游部官网
侯振刚表示,旅游市场链条长、环节多。旅游市场秩序,特别是强迫购物问题治理不好,将严重影响旅游者的消费体验和旅游业的长远发展。“为此,我们联合相关管理部门着力构建事前事中事后全链条治理体系,强力推进旅游市场强迫购物整治工作。”
侯振刚指出,严格准入管理。关口前移,严把旅行社“入口关”,要求各地加强对新成立旅行社进行现场核验,看是否具备相应条件。同时,对未依法足额交纳旅游服务质量保证金的旅行社,对涉及以购养游、强迫购物的“马甲”旅行社予以清理。“对分支机构数量明显超出正常经营需求的、注册导游数量明显超过业务需求的旅行社纳入重点监管。同时加强对新设立旅行社的行政指导,强化合规经营意识。”
以购养游、强迫购物、“马甲”旅行社等并不是新问题,在长期发展过程中为什么难以纠正和规范?
王玥向每经记者表示,核心卡点和堵点集中在几个方面。首先,灰色利益链条根深蒂固,不合理低价游、购物返佣、转包分利的盈利模式已经固化,违规获利空间大。
其次,市场经营乱象多,“马甲”旅行社、资质挂靠、层层转包现象普遍,责任主体模糊,出现问题追责难、落地难。此外,行业从业机制有短板,导游薪酬体系不完善,收入过度依靠购物提成。
国内一家旅行社的负责人周经理接受每经记者采访时表示,以购养游、层层转包、强迫购物等乱象,背后的推手恰恰来自行业恶性的价格竞争。“希望通过国家对文旅行业的集中治理,能够打造一个健康的生态圈,这也是我们所非常期盼的。”
“随着旅游行业供给的迅速增加,同行之间价格竞争越来越激烈。”周经理向每经记者透露,有些地方出现了极低的旅游套餐,甚至零团费等。“我们曾经做过测算,一位客人的团费,行业里称为一个‘坑’,一个‘坑’可能深到1000元至2000元。也就是说,在客人到来之前,旅行社账面上就亏损这么多。如果接一个20人的团,账面亏损达到3万元。作为旅行社,我怎么把这部分钱挣出来?只能通过不良手段。”
“最终的结果就是双输,客人貌似省了很多钱,但实际上,他没有太多时间去旅游,更多时间耗在了不必要的、质次价高的购物店里面。”周经理说。
(文章来源:每日经济新闻)