21世纪经济报道记者唐唯珂
一场围绕真假开市客(Costco)的闹剧正在升级。
近日,一个注册主体为“开市客(北京)国际商业发展有限公司”的微信公众号《开市客北京国际商业发展有限公司》发布消息称,COSTCO WHOLESALE INTERNATIONAL,INC(开市客国际批发公司)将以总投资15亿美元,在北京设立开市客(北京)国际商业发展有限公司,作为开市客中国区总部,全面统筹在华业务发展与全国门店布局。根据其战略,开市客中国总部首批重点布局北京、成都、武汉、广州、天津、合肥六大区域核心城市。
对此,开市客中国方面相关人士早前回应媒体称,发布“15亿美元投资计划”的微信公众号并非开市客官方账号。官方公众号以“Costco开市客”为准,官方账号的认证主体为开市客(中国)投资有限公司。
公开资料显示,开市客于2019年进入中国内地市场。截至2026年一季度,开市客在中国内地市场拥有7家门店,其中上海2家,苏州、宁波、杭州、深圳、南京各1家。
4月22日,根据界面新闻报道,开市客北京公司的注册地为一家从事工业原料的公司所使用,该公司一名工作人员表示,他们与开市客公司并无关系。
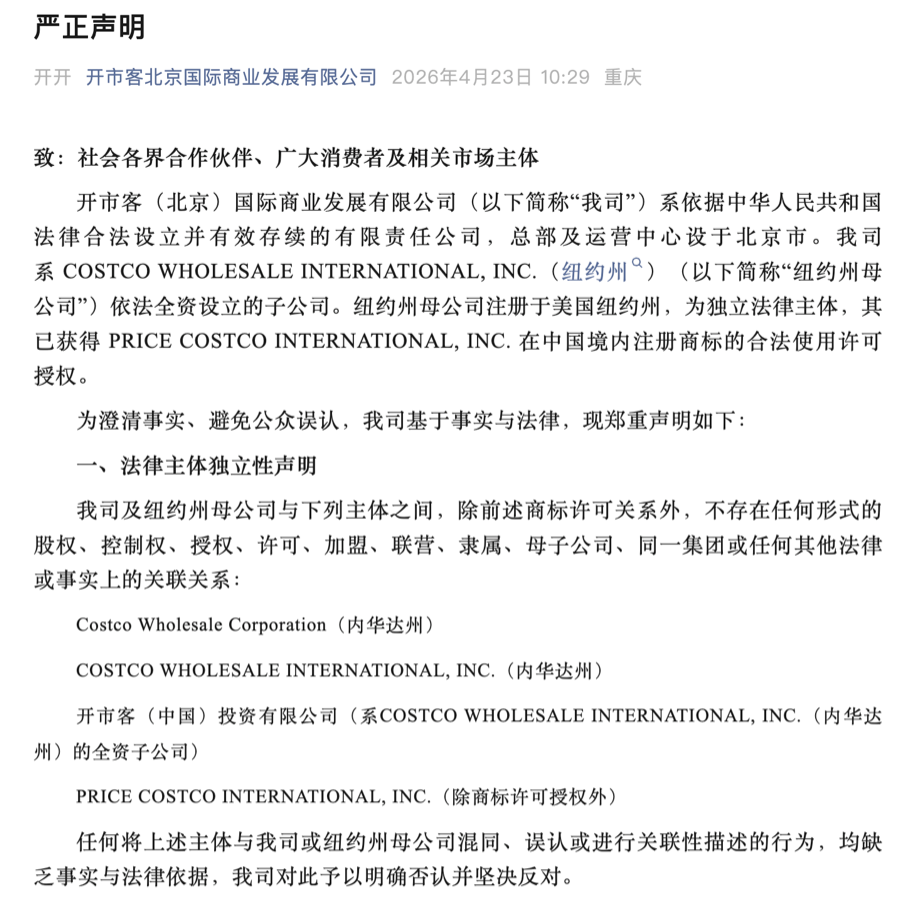
4月23日上午,漩涡中心的开市客(北京)国际商业发展有限公司在官方公众号发布声明正式回应此事。

声明指出,开市客(北京)国际商业发展有限公司(以下称“开市客北京公司”)与开市客(中国)投资有限公司(即当前国内开市客门店运营方),不存在任何形式的股权、控制权、授权、许可、加盟、联营、隶属、母子公司、同一集团或任何其他法律或事实上的关联关系。
开市客北京公司的母公司注册于美国纽约州,为独立法律主体,目前已获得PRICE COSTCO INTERNATIONAL, INC. 在中国境内注册商标的合法使用许可授权。
开市客北京公司表示,其已独立构建并运营完全自主的全球专属供应链体系。该公司已正式启动纽约州母公司旗下会员仓储超市品牌在中国的独立战略布局,计划未来5年内在华累计投资15亿美元,拟在北京、天津、成都、武汉、广州、合肥等城市依法取得土地使用权并自建门店。
其强调,上述投资与运营计划完全独立于内华达州相关公司及其在华主体,不构成对任何第三方商业模式的复制或依附。
开市客北京公司表示,母公司美国纽约州公司核心高层为美籍华人,坚定投资、深耕中国市场。
值得一提的是,该公司还在声明中公布了会员服务标准:基础会员年费为299元,高端会员年费698元。其基础定价与国内已营业的开市客金星会员费持平,高端会员比开市客的黑钻会员的688元定价还贵了10元。
开市客不止一次被卷入风波。
据重庆广电,去年9月12日报道,一家名为香港财合流通有限责任公司(以下简称香港财合)的企业以“‘Costco一带一路’泛中国区Costco商品总代理”的身份,宣称将在重庆开设两家Costco旗舰店。今年4月4日,微信公众号“开市客商业重庆西南分公司”发布推文,称“美国开市客国际批发公司(COSTCO WHOLESALE INTERNATIONAL, INC.)”将在成都投资建设西南首家仓储会员店。而以上消息此前均被开市客(中国)投资有限公司认定为“假消息”,公开辟谣。
(文章来源:21世纪经济报道)