
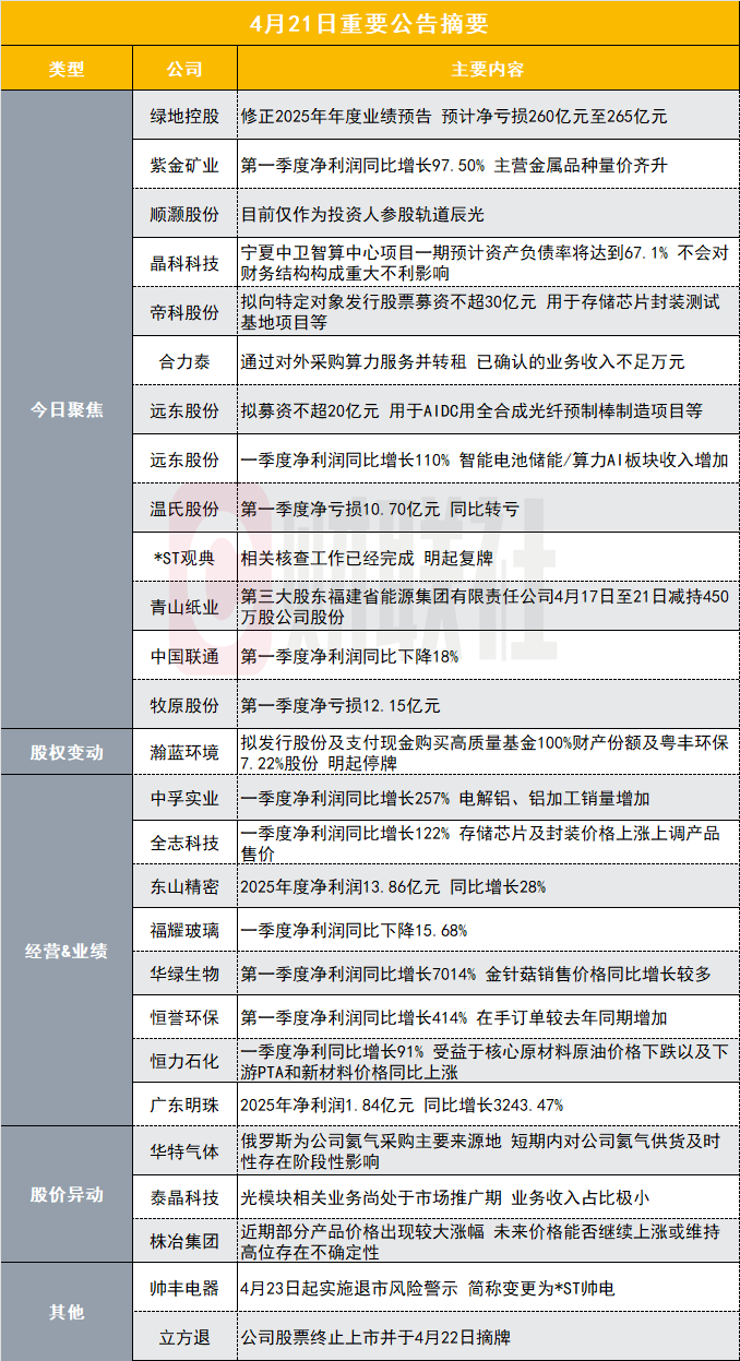
今日聚焦
【绿地控股修正2025年年度业绩预告:预计净亏损260亿元至265亿元】
绿地控股(600606.SH)发布2025年年度业绩预告更正公告,预计净利润为-260亿元至-265亿元。公司原预计净利润为-160亿元到-190亿元。本次业绩预告更正的主要原因:公司在披露2025年度业绩预告时,年度审计工作尚未全面展开,相关数据系基于当时已获取的信息进行测算。随着年度审计工作的推进,公司与年审会计师充分沟通、审慎核实,公司对2025年度业绩预告进行更正。
【紫金矿业:第一季度净利润同比增长97.50% 主营金属品种量价齐升】
紫金矿业(601899.SH)公告称,2026年第一季度实现营业收入984.98亿元,同比增长24.79%;归属于上市公司股东的净利润为200.79亿元,同比增长97.50%。业绩变动主要系公司持续优化生产组织与运营管理,坚持尽产尽销,矿产金、碳酸锂产量同比增长,矿产铜产量受卡莫阿-卡库拉权益铜产量下滑影响同比有所下降;公司主营金属品种价格同比上涨,价格红利充分释放,推动经营业绩显著提升。同时,公司预计2026年当量碳酸锂产量12万吨,并规划至2028年提升至27-32万吨,届时将成为全球最大的锂矿生产商之一。
【顺灏股份:目前仅作为投资人参股轨道辰光】
顺灏股份(002565)公告称,公司股票于4月17日至4月21日连续3个交易日内日收盘价格涨幅偏离值累计超过20%,属于股票交易异常波动。公司关注到近期公共传媒报道了参股公司北京轨道辰光科技有限公司(简称“轨道辰光”)完成新一轮股债权融资事项。公司郑重提示广大投资者:债权融资是参股公司轨道辰光的日常经营行为,该融资仅为初步授信意向,最终授信乃至融资落实情况存在较长周期和较大不确定性。公司目前仅作为投资人参股轨道辰光,上述事项不会对公司产生直接影响。公司现有业务未与轨道辰光的业务产生协同效应,轨道辰光业务对公司经营业绩影响较小,未来收益存在较大不确定性。轨道辰光尚属于初创公司,目前尚未实现盈利,未来可能对公司损益造成一定影响。
【晶科科技回复上交所监管函:宁夏中卫智算中心项目一期预计资产负债率将达到67.1% 不会对财务结构构成重大不利影响】
晶科科技(601778.SH)公告称,公司回复上交所关于签署宁夏中卫算力中心项目投资协议的监管工作函。公司宁夏中卫智算中心项目充分借鉴同业成熟经验,投资节奏审慎可控。项目以框架协议为基础,总投资约245亿元,分三期建设,其中一期计划投资约100亿元、IT功率400MW,并预留二、三期扩建空间;后续将根据订单情况分步推进,杜绝无订单支撑的盲目扩张,确保投资与市场需求相匹配。为合理控制资金压力与投资节奏,公司将综合采用直接融资、间接融资等方式筹措资金,并通过引入战略合作方共同投资、分期投入的方式稳步实施,审慎评估资金筹措能力和项目推进节奏,确保新能源主业持续稳健运营。公司目前未在宁夏大规模持有光伏电站。宁夏作为全国重要的风光新能源大省,新能源装机规模大、电力市场化交易价格具备明显优势,同时也存在一定的新能源消纳与限电压力。公司长期深耕新能源电站投资、建设与运营领域,对风光项目开发、电力市场交易、新能源消纳优化等具备成熟专业能力。本次算力中心项目落地,可作为稳定、大容量的优质负荷,为区域新能源消纳提供重要支撑。项目一期对公司总资产和总负债的影响,公司基于简化测算口径进行测算:公司持股100%情况下,预计资产负债率将达到67.1%,增幅仍处于可控、健康水平,不会对公司财务结构构成重大不利影响;公司持股51%并取得项目公司控制权的情况下,预计资产负债率将达到65.2%,对财务结构的影响更为有限。
【中孚实业:一季度净利润同比增长257% 电解铝、铝加工销量增加】
中孚实业(600595.SH)公告称,2026年第一季度实现营业收入66.40亿元,同比增长32.23%;归属于上市公司股东的净利润为8.21亿元,同比增长256.61%。业绩变动主要系本期电解铝、铝加工销量增加,以及电解铝盈利增加所致。
【全志科技:一季度净利润同比增长122% 存储芯片及封装价格上涨上调产品售价】
全志科技(300458.SZ)公告称,2026年第一季度实现营业收入9.12亿元,同比增长47.12%;归属于上市公司股东的净利润为2.03亿元,同比增长121.77%。业绩变动主要系报告期内公司因存储芯片及封装价格上涨上调产品售价、新产品量产以及下游客户因涨价预期增加备货致使营业收入同比增加所致。
【帝科股份:拟向特定对象发行股票募资不超30亿元用于存储芯片封装测试基地项目等】
帝科股份(300842.SZ)发布2026年度向特定对象发行A股股票预案。本次发行对象不超过35名,募集资金总额不超过30亿元,扣除发行费用后将用于年产2000吨贱金属少银光伏浆料项目、1450t/a电子级金属粉体扩能升级项目、下一代高效光伏电池金属化浆料研发项目、存储芯片封装测试基地项目、半导体封装研发中心项目以及偿还银行贷款和补充流动资金。发行价格不低于定价基准日前20个交易日公司股票交易均价的80%,发行数量不超过本次发行前公司总股本的30%。本次发行尚需获得公司股东会审议通过、深交所审核通过并经证监会注册后方可实施。
【合力泰:通过对外采购算力服务并转租已确认的业务收入不足万元】
合力泰(002217)发布股票交易异常波动的公告,公司关注到近期算力概念受到市场关注。公司于2025年6月成立合资公司福建智泰驰骋数字科技有限公司作为算力项目的实施主体,当前公司未自建算力基础设施,尝试性地开展算力租赁服务,主要通过对外采购算力服务并转租,该业务采用净额法核算,已确认的业务收入不足万元。当前项目仍为前期建设与商业化筹备阶段,存在商业化落地进度慢、客户拓展不及预期等不确定的风险。
【东山精密:2025年度净利润13.86亿元同比增长28%】
东山精密(002384.SZ)发布2025年年度报告,实现营业收入401.25亿元,同比增长9.12%;归属于上市公司股东的净利润为13.86亿元,同比增长27.67%。报告期内,AI算力需求持续爆发,驱动全球数据中心规模化扩容,头部云服务商纷纷加大资本开支与基础设施投入。公司精准把握AI行业爆发式发展的战略机遇,深度布局AI产业硬件核心器件赛道,全力构建产业发展新态势。小财注:公司Q4净利润1.63亿,Q3净利润4.65亿,据此计算,Q4净利润环比下降65%。第四季度净利润分析师一致预测是5.35亿,经计算Q4净利为1.63亿,业绩低于预期。
【远东股份:拟募资不超20亿元用于AIDC用全合成光纤预制棒制造项目等】
远东股份(600869.SH)公告称,公司拟向特定对象发行A股股票,发行数量不超过发行前总股本的30%,募集资金总额不超过20亿元,扣除发行费用后将用于AIDC用全合成光纤预制棒制造项目及补充流动资金。
【远东股份:一季度净利润同比增长110% 智能电池储能/算力AI板块收入增加】
远东股份(600869.SH)公告称,2026年第一季度实现营业收入53.25亿元,同比增长9.26%;归属于上市公司股东的净利润为9662.84万元,同比增长110.36%。业绩变动主要系智能电池储能/算力AI板块收入增加、毛利率上升所致。小财注:公司Q1净利润9662.84万元,2025年Q4净利润-1.088亿,据此计算,Q1净利环比扭亏为盈。
【帅丰电器:4月23日起实施退市风险警示简称变更为*ST帅电】
帅丰电器(605336.SH)公告称,因公司2025年度经审计的利润总额、净利润或者扣除非经常性损益后的净利润孰低者为负值,且扣除与主营业务无关的业务收入和不具备商业实质的收入后的营业收入低于3亿元,触及退市风险警示情形。公司股票将于4月22日停牌1天,自4月23日开市起复牌并实施退市风险警示,证券简称由“帅丰电器”变更为“*ST帅电”,日涨跌幅限制为5%。若公司2026年度财务指标继续触及相关情形,股票将被终止上市。公司董事会表示将积极优化产品结构、控制成本费用并推进投资并购,力争早日撤销退市风险警示。
【温氏股份:第一季度净亏损10.70亿元同比转亏】
温氏股份(300498.SZ)公告称,2026年第一季度实现营业收入245.26亿元,同比增长0.34%;归属于上市公司股东的净利润为-10.70亿元,同比转亏。业绩变动主要系猪价下跌,肉猪业同比亏损所致。小财注:温氏股份2025年Q4净利0.11亿元。
【*ST观典:相关核查工作已经完成明起复牌】
*ST观典(688287.SH)公告称,近日,公司就股票交易情况进行核查,鉴于相关核查工作已经完成,经向上海证券交易所申请,公司股票将于4月22日开市起复牌。公司股价自2026年4月14日以来连续3个交易日涨停,鉴于公司存在重大退市风险,投资者较为关注,为维护投资者利益,公司就股票交易情况进行停牌核查。基于目前情况,中喜会计师事务所将对公司2025年度财务报告出具非无保留意见审计报告。最终公司2025年度财务报表被出具非无保留意见的,公司股票将被上海证券交易所终止上市。公司《2025年年度报告》的预约披露日为2026年4月29日,公司股票将自2026年4月29日起停牌。
【立方退:公司股票终止上市并于4月22日摘牌】
立方退(300344.SZ)公告称,公司收到深交所《关于立方数科股份有限公司股票终止上市的决定》,因公司2021年至2023年年报信息披露存在虚假记载,且2021年和2022年连续两年虚假记载的营业收入金额合计达到5亿元以上,触及终止上市情形。公司股票于2026年3月31日进入退市整理期,最后交易日期为2026年4月21日,将于2026年4月22日被摘牌,股票终止上市。
【华特气体:俄罗斯为公司氦气采购主要来源地短期内对公司氦气供货及时性存在阶段性影响】
华特气体(688268)发布股票交易异常波动公告,经公司自查,根据俄罗斯联邦政府相关法令,氦气已被纳入特定商品清单,清单明确规定,向欧亚经济联盟以外地区出口氦气,必须获得俄罗斯高级政府官员的特别许可。截至目前,上述法令已经生效,受俄罗斯氦气出口管制政策调整影响,相关出口许可与通关手续办理流程趋严,由于俄罗斯为公司氦气采购主要来源地,短期内对公司氦气供货及时性存在阶段性影响。鉴于政策执行与审批周期尚存在不确定性,当前难以准确预估影响持续时间。公司将关注并研判相关政策动向。截至本公告披露日,公司有关注到市场及股票社区出现个别网络用户发布关于公司产品价格等虚假信息。经公司核实,相关网络用户发布所谓“产品价格、产能、供应、内部报价、项目情况”等信息均为伪造,公司已经向股票社区运营方进行反映并投诉,积极采取维权措施。
【泰晶科技:光模块相关业务尚处于市场推广期业务收入占比极小】
泰晶科技(603738)发布股票交易异常波动公告,近期光模块市场关注度较高,公司主营业务为石英晶体谐振器、振荡器,其中高频差分低抖动振荡器为光模块DSP提供高精度低抖动参考时钟,主要用于保障高速传输稳定可靠。但目前公司相关业务尚处于市场推广期,业务收入占比极少,对公司近期报表影响极小。
【福耀玻璃:一季度净利润同比下降15.68%】
福耀玻璃(600660.SH)公告称,2026年第一季度实现营业收入104.13亿元,同比增长5.08%;归属于上市公司股东的净利润为17.12亿元,同比下降15.68%。业绩变动主要由于汇兑损益的影响,本报告期汇兑损失人民币4.39亿元,上年同期汇兑收益人民币2.36亿元。小财注:公司Q1净利润17.12亿,2025年Q4净利润22.48亿,据此计算,Q1净利润环比下降23%。
【4连板株冶集团:近期部分产品价格出现较大涨幅未来价格能否继续上涨或维持高位存在不确定性】
株冶集团(600961)公告称,公司股票于2026年4月20日、21日连续2个交易日内日收盘价格涨幅偏离值累计超过20%,构成股票交易异常波动。生产经营风险:公司属有色金属冶炼行业,原料自给率有限,产品的价格波动将会对公司盈利能力产生影响。近期公司部分产品价格出现较大涨幅,未来价格能否继续上涨或维持高位存在不确定性;若未来价格出现下跌,将会对公司业绩造成不利影响。敬请广大投资者理性投资,注意投资风险。
【2连板青山纸业:第三大股东福建省能源集团有限责任公司4月17日至21日减持450万股公司股份】
青山纸业(600103)公告称,公司股票连续三个交易日内日收盘价格涨幅偏离值超过20%,属于股票交易异常波动。经公司自查及向控股股东、实际控制人核实,截至公告披露日,不存在应披露而未披露的重大信息,生产经营正常,未发现需澄清的市场传闻。公告显示,公司控股股东的一致行动人福建省能源集团有限责任公司于4月17日至21日通过集中竞价方式减持公司股份450万股,占总股本的0.2008%。除上述减持外,控股股东、实控人及董监高在异动期间无买卖公司股票行为。公司提醒投资者注意二级市场交易风险,理性投资。
【瀚蓝环境:拟发行股份及支付现金购买高质量基金100%财产份额及粤丰环保7.22%股份明起停牌】
瀚蓝环境(600323.SH)公告称,公司正在筹划通过发行股份及支付现金的方式购买广东南海上市公司高质量发展股权投资基金合伙企业(有限合伙)100%财产份额及粤丰环保电力有限公司7.22%股份,并拟发行股份募集配套资金。本次交易完成后,公司将直接和间接持有高质量基金100%财产份额及粤丰环保100%股份。本次交易构成关联交易,预计不构成重大资产重组。公司股票自2026年4月22日开市起停牌,预计停牌时间不超过10个交易日。
【华绿生物:第一季度净利润同比增长7014% 金针菇销售价格同比增长较多】
华绿生物(300970.SZ)公告称,2026年第一季度实现营业收入4.14亿元,同比增长53.09%;归属于上市公司股东的净利润为1.1亿元,同比增长7014.32%。收入增加主要系金针菇销售价格同比去年增长较多所致。小财注:华绿生物2025年Q4净利0.94亿元,据此计算,2026年Q1净利环比增长16.99%。
【恒誉环保:第一季度净利润同比增长414% 在手订单较去年同期增加】
恒誉环保(688309.SH)公告称,2026年第一季度实现营业收入1.72亿元,同比增长180.55%;归属于上市公司股东的净利润为4251.62万元,同比增长414.07%。业绩变动主要系报告期期初在手订单较去年同期增加。小财注:公司Q1净利润0.43亿,2025年Q4净利润0.19亿,据此计算,Q1净利润环比增长124%。
【恒力石化:一季度净利同比增长91% 受益于核心原材料原油价格下跌以及下游PTA和新材料价格同比上涨】
恒力石化(600346.SH)公告称,2026年第一季度实现营业收入491.91亿元,同比下降13.74%;归属于上市公司股东的净利润为39.10亿元,同比增长90.65%。受益于公司核心原材料原油价格的下跌以及下游PTA和下游新材料价格的同比上涨,使得公司利润同比大幅上升。小财注:公司Q1净利润39.1亿,2025年Q4净利润20.52亿,据此计算,Q1净利润环比增长90%。
【中国联通:第一季度净利润同比下降18%】
中国联通(600050.SH)公告称,2026年第一季度实现营业收入1028.24亿元,同比下降0.5%;归属于上市公司股东的净利润为21.37亿元,同比下降18.0%。小财注:公司Q1净利润21.37亿,2025年Q4净利润3.55亿,据此计算,Q1净利润环比增长502%。
【牧原股份:第一季度净亏损12.15亿元】
牧原股份(002714.SZ)公告称,2026年第一季度实现营业收入298.94亿元,同比下降17.10%;净亏损12.15亿元,同比转亏。业绩变动主要系生猪价格下降,收入减少所致。小财注:公司Q1净利润-12.15亿,2025年Q4净利润7.08亿,据此计算,Q1净利润由盈转亏。
股权变动
【皮阿诺:控股股东变更为初芯微实控人变更为尹佳音】
皮阿诺(002853.SZ)公告称,公司原控股股东、实际控制人马礼斌与杭州初芯微科技合伙企业(有限合伙)已完成股份转让及董事会改组等事项。马礼斌在收到全部转让价款后,无条件放弃其持有的占公司总股本19.34%股份的表决权。此次权益变动完成后,初芯微持有公司16.78%股份,成为公司控股股东;初芯微穿透后的最终实际控制人为尹佳音,故公司实际控制人变更为尹佳音。初芯微承诺自股份登记过户之日起36个月内不转让所持股份。本次控制权变更不会对持续经营产生不利影响。
增减持&回购
【新巨丰:股东苏州厚齐和青岛海丝拟减持不超过2.5%】
新巨丰(301296.SZ)公告称,持股5%以上股东苏州厚齐计划以集中竞价、大宗交易方式减持不超过公司总股本的1.5%,即不超过635.65万股;股东青岛海丝计划以集中竞价方式减持不超过公司总股本的1%,即不超过423.77万股。减持原因均为自身资金需求,股份来源为首次公开发行前股份。减持期间为公告披露之日起15个交易日后的3个月内。
【太阳电缆:股东象屿集团及一致行动人拟合计减持不超3%股份】
太阳电缆(002300.SZ)公告称,持股5%以上股东厦门象屿集团有限公司及其一致行动人博创15号计划自公告披露之日起15个交易日后的3个月内,以集中竞价、大宗交易方式减持公司股份不超过2,167.00万股,占公司总股本比例3%。其中,集中竞价减持不超过公司总股本的1%,大宗交易减持不超过公司总股本的2%。减持原因为股东自身经营需要,股份来源为首发前股份。
经营&业绩
【中孚实业:2025年净利润16.17亿元同比增长129.83%】
中孚实业(600595.SH)发布2025年年度报告,实现营业收入230.68亿元,同比增长1.35%;归属于上市公司股东的净利润为16.17亿元,同比增长129.83%。公司拟向全体股东每10股派发现金红利1.75元(含税)。小财注:公司Q4净利润4.3亿,Q3净利润4.8亿,据此计算,Q4净利润环比下降10%。
【远东股份:2025年净利润5887.57万元同比扭亏为盈】
远东股份(600869.SH)发布2025年年度报告,实现营业收入281.08亿元,同比增长7.72%;归属于上市公司股东的净利润为5887.57万元,较2024年净亏损3.18亿元实现扭亏为盈,同比增长118.51%。公司拟向全体股东每10股派发现金红利人民币0.10元(含税)。小财注:公司Q4净利润-1.09亿,Q3净利润0.24亿,据此计算,Q4净利润由盈转亏。
【伟测科技:2025年净利润3.03亿元同比增长136.45%】
伟测科技(688372.SH)发布2025年年度报告,实现营业收入15.75亿元,同比增长46.22%;归属于上市公司股东的净利润为3.03亿元,同比增长136.45%。公司拟向全体股东每10股派发现金红利5.50元(含税)。
【兴业银锡:2025年净利润17.04亿元同比增长11.40%】
兴业银锡(000426.SZ)发布2025年年度报告,实现营业收入55.55亿元,同比增长30.09%;归属于上市公司股东的净利润为17.04亿元,同比增长11.40%。公司拟向全体股东每10股派发现金红利1.10元(含税),送红股0股,不以公积金转增股本。
【捷佳伟创:一季度净利同比预降54.81%-65.40%】
捷佳伟创(300724.SZ)公告称,预计2026年第一季度归属于上市公司股东的净利润为2.45亿元-3.20亿元,比上年同期下降54.81%-65.40%。业绩变动主要系受光伏行业阶段性调整影响,订单量下滑,设备验收数量减少所致。
【兴齐眼药:2025年度净利润6.96亿元同比增长105.84%】
兴齐眼药(300573.SZ)公告称,公司发布2025年年度报告摘要,实现营业收入24.73亿元,同比增长27.24%;归属于上市公司股东的净利润为6.96亿元,同比增长105.84%。公司拟以246,429,527股为基数,向全体股东每10股派发现金红利10元(含税),送红股0股(含税),以资本公积金向全体股东每10股转增4.5股。小财注:公司Q4净利润0.97亿,Q3净利润2.64亿,据此计算,Q4净利润环比下降63%。第四季度净利润分析师一致预测是1.82亿,经计算Q4净利为0.97亿,业绩低于预期。
【长春高新:2025年度净利润1.55亿元同比下降94%】
长春高新(000661.SZ)公告称,公司发布2025年年度报告摘要,实现营业收入120.83亿元,较上年同期降低10.27%;归属于上市公司股东的净利润为1.55亿元,较上年同期降低94%。公司拟向全体股东每10股派发现金红利1.60元(含税),送红股0股,不以公积金转增股本。
【长春高新:第一季度净利润同比下降41.67%】
长春高新(000661.SZ)公告称,2026年第一季度实现营业收入25.87亿元,同比下降13.69%;归属于上市公司股东的净利润为2.76亿元,同比下降41.67%。业绩变动主要系本报告期长效生长激素产品销量增长,且该产品单位成本相对较高,导致营业成本增加所致。
【众兴菌业:第一季度净利润同比增长237.55%】
众兴菌业(002772.SZ)公告称,2026年第一季度实现营业收入6.02亿元,同比增长27.36%;归属于上市公司股东的净利润为1.63亿元,同比增长237.55%。业绩变动主要系本报告期公司金针菇产品销售价格同比上涨,营业收入、利润均同比增加。
【恒力石化:2026年一季度炼化产品营收216.84亿元】
恒力石化(600346.SH)公告称,公司披露2026年一季度主要经营数据。一季度,炼化产品产量608.30万吨,销量471.65万吨,实现营业收入216.84亿元,平均售价同比下降11.28%;PTA产量435.10万吨,销量308.19万吨,实现营业收入144.88亿元,平均售价同比上升7.12%;新材料产品产量163.38万吨,销量127.81万吨,实现营业收入97.76亿元,平均售价同比上升9.84%。原材料方面,原油平均进价同比下降14.13%,PX平均进价同比上升11.16%。上述数据未经审计,仅供投资者了解生产经营概况。
【广东明珠:2025年净利润1.84亿元同比增长3243.47%】
广东明珠(600382.SH)发布2025年年度报告,实现营业收入9.70亿元,同比增长125.70%;归属于上市公司股东的净利润为1.84亿元,同比增长3,243.47%。公司拟向全体股东每10股派发现金红利2.13元(含税)。小财注:公司Q4净利润-0.5亿,Q3净利润1.18亿,据此计算,Q4净利润由盈转亏。
合同&项目中标
【柏诚股份:中标TCL华星3.59亿元重大项目】
柏诚股份(601133.SH)公告称,公司于近日收到中建三局集团有限公司发来的中标通知书,确认为TCL华星第8.6代印刷OLED生产线一期项目洁净2包的中标单位,中标金额为3.59亿元(含税)。本项目属于公司日常经营行为,顺利实施有助于提升市场影响力,并对公司收入产生积极影响。公司与招标单位、建设单位之间不存在关联关系。目前公司尚未与客户签署正式合同,合同签订和条款尚存在不确定性,项目实施以最终签署的合同为准。公司将根据项目进展情况及时履行信息披露义务。
股价异动
【剑桥科技:不存在影响公司股票交易价格异常波动的重大事宜】
剑桥科技(603083)发布异动公告,公司目前生产经营活动正常,不存在影响公司股票交易价格异常波动的重大事宜。公司主营业务涉及电信、数通、企业网络与家庭网络领域通信连接的终端设备(包括电信宽带、无线网络与边缘计算)以及高速光模块等通信设备制造,行业发展与全球通信技术迭代、下游客户资本开支计划密切相关。若未来行业政策调整、市场需求不及预期、核心原材料供应短缺或价格大幅上涨,可能对公司生产经营、产品成本及盈利能力产生不利影响。
其他
【ST中迪:股票将被叠加实施退市风险警示并继续实施其他风险警示】
ST中迪(000609.SZ)公告称,公司股票自2026年4月22日开市起停牌一天,4月23日复牌。复牌后,公司股票将被叠加实施退市风险警示并继续实施其他风险警示,股票简称由“ST中迪”变更为“*ST中迪”,日涨跌幅限制为5%。实施退市风险警示主要因公司2025年度经审计净利润为-4.18亿元,扣除后营收2.07亿元低于3亿元,且期末净资产为负值。继续实施其他风险警示是因公司最近三个会计年度扣非前后净利润孰低者均为负值,且审计报告显示持续经营能力存在不确定性。若2026年度触及相关情形,公司股票将面临终止上市风险。
【甘李药业:注射用GLR1059获药物临床试验批准】
甘李药业(603087.SH)公告称,公司近日收到国家药监局下发的关于在研药品注射用GLR1059的《药物临床试验批准通知书》,同意本品单药在晚期实体瘤中开展临床试验。注射用GLR1059是公司自主研发的靶向Nectin-4的抗体偶联药物(ADC),适应症为晚期实体瘤。截至2025年9月30日,该项目累计投入研发费用4671.03万元。该产品下一阶段将按规定开展临床试验,待成功后按法定程序申报生产。由于医药研发具有高风险、长周期等特点,存在不确定性,敬请投资者注意投资风险。
【龙净环保:拟将证券简称变更为“紫金龙净”】
龙净环保(600388.SH)公告称,公司第十届董事会第二十五次会议审议通过《关于拟变更公司全称、证券简称并修订的议案》。公司中文名称拟由“福建龙净环保股份有限公司”变更为“紫金龙净环保新能源股份有限公司”,英文名称相应变更。同时,公司拟将证券简称由“龙净环保”变更为“紫金龙净”,证券代码保持不变。该议案尚需提交2026年第二次临时股东会审议。
(文章来源:财联社)