北京出台新政释放体育消费潜力 叠加2026年世界杯即将打响 体育产业热度有望持续攀升
体育产业持续迎来政策利好。
近日,北京市体育局就《关于加快推进国际赛事名城建设进一步释放体育消费潜力的若干措施》公开征求意见。
其中提到,支持引进国际顶级赛事。以首善标准办好2027年世界田径锦标赛、2029年世界游泳锦标赛等重大赛事。大力支持国际单项体育联合会主办的锦标赛、杯赛、洲际赛等高水平国际赛事在京举办,每年不少于20项,力争更多顶级赛事长期落户。让竞技体育魅力成为大国首都城市“气质”的有机组成。
另外,还有不到两个月,2026年美加墨世界杯即将打响。根据新华社报道,在世界超市义乌,世界杯相关的订单持续增长。海关数据显示,2026年1—2月义乌市体育用品及设备出口达到23.4亿元,同比增幅达到38.5%。
而从国内联赛来看,4月内多个省份的足球联赛密集启动,足球主题的催化正在由“预期”转向“落地”。
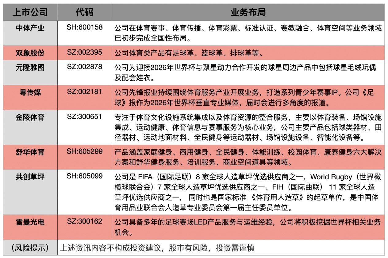
中银证券认为,若后续地方联赛上座率、品牌赞助、票务销售及文旅消费联动继续强化,足球主题有望从单点情绪交易进一步演变为体育消费链条的阶段性主线。建议围绕三条主线进行跟踪。 一是赛事运营及体育器材主线,二是赛事场景配套及运动消费主线,三是传播与流量变现主线。

(文章来源:人民财讯)