4月17日,多家上市公司发布投资者关系活动记录表公告,披露各自与机构之间的业务交流内容,其中透露出公司业务布局的诸多进展与亮点。
协创数据:存储行业供需缺口格局在3-5年内难以改变
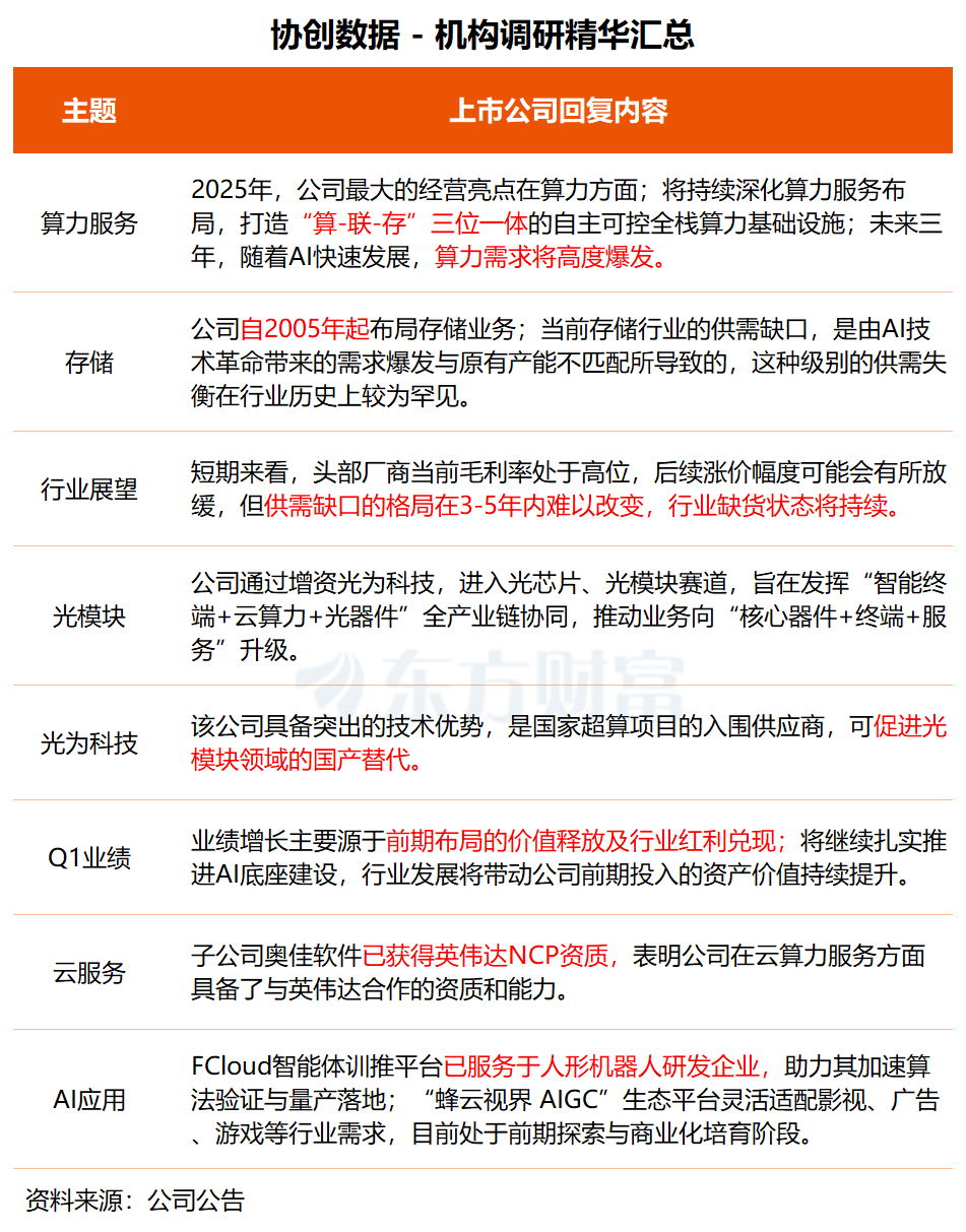
协创数据昨日参加深交所“强赋能树标杆·打造湾区智造新高地”2025年度集体业绩说明会时表示,公司自2005年起布局存储业务,当前存储行业的供需失衡在行业历史上较为罕见。短期来看,头部厂商当前毛利率处于高位,后续涨价幅度可能会有所放缓,但供需缺口的格局在3-5年内难以改变,行业缺货状态将持续。
“2025年,公司最大的经营亮点是在算力方面。”协创数据称,公司将持续深化算力服务布局,打造“算-联-存”三位一体的自主可控全栈算力基础设施。
据悉,协创数据子公司奥佳软件已获得英伟达NCP(NVIDIA CLOUD PARTNER)资质,表明公司在云算力服务方面具备了与英伟达合作的资质和能力。
公司依托奥佳软件打造了FCloud智能体训推平台,为机器人本体开发者提供从仿真训练到部署落地的全流程支持,已服务于人形机器人研发企业,助力其加速算法验证与量产落地;在张江金融数据港等场景落地智算中心,为金融机构提供定制化训推服务,涵盖风险建模、智能投研等高频需求;平台已接入DeepSeek等主流大模型,为生物制药、智能制造等领域客户提供服务。
协创数据称:“公司坚信,未来三年,随着人工智能的快速发展,算力需求将高度爆发。公司将以技术创新驱动算力产业高质量发展,力争做到行业领先地位。”
关于光模块业务,协创数据介绍道,公司通过增资光为科技,进入光芯片、光模块赛道,旨在发挥“智能终端+云算力+光器件”全产业链协同,推动业务从“终端制造”向“核心器件+终端+服务”升级。据悉,光为科技具备突出的技术优势,是国家超算项目的入围供应商,可促进光模块领域的国产替代。

协创数据通过研发先进的硬件和软件解决方案,提供一体化的产品和服务。同时,结合定制化服务与灵活的云解决方案,满足不同行业客户的需求。
2025年公司实现营收122.36亿元,同比增长65.13%;归母净利润为11.64亿元,同比增长68.32%。今年一季度,公司归母净利润预盈6.5亿至8.5亿元,同比增长284.14%至402.33%。
山西证券研报指出,协创数据作为国内领先的智能算力及数据存储综合服务商,深度受益于AI算力基础设施建设浪潮。智能算力业务爆发式增长验证公司战略转型成效,GPU服务器运维能力的突破有望持续打开成长天花板。
二级市场方面,协创数据股价今日微跌0.66%,盘中一度刷新股价历史新高,本月涨幅高达51.39%。
杰瑞股份:已斩获超11亿美元北美燃机发电机组订单
杰瑞股份昨晚举办线上电话会议,与安联投资、财通基金、国泰海通证券等逾300家机构交流业绩情况、北美布局等。
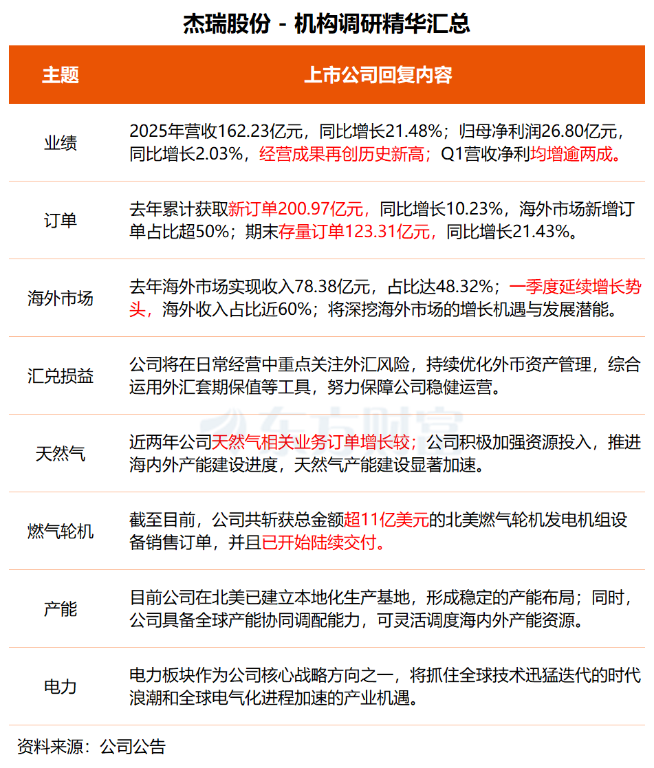
在交流中,杰瑞股份透露,截至目前,公司共斩获总金额超11亿美元的北美燃气轮机发电机组设备销售订单,并且已经开始陆续交付。
目前,公司在北美已建立本地化生产基地,形成了稳定的产能布局;同时,公司具备全球产能协同调配能力,可根据订单交付周期、成本效益及供应链状况,灵活调度海内外产能资源,以优化生产安排、强化交付保障,确保为客户提供高效、可靠的产品与服务。
全部在手订单方面,2025年公司累计获取新订单200.97亿元,同比增长10.23%;其中,海外市场新增订单占比超过50%,同比增长19.40%。截至2025年末,存量订单123.31亿元,较上年同期末增长21.43%,为2026年打下坚实基础。
此外,2025年杰瑞股份海外市场收入78.38亿元,占比达48.32%;海外市场新增订单占比超50%,同比增长19.40%。2026年第一季度海外业务延续增长势头,海外收入占比近60%。
杰瑞股份表示:“公司将继续坚定推进全球化发展战略,优化区域协同机制,整合并加大对海外市场开拓的资源投入,深入挖掘海外市场的增长机遇与发展潜能,夯实供应链多元化,强化渠道建设,不断提升公司品牌知名度及影响力。”
杰瑞股份称,电力板块作为公司核心战略方向之一,将抓住全球技术迅猛迭代的时代浪潮和全球电气化进程加速的产业机遇,充分发挥公司全产业链协同优势,深度联动公司内上游区块开发、气处理、燃气发电、SMR、能控管理、工程等业务板块,为客户提供应用场景适配度高、综合竞争力突出的一体化解决方案。
在天然气产能建设方面,公司积极加强资源投入,推进海内外产能建设进度,天然气产能建设显著加速。杰瑞股份表示,公司会聚焦进一步保障生产交付能力,满足持续增长的订单需求,通过多元方式继续提升整体产能与交付能力。

杰瑞股份从事的主要业务包括高端装备制造、油气工程及技术服务、油气田开发、新能源及再生循环等。
国金证券最新研报指出,公司业绩超预期,燃机打开成长天花板,同时,天然气业务长坡厚雪,板块有望维持高增长。
二级市场方面,杰瑞股份股价今日上涨4.20%,本月涨幅为25.19%。
(文章来源:东方财富研究中心)
