一场索赔1元的名誉权诉讼,将虞美人集团董事长于文红与海尔集团旗下金融平台——海尔金控推至法理对峙前台。4月10日,于文红正式提起诉讼,理由是海尔金控此前否认双方关联的声明涉嫌侵权。
在“无任何关联”与“曾有合作”的对立叙述之间,这起案件正进入可被验证的法理框架:个人商业叙事与企业品牌背书,究竟如何界定。
剥离表层争议后,这起案件核心指向了一个严肃的商业命题:当个人流量IP试图与工业巨头建立关联时,这种关联的合法性与边界究竟在哪里?
海尔金控的关联切割与声誉维护
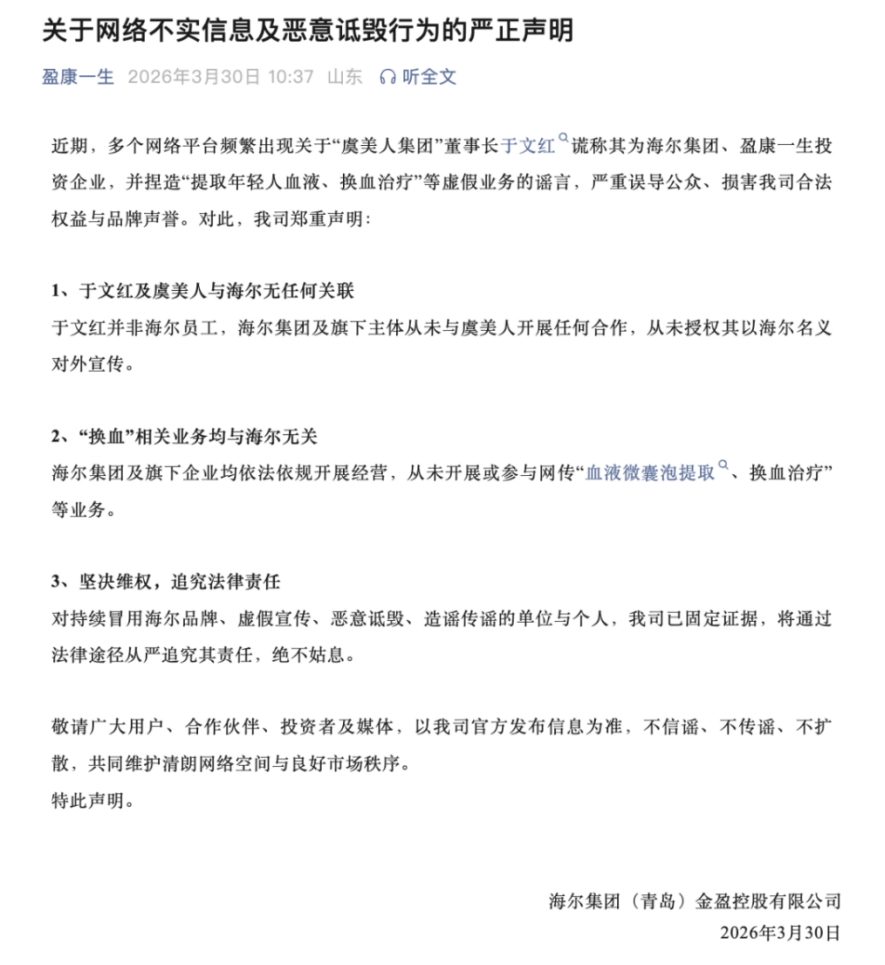
这场风波源于2026年3月底。于文红长期在公开场合宣称自己与海尔有深度合作,甚至使用“我是海尔集团的”等直白表述,为其业务背书。3月30日,海尔金控发布一份措辞严厉的声明,称与双方“无任何关联”,彻底否认了合作关系,并表示已固定证据将追究责任,详见《财中社》此前的文章:“富婆收割机”于文红又栽了!宣称“换血抗衰”被海尔金控打假并追责。

海尔金控声明中的用词精准而决绝,强调从未授权于文红及其旗下的虞美人集团以海尔名义宣传。随后,于文红于4月10日反击,提起名誉权诉讼,主张自己曾受聘担任海尔旗下医院顾问,并合作了相关项目,她要求海尔道歉并赔偿精神损害抚慰金1元。
大型企业复杂的治理结构中,个体层面的局部互动与集团层面的战略背书存在天然的鸿沟。海尔金控的迅速反应,折射出传统实业资本在介入大健康领域时,对于任何可能涉及品牌信用外溢的关联行为都保持着高度敏感。
溯源:规避“换血”风险与合规疑虑
海尔金控之所以在3月底反应剧烈,核心在于于文红近期所宣扬的业务已引发关于合规边界的广泛讨论。
在流传的营销视频中,于文红向高净值客户宣称,虞美人背靠海尔旗下的血液制品资源,能开展所谓的“换血抗衰”业务。这种贴靠头部大健康的策略,瞬间将海尔金控旗下的物联网大健康生态品牌“盈康一生”卷入舆论场,参见“富婆收割机”于文红又栽了!宣称“换血抗衰”被海尔金控打假并追责。
海尔金控在声明中特别强调,公司从未参与于文红描述的“血液微囊泡提取、换血治疗”等业务,这类业务曾被相关监管机构明确警告伴随着严重的健康隐患。对于深耕生物医疗领域的海尔金控而言,若不即刻且彻底地切割这种带有伪科学色彩的叙事,其品牌声誉与合规体系或将面临不确定的信用冲击。
从“持股40%”到“股权退出”的时间差
尽管海尔金控力求在舆论场实现关联真空,但在股权版图的底层,这种切割呈现出明确的时间阶梯。
工商信息显示,海尔旗下的盈康未来曾是成都循上鹏瑞利医院控股股东——循上科技(海南)有限公司的重要股东,持股比例曾高达40%。然而,这份原本清晰的背书痕迹在近期发生了变动:企查查工商记录显示,盈康未来已于2026年4月7日正式退出。

这一股权变更发生的时间点,恰恰是在海尔金控3月30日发布严正声明称双方“无任何关联”的一周之后,以及于文红4月10日起诉的三天前。这种“先声明、后退出”的动作逻辑,显示出海尔在大健康板块合规边界上的防御性处理。
最新企查查股权穿透图显示,成都循上鹏瑞利医院与盈康未来已无股权关联。

对于于文红而言,曾经长达数年的持股事实是其对外宣称“名分”的证据;而对于海尔而言,在合规风险面前,即便曾经存在资本纽带,也必须通过股权层面的变动来完成事实上的风险封堵。
在资本层面的持股关系与市场端的品牌背书之间,存在明确的法律与商业边界。前者属于投资关系,后者则涉及授权与责任,两者并不天然等同。
底色:流量操盘术与合规硬伤
在这场法律博弈中,于文红的个人特质是解读案件的重要坐标。她不仅是一位商业操盘手,更是一位深谙如何将私生活转化为商业筹码的流量管理者。
于文红公开承认过六段感情经历,其情感生活的多变与戏剧性常年占据网络话题。然而,这种高光下的商业叙事始终伴随着合规阴影:2022年,税务部门查实其实际控制的杭州古名文化艺术策划有限公司利用个人账户隐匿服务收入高达47.55亿元,该公司因此被处以8827万元的罚款。
这种将个人私生活与庞大隐秘现金流深度绑定的运作模式,积累了海量的私域流量,但也为其商业叙事蒙上了一层高度不确定的阴影。
博弈:1元钱诉讼背后的声誉成本
于文红选择在4月10日提起1元钱的象征性索赔,意在通过司法程序为双方曾经的“名分”寻找到法理支撑。只要能证明“曾有过合作”,哪怕是细微的历史业务往来,都能在某种程度上消解海尔金控声明的杀伤力。
而对海尔金控来说,这场诉讼的意义远超个案本身。在监管趋严、医美合规化提速的行业大环境下,与曾深陷税务风波及伪科学争议的对象建立关联,其潜在的品牌风险无法被忽视。
在名誉权纠纷的司法认定中,关键并不在于是否存在“接触”或“业务往来”,而在于相关表述是否足以使公众产生“具有隶属或授权关系”的认知。一旦超出这一边界,即便存在局部合作,也未必构成可对外宣称的品牌背书。
目前,一方试图以“历史曾持股”坐实合作逻辑,另一方则通过“声明先行、退出垫后”的逻辑完成剥离。这场关于定义的对峙,最终将把品牌背书的合法授权边界,交由法庭给出更具约束力的界定。
(文章来源:财中社)