北京市市场监管局4月8日发布公告显示,针对国际酒店集团“洲际酒店”在其会员计划《洲际优悦会会员条款与附则》(以下简称“会员条款”)中,设置排除中国法律管辖、强制中国消费者赴境外仲裁、限制消费者集体维权权利、可随意变更合同条款、对使用商品造成的损失概不负责等多项涉嫌侵害消费者合法权益的条款,京津冀三地消协组织对洲际酒店集团国内运营方——六洲酒店管理(上海)有限公司进行联合约谈,并提出明确整改要求。
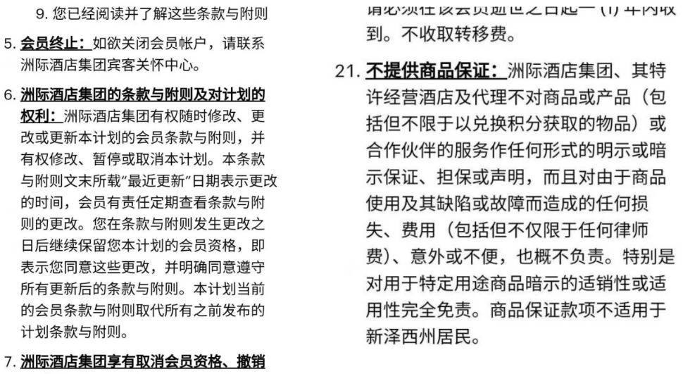
京津冀三地消协组织指出,调查发现洲际酒店集团在其网站及APP的会员条款中设置了多项涉嫌侵害消费者合法权益的内容,主要集中在两个方面:其一,强制仲裁、排除诉讼选择及中国法律适用,剥夺消费者集体维权权利。根据会员条款第9、11、16项规定,涉及会员计划相关的金钱赔偿等争议,需提交美国仲裁协会仲裁,放弃在法院申诉、行政诉讼等权利,且不得集体、团体、共同和代表诉讼。同时,会员条款强行规定其解释与执行适用美国乔治亚州法律,未纳入仲裁的争议亦只能向该州法院提起诉讼。
京津冀三地消协组织指出,上述规定排除了我国法律管辖,中国消费者在主张权利时,将面临争议解决在时间、经济、地域障碍等方面带来的较高成本与不确定性,不合理地增加了中国消费者的维权成本,限制了消费者便利、高效寻求法律救济的渠道。涉嫌违反《中华人民共和国消费者权益保护法》等法律关于经营者不得利用格式条款排除或限制消费者主要权利的规定,相关条款依法应属无效。
其二,侵害消费者选择权、公平交易权、求偿权等核心权利。会员条款第6项赋予了经营者较为宽泛的单方决定权,规定洲际酒店集团有权随时单方面修改或取消会员计划的全部或部分内容,而将会员“继续保留会员资格”的行为单方、默示地推定为同意所有更新,这实质上将随时关注并理解格式条款变动的责任完全转移至消费者一方。

(《洲际优悦会会员条款与附则》部分截图)
此外,洲际酒店会员条款第21项声明对商品、服务不作任何保证,对因其缺陷或故障造成的任何损失概不负责(仅对新泽西州居民例外)。这种“概不负责”的笼统免责声明,剥夺了消费者因购买、使用商品或接受服务受到人身、财产损害时,依法获得赔偿的权利。
京津冀三地消协组织指出,“单方变更+默示同意”的模式,以及过于宽泛的免责声明,在权利义务的设定上显失公平,违反了《中华人民共和国消费者权益保护法》等法律相关规定,单方面加重了消费者责任、不恰当地免除了经营者自身应承担的法定责任,相关条款同样应认定为无效。此外,会员条款中“对本计划条款与附则的解释权归洲际酒店集团所有”的规定,是典型的霸王条款,应属无效。
针对上述问题,京津冀三地消协组织现场向六洲酒店管理(上海)有限公司提出明确整改要求,限期对会员条款进行全面审查与修订,修改其中排除消费者诉讼权利、强制境外仲裁、适用境外法律、单方过度免责等不公平、不合理的内容,确保合同条款遵循公平原则。若企业未按要求完成整改,消协组织将依据《中华人民共和国消费者权益保护法》赋予的公益性职责,采取包括但不限于提起公益诉讼等进一步措施,坚决维护消费者合法权益。
根据官方披露的信息,截至2026年4月,洲际酒店集团(IHG)的会员总数已超过1.6亿,其中大中华区活跃会员1500万。目前,该集团在全球范围内经营超过6900家酒店,遍布全球超过100个国家和地区,大中华区开业酒店为882家,在建酒店582家。
值得关注的是,两个月前,华住也曾因类似原因被北京市消费者协会约谈,主要因华住公司相关条款中涉嫌存在排除、限制消费者主要权利的情况,损害消费者的合法权益。例如,《华住会个人会员计划与服务条款》中,“若协商不成的,您同意将争议提交至上海仲裁委员会按照该会仲裁规则进行仲裁”,存在利用格式条款不合理限制消费者主要权利的问题,涉嫌侵害消费者合法权益。北京市消费者协会要求华住进行全面自查和限期整改。
据悉,京津冀三地消协组织借此向相关领域经营者发出劝谕。一是全面开展格式条款自查自纠。经营者应立即对现行的用户协议、会员章程、服务条款等格式合同进行全面审查,重点清理其中存在的排除或限制消费者权利、减轻或免除经营者自身责任、加重消费者责任的不公平、不合理条款。
二是保障消费者争议解决选择权。在设定争议解决方式时,应遵循公平原则,为消费者提供协商、调解、仲裁、诉讼等多种可选择的救济途径,不得通过格式条款和技术手段强制消费者接受不合理的仲裁方式或法律适用,不得剥夺消费者依法寻求司法救济的权利。
三是规范经营规则制定与变更程序。在制定、修订可能对消费者权益产生重大影响的用户协议、交易规则等时,经营者应依法以显著方式履行告知义务,并通过多种渠道听取消费者意见,确保经营规则的变更过程合法、合规、合理,保障消费者的知情权与参与权。京津冀三地消协组织表示,将持续加大对利用不公平格式条款侵害消费者权益行为的监督力度。
(文章来源:南方都市报)