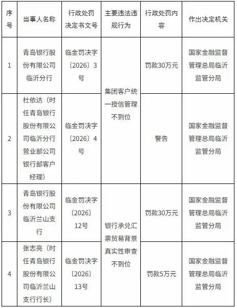
4月3日,国家金融监督管理总局临沂监管分局披露的行政处罚信息显示,因集团客户统一授信管理不到位,青岛银行临沂分行被罚30万元,时任该行营业部公司银行部客户经理杜依达被警告;因银行承兑汇票贸易背景真实性审查不到位,青岛银行临沂兰山支行被罚30万元,时任该行行长张志亮被罚5万元。

图源:国家金融监督管理总局官网截图。
这并非青岛银行2026年首次被罚,1月26日,青岛银行济南分行同样因银行承兑汇票保证金管理不尽职等问题,被国家金融监督管理总局山东监管局罚款65万元。1月7日,青岛银行东营分行曾因案防管理不到位、瞒报案件及案件风险信息等问题,被国家金融监督管理总局东营监管分局处以罚款80万元,三名相关责任人被处禁止从事银行业工作三年的处罚。
2月12日,中国人民银行青岛市分行对青岛银行股份有限公司作出行政处罚决定(青银罚决字〔2026〕1号)。青岛银行股份有限公司违法行为类型包括:1.违反金融统计相关规定;2.违反账户管理规定;3.违反反假货币业务管理规定;4.违反信用信息采集、提供、查询及相关管理规定;5.未按照规定报告可疑交易;6.未按照规定开展客户尽职调查。中国人民银行青岛市分行对其作出警告,并处罚款116.1万元的行政处罚决定。
青岛银行近年来多次因违规被监管处罚。青岛银行股份有限公司青岛西海岸分行及相关责任人以即贷即收方式虚增存贷款规模,青岛金融监管局于2025年10月23日对该分行罚没合计518313.83元;对时任该分行崇明岛路支行行长李作勤、井冈山路支行行长况军分别给予警告处罚。
青岛银行2021年因未按规定履行反洗钱内控制度、未按规履行客户身份识别义务、未按规履行可疑交易报告义务等,被罚款40万元;2022年其因保理业务管理严重不尽职、对公贷款资金被挪用、置换贷款管理严重不审慎、理财产品相互交易调节收益等被罚款605万元;2023年青岛银行因向小微企业收取银行承兑汇票敞口承诺费、互联网贷款信息披露不规范等被罚款52万元;2024年青岛银行因为监管标准化数据错报漏报被罚款30万元。而青岛银行在日照、威海、济南、泰安、烟台等分行,以及其多个支行,存在大量行政处罚记录。
据了解,青岛银行成立于1996年11月,2015年12月3日在香港联交所上市,2019年1月16日在深交所上市,为山东省首家上市银行、全国第二家A+H上市城商行。青岛银行在山东省内设有17家分行,营业网点超200个。
3月26日,青岛银行发布2025年年度报告,报告期内,该行归属于母公司股东的净利润为51.88亿元,同比增长21.66%;营业收入145.73亿元,同比增长7.97%,
截至2025年末,青岛银行资产总额8149.60亿元,较上年末增长18.12%,突破8000亿元关口;不良贷款率为0.97%,相较上年同期下降0.17个百分点;拨备覆盖率292.30%,相较上年同期上涨50.98个百分点。
(文章来源:深圳商报·读创)