4月1日,多家上市公司发布投资者关系活动记录表公告,披露各自与机构之间的业务交流内容,其中透露出公司业务布局的诸多进展与亮点。
普洛药业:已完成司美格鲁肽减重、降糖两个适应症临床入组工作
普洛药业昨日在业绩说明会上表示,公司已经完成司美格鲁肽减重和降糖两个适应症的临床入组工作,将严格遵循临床试验规范及药品审批流程,加快推进产品上市。
2025年,公司原料药中间体业务收入有所下滑,普洛药业称,公司原料药业务目前处于周期底部,随着国家反内卷政策的落地,预计将逐渐企稳回升。公司仍将重视主要品种的市占率,并维持合理的价格区间。
“公司医美化妆品原料业务目前正处于新产品和新客户开发阶段。”据普洛药业介绍,公司依托化学合成以及合成生物学研发生产平台基础,逐步丰富防晒、保湿、抗衰等自研产品线,并与多个国内外知名化妆品原料公司开展创新药研发生产服务(CDMO)合作,快速实现商业化落地,预计将成为业务发展的新亮点。
近年来,公司CDMO项目数持续保持较快增长,且逐渐进入商业化生产阶段,去年四季度CDMO业务毛利率随着业务结构优化有所上升。普洛药业表示,未来,公司将通过技术平台升级、商业化项目扩容及成本管控等措施,力争维持较好的毛利率水平。
普洛药业在交流中特别指出,未来1-2年,公司CDMO业务预计将成为推动业绩增长的主要驱动力。CDMO业务中的兽药受益于全球动物保健需求增长和公司战略客户合作加深,预计仍将保持持续增长态势。

普洛药业主业涵盖创新药研发生产服务(CDMO)、原料药中间体、药品等研发、生产和销售以及进出口贸易业务。
中信建投证券最新研报指出,公司原料药主动调整筑底,新兴业务打开增量空间,同时,CDMO核心能力持续提升,客户数及项目数快速增长,看好公司三大板块在新产能落地后的成长潜力。
二级市场方面,普洛药业今日收涨3.25%,近5个交易日累涨9.78%。
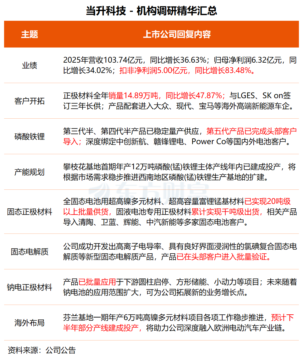
当升科技近日接受东吴证券、中金公司、摩根大通证券等百余家机构调研。
在调研中,当升科技透露,目前,公司全固态电池用超高镍多元材料和超高容量富锂锰基材料已实现20吨级以上批量供货,固液电池专用中镍、高镍、镍锰酸锂、LFP等正极材料累计实现千吨级出货,相关产品导入清陶、卫蓝、辉能、赣锋锂电、中汽新能等多家固态电池客户。
据介绍,当升科技全固态用高镍三元材料在全固态电池中的性能发挥(循环、容量等)已经接近液态电池的水平,可满足超过400Wh/kg电池能量密度需求;全固态用超高容量富锂锰基材料可满足500Wh/kg电池需求,核心性能指标突出。
同时,公司成功开发出高离子电导率、具有良好界面浸润性的氯碘复合固态电解质等新型固态电解质产品,产品已在头部客户进入批量验证。
磷酸铁锂业务方面,目前当升科技第三代半、第四代半高压密磷酸铁锂产品已实现稳定量产供应,第五代产品已完成头部客户导入,压实密度可达2.75g/cm³,性能居行业先进水平。产品深度绑定中创新航、赣锋锂电、瑞浦兰钧、Power Co等国内外电池客户,在动力及储能领域实现应用。
在钠电正极材料和钴酸锂业务领域,当升科技亦取得进展。公司与国内外多家客户保持密切合作,钠电正极材料已批量应用于下游圆柱启停、方形储能、小动力等项目;高倍率、高电压钴酸锂2025年销量同比大幅增加,4.50V、4.53V产品进入头部客户供应链并持续批量出货,4.55V产品已实现量产。

当升科技深耕锂电正极材料领域二十多年,产品大批量供应中国、韩国、日本、欧美等国家和地区的锂电巨头及车企。此外,公司子公司中鼎高科专注于高端智能装备及其核心控制和功能部件研发、生产和销售,是国内首批研发及生产圆刀模切设备的企业。截至今日收盘,当升科技股价上涨3.27%。
中金公司最新研报指出,公司三元业务快速增长,海外大客户持续放量;铁锂业务放量显著,盈利能力持续改善;积极布局下一代材料,打开未来成长空间。考虑到公司三元海外客户持续放量、铁锂量利齐升,上调2026年盈利预测22%至10.4亿元。
(文章来源:东方财富研究中心)
