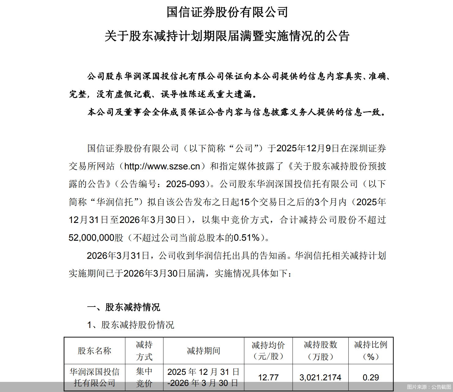
3月31日,国信证券发布公告表示,公司于2025年12月9日披露了《关于股东减持股份预披露的公告》,公司股东华润深国投信托有限公司(以下简称“华润信托”)拟自该公告发布之日起15个交易日之后的3个月内(2025年12月31日至2026年3月30日),以集中竞价方式,合计减持公司股份不超过5200万股(不超过公司当前总股本的0.51%)。
2026年3月31日,国信证券收到华润信托出具的告知函。华润信托相关减持计划实施期间已于2026年3月30日届满,累计减持3021.2174万股,减持比例为0.29%。减持后,华润信托持有国信证券股份占总股本的20.57%。

(文章来源:北京商报)