3月27日,多家上市公司发布投资者关系活动记录表公告,披露各自与机构之间的业务交流内容,其中透露出公司业务布局的诸多进展与亮点。
华工科技:目前在国内外客户已有40万只1.6T在手订单
华工科技昨日举行业绩说明会,与120余家机构互动交流。
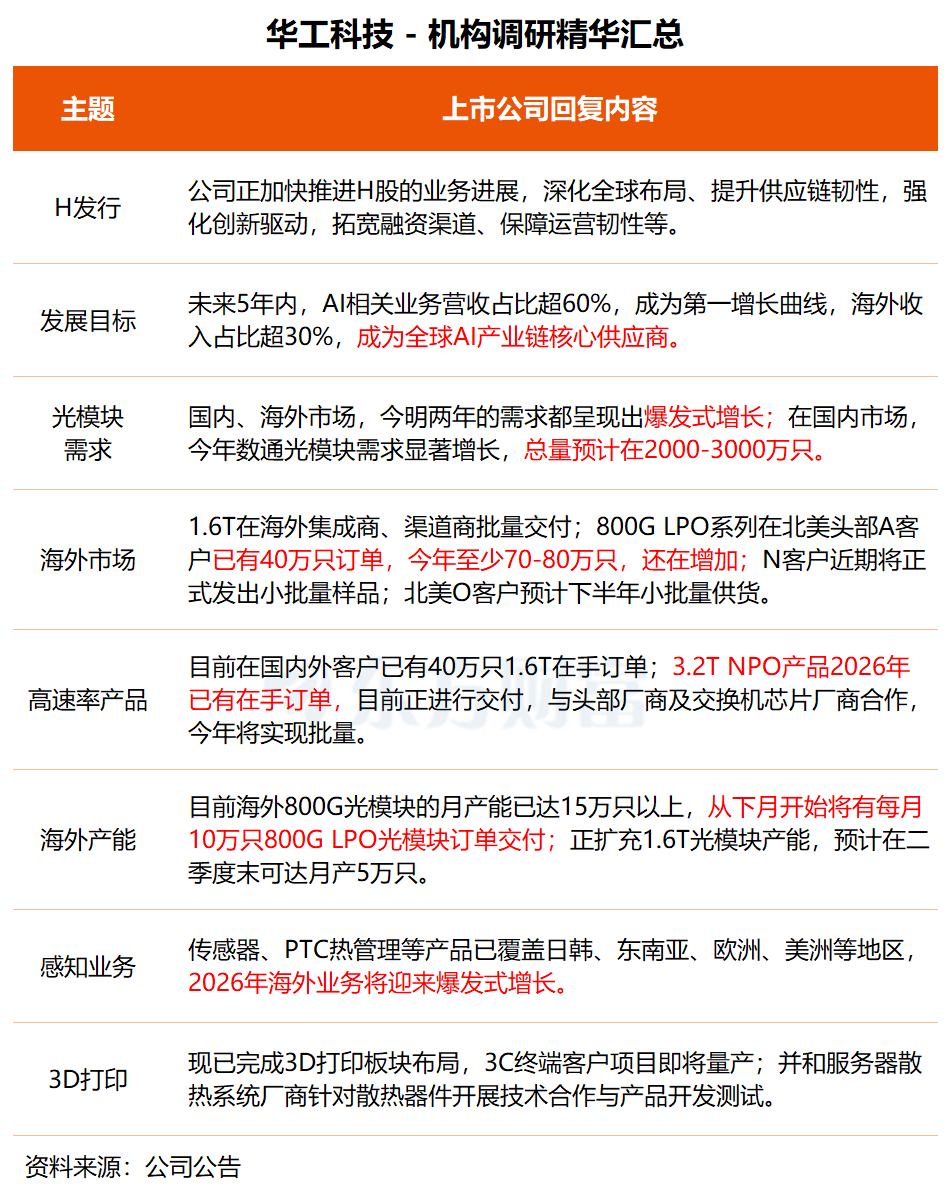
在交流问答环节,华工科技表示,国内、海外市场今明两年的数通光模块需求都呈现出爆发式增长。
据其介绍,公司国内算力中心光模块在手订单较去年实现显著增长,覆盖国内头部互联网厂商和设备厂商,市场份额领先,800G光模块已批量交付。
在海外市场,1.6T在海外集成商、渠道商批量交付;800G LPO系列,已经在北美头部A客户有40万只订单,目前来看,今年至少70-80万只,还在增加;北美头部4家客户,都在1.6T FRO、1.6T LRO送样测试;N客户产品验证推进中,近期将正式发出小批量样品;北美O客户商务推进良好,预计下半年小批量供货,为明年北美批量做准备。“整体来看,今年海外业务收入将显著提升。”
1.6T光模块方面,采用公司自研硅光方案,在功耗、良率、成本上均具备较强竞争力,目前在国内外客户已有40万只1.6T在手订单;3.2T NPO产品2026年已有在手订单,目前正进行交付,与头部厂商及交换机芯片厂商合作,今年将实现批量,明年争取更大规模订单交付。
华工科技称,公司传感器、PTC热管理等产品已覆盖日韩、东南亚、欧洲、美洲等地区,2026年海外业务将迎来爆发式增长。
在具身智能领域,公司完成柔性膜技术和产线建设,可应用于具身智能领域的灵巧手皮肤传感器、电池和电机热管理;低空飞行器领域,实现机翼除冰、驾驶舱供暖、电池热管理系统的技术布局,温度传感器已获客户定点量产。
另据华工科技介绍,公司今年已拿到某船舶客户近2亿元激光装备订单,未来还将有数个亿级船厂订单落地。同时,公司持续加速全球化经营,通过大客户战略与体系出海打造新增长极,2026年海外激光装备预计增长超30%。
3D打印业务方面,公司现已完成3D打印板块布局,联动3C产业链头部资源,3C终端客户项目即将量产;同时公司积极布局前沿技术,完成绿光3D打印装备研发,并和服务器散热系统厂商针对散热器件开展技术合作与产品开发测试。
财报显示,华工科技2025年实现营业收入143.55亿元,同比增长22.59%,归属母公司净利润14.71亿元,同比增长20.48%。

金力永磁:2025年磁材产品产销量再创新高 电机转子已有小批量产品交付
金力永磁同样于昨日举行业绩说明会,共计110余家机构线上参会。
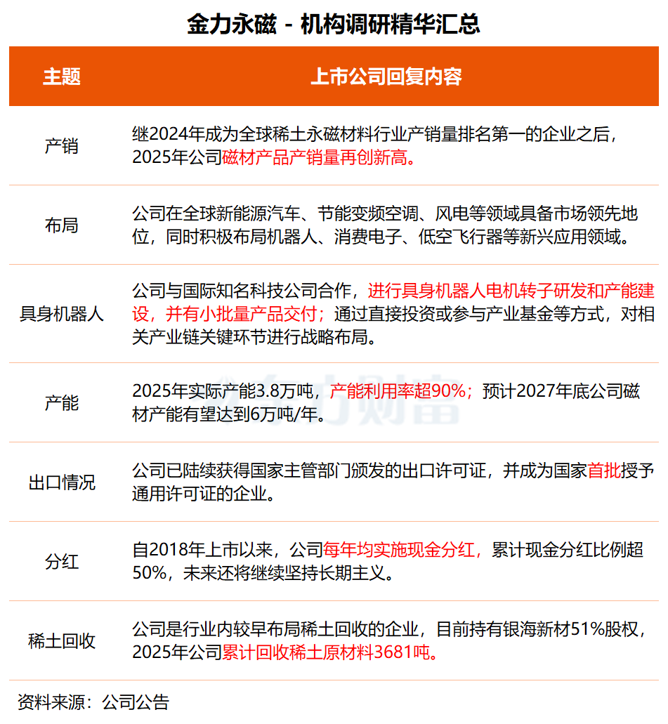
在交流中,金力永磁表示,继2024年成为全球稀土永磁材料行业产销量排名第一的企业之后,2025年度公司磁材产品产销量再创新高。公司共生产磁材毛坯约3.44万吨,同比增长17.31%,销售磁材成品约2.53万吨,同比增长21.25%。
金力永磁积极布局机器人领域,一方面与国际知名科技公司合作,进行具身机器人电机转子研发和产能建设,并有小批量产品交付;另一方面,通过直接投资或参与产业基金等方式,对相关产业链关键环节进行战略布局,加速产业协同和商业化落地。
据介绍,电机转子是具身机器人关键部件之一,公司已围绕下游客户需求研发并建成了具身机器人转子自动化生产线,规模化量产与盈利贡献将随下游客户量产进度逐步体现。
产能规划方面,公司在2025年底如期建成了4万吨/年磁材产能,全年实际产能3.8万吨,包头三期项目部分工程主体已顺利通过验收,预计2027年底公司磁材产能有望达到6万吨/年。
关于出口情况,2025年,公司境外销售收入12.70亿元,同比增长3.92%,其中对美国出口的销售收入为5.01亿元,同比增长39.80%。
金力永磁介绍称,公司在中重稀土相关物项出口管制措施出台后,按照国家有关规定开展出口申报工作,已陆续获得国家主管部门颁发的出口许可证,并成为国家首批授予通用许可证的企业。
年报显示,金力永磁2025年实现营业总收入77.18亿元、主营业务收入70.28亿元,分别同比增长14.11%和19.00%;归母净利润为7.06亿元,同比增长142.44%;综合毛利率达21.18%,同比提升10.05个百分点。

(文章来源:东方财富研究中心)
