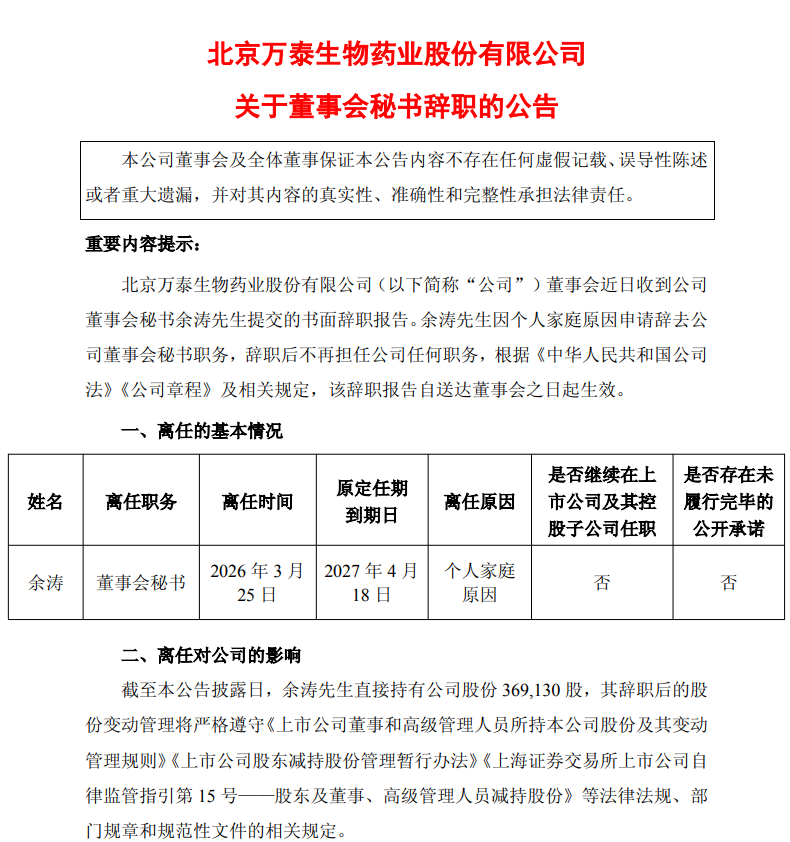
3月25日晚间,万泰生物(603392.SH)发布公告称,余涛先生因个人家庭原因申请辞去公司董事会秘书职务,辞职后不再担任公司任何职务,该辞职报告自送达董事会之日起生效。
截至本公告披露日,余涛直接持有万泰生物股份36.91万股。以万泰生物3月26日午间收盘价39.7元计算,余涛持股市值1465万元,万泰生物市值502亿元。

公开资料显示,余涛,1975年出生,中国国籍,无境外永久居留权,硕士研究生。曾任北京双鹭药业股份有限公司高级研发人员,北京科委生物中心战略研究部研究员、事业拓展部代理部长;2007年起就职于万泰生物,历任市场总监、商务拓展总监等。
2023年8月,余涛被聘任为公司董事会秘书。
2024年,余涛从公司获得的税前报酬总额148.5万元。2023年,他的税前报酬为109.42万元。

万泰生物成立于1991年4月,法定代表人为邱子欣,注册资本为12.64亿元,主营业务是诊断试剂、疫苗以及医疗器械的研发、生产和销售。公司的主要产品是体外诊断试剂、诊断仪器、重组戊型肝炎疫苗、二价HPV疫苗、鼻喷流感病毒载体新冠肺炎疫苗、九价HPV疫苗。
从股权关系看,钟睒睒直接持有万泰生物17.7%股份,并通过养生堂有限公司间接持有万泰生物55.79%的股权,为万泰生物的实际控制人。2001年至2021年间,钟睒睒曾长期担任万泰生物董事长,在其任期最后一年,万泰生物市值曾达到1772.07亿元峰值。
《2026胡润全球富豪榜》显示,钟睒睒以5150亿元的财富,仅次于张一鸣的5500亿元,位列中国富豪第二位。
值得注意的是,虽然和农夫山泉同属钟睒睒旗下公司,但曾经凭借国产首款HPV疫苗风光无限的万泰生物,如今正经历业绩滑铁卢。
2025年上半年,这家公司迎来了自2020年上市以来的首次半年度亏损,上半年亏损1.44亿元,净利润暴跌155.3%,与去年同期2.64亿元的盈利形成鲜明对比。
2025年第三季度,公司营业收入为6.55亿元,同比上升12.5%;归母净利润亏损2938万元,同比下降576.3%;扣非归母净利润自上一年同期亏损2252万元变为亏损6501万元,亏损额进一步扩大。
2025年业绩预告则显示,公司预计2025年年度实现归属于母公司所有者的净利润为-4.1亿元到-3.3亿元;归属于母公司所有者的扣除非经常性损益的净利润为-6.6亿元到-5.3亿元。
实际上,公司2024年业绩就已经大幅下滑,但仍保持归母净利润为正。当年实现营业收入22.45亿元,同比下降59.25%;归母净利润为1.06亿元,同比下降91.49%;扣非净利润为-1.86亿元,同比下降117.29%。
万泰生物近年来的业绩大下滑,与疫苗行业的巨变紧密相关。
公司在2025年业预告中表示:报告期内,国内疫苗市场整体承压,行业收入、利润均大幅下滑。公司二价HPV疫苗受默沙东九价HPV疫苗扩龄、政府采购大幅降价、消费需求不足等影响,导致公司二价HPV疫苗产品出现近效期无法销售、库存无法变现的不利影响。公司计提相应减值准备。
中国疾控中心研究数据显示,2024年中国9-45岁女性HPV疫苗首针覆盖率为27.43%,虽然与欧美国家约67%的接种渗透率相比仍有差距,但核心城市人群接种率已逐渐饱和。
而在供应端,HPV疫苗“三巨头”——智飞生物三季报显示存货超200亿元,万泰生物存货为8.31亿元,沃森生物存货5.45亿元。未来预计还有多家公司的HPV疫苗在2026年到2028年密集上市。
智飞生物的业绩预告也显示:2025年预计亏损106.98亿元至137.26亿元,同比下滑630%~780%。该公司曾经一度依靠代理默沙东HPV疫苗创造业绩神话。
此外,Wind数据显示,2025年,百克生物、金迪克、康乐卫士等疫苗企业归母净利润均预计出现亏损。在行业观察人士看来,作为全球第二大疫苗市场,我国实际上的疫苗人均支出远低于美国等发达国家,这意味着疫苗市场未来仍有较大提升空间。疫苗企业要想突围,还得从创新入手,比如加速研发多联多价疫苗与新型技术路线产品等,通过技术突破,摆脱同质化竞争以及低价竞争。
(本文不构成任何投资建议,据此操作风险自担)
编辑孙志成肖子琦综合公开资料、广州日报等
(文章来源:红星资本局)