11家新三板公司因“股价破面将”降层 “触线”情形还有这些
新京报贝壳财经讯3月23日,新三板运营主体全国股转公司发布《关于发布湖南平安环保股份有限公司等11家创新层公司降层决定的公告》。
公告显示,湖南平安环保股份有限公司(即“平安环保”)等11家公司因连续60个交易日收盘价均低于1元/股,触发《全国中小企业股份转让系统分层管理办法》(下称《分层办法》)第十四条第(九)项规定的降层情形,经新三板挂牌委员会审议通过,平安环保等11家原创新层公司,被调入基础层。

图/来源全国股转公司官网
全国股转公司表示,上述公司如未在规定期限内提交复核申请或复核申请未被受理,全国股转公司将自2026年3月31日起将上述公司调入基础层。
《分层办法》第十四条第(九)项规定降层的触发条件是,创新层挂牌公司股票连续60个交易日(不含停牌日)每日收盘价均低于每股面值(通常为1元)。
在此之前,2024年12月2日,粤开证券(830899.NQ)等11家公司亦因连续60个交易日收盘价均低于每股面值,触发第十四条第(九)项规定的降层情形,被调入基础层。截至2026年3月23日,粤开证券仍属基础层公司。
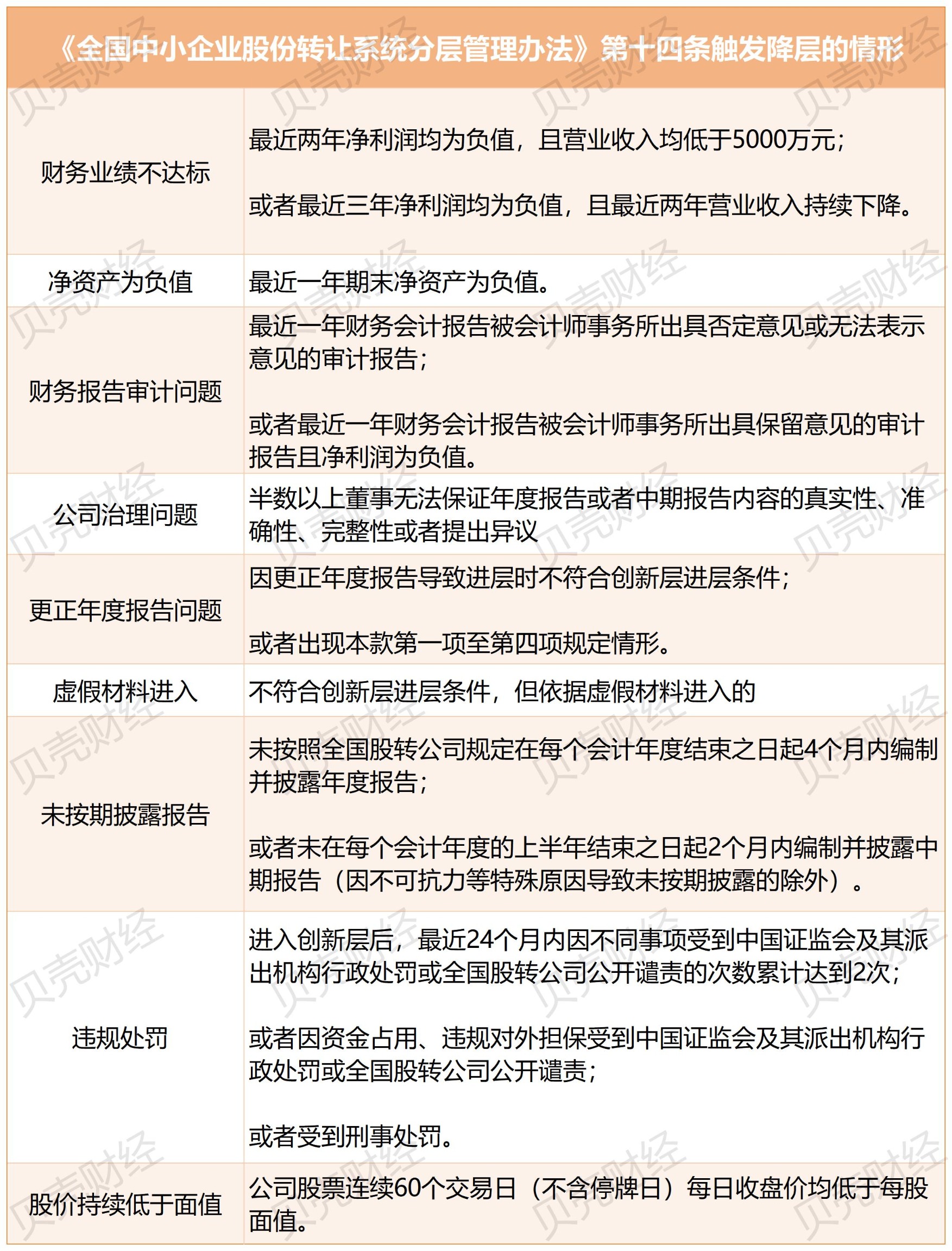
《分层办法》第十四条中还规定了其他触发创新层公司降层的情形,包括“财务业绩不达标”“净资产为负值”等。

图/根据全国股转公司相关信息,新京报贝壳财经记者汇总制图
记者注意到,被降层的公司还将面临再进层限制的问题。
根据《分层办法》第二十一条的规定,公司被调出创新层后,存在自调整至基础层之日起12个月内不得再次进入创新层的风险。
(文章来源:新京报)