2026年3月20日,上交所发布公告,上市审核委员会定于3月27日召开会议,审议武汉长进光子技术股份有限公司(下称“长进光子”)科创板IPO申请。这家国内特种光纤领军企业的上市闯关,既是实控人李进延从学术科研迈向资本市场的关键节点,也裹挟着技术权属、盈利稳定性、产能消化等三大核心争议。
特种光纤是信息通信、高功率激光加工、国防军工领域的核心战略物资,长进光子的IPO进程,正是国内特种光纤从学术研发走向规模化产业化的典型缩影,全程接受资本市场与监管层的双重审视。
从实验室到名利场:专利内循环与神秘股东高位套现
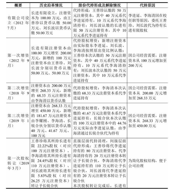
长进光子的核心技术根基,与华中科技大学有着密不可分的深度绑定,公司核心技术源头直接依托于华中科技大学的有源光纤相关专利成果,这也成为其后续发展与资本运作的核心起点。2017年11月10日,华中科技大学正式将“有源光纤核心专利技术”项下的6项发明专利挂牌转让,挂牌定价为100.14万元,这场看似常规的高校科技成果转化交易,在一个月后迎来受让方——成立仅两年的长进光子,公司最终以评估价顺利完成摘牌。而这场流程层面看似合规的市场化转让,在IPO审核的细致核查下,背后暗藏的“自卖自买”财务闭环、长达十年的股权代持迷雾,以及神秘股东的精准高位套现操作,共同勾勒出公司实控人李进延从高校学者向资本运作主体跨越时,层层设计的复杂资本布局。
这场核心专利转让的核心疑点,首先指向实控人李进延的双重身份与隐蔽的股权代持安排。专利摘牌之际,李进延同时具备华中科技大学教授、案涉专利第一发明人,以及长进光子实际控制人的双重身份,可在当时的公司股东名册中,却完全没有出现他的名字。据相关资料显示,长进光子前身长进有限自2012年设立之初,就始终笼罩在股权代持的阴影之下,李进延因顾虑自身高校教职工的身份,担心在校内产生不良影响,长期委托王善珍、刘长波等人代为持有公司股权,甚至通过多人多层嵌套的代持模式,刻意掩盖自身实际持股的事实。正是这样的隐蔽安排,让2017年这场核心技术收购交易,在表面程序上呈现出非关联第三方公开摘牌的合规假象,彻底规避了直接关联交易的显性风险。
比身份隐蔽更值得深究的,是这场专利转让背后完整的资金“内循环”逻辑,也正是这一逻辑,形成了实打实的利益闭环。按照华中科技大学的校方政策,科技成果转化所获净收益的70%需奖励给对应研发团队,这意味着长进光子支付的100.14万元专利转让款,在扣除校方管理费后,约70万元最终以科研奖励金的形式回流至李进延手中。到2018年9月,这条资金链彻底形成闭环:李海清受李进延委托,以该笔专利奖励金为资金来源,向长进光子认缴增资68.33万元。通过“校内领取专利奖励、校外委托他人注资增资”的操作,实控人团队仅付出约31.81万元的微小差价,就顺利完成了百万级核心专利技术的权属转移与公司技术注入,实现了低成本掌控核心知识产权的目的。而这种依托高校专利的关联转化模式,在2025年8月再次上演,长进光子通过上海技术交易所,以210万元的价格再次受让华中科技大学另外6项发明专利,尽管公司对外强调自身已转向自主研发路径,但核心产品的早期理论与技术根基,依旧难以脱离这批从高校受让的专利支撑。
在长进光子层层叠叠的代持迷雾中,自然人股东李耀刚的入股、任职与退出时点,更是显得异常精准,极具资本运作的针对性。2019年1月,正值长进光子发展初创期,公司投前估值仅1275万元,李耀刚以4.75元/注册资本的极低价格入股,踩中了公司估值最低的关键节点。此后,在公司迈向资本市场的核心筹备阶段,李耀刚短暂现身管理层:2020年5月,他新增担任公司董事,而这份董事任职仅维持了8个月,2021年1月他便迅速辞去董事职务,重新回归为纯粹的财务投资者,这样的身份转换,显然为后续的高位减持套现提前铺平了道路。
随着长进光子后续估值持续飙升,李耀刚开启了精准的高位套现操作:2023年12月,他以22.54元/股的价格向南京联创转让所持股份,一次性回笼资金约1500万元;2025年5月,他再次以25.62元/股的价格向典恒创投转让股份,进一步锁定收益。截至目前,李耀刚已累计通过减持获利套现近2000万元,手中仍持有154.89万股公司股份,占比2.20%,对应账面剩余价值接近4000万元。短短四年时间,相较于其初始约190万元的投资成本,李耀刚的投资回报率已高达30倍,这般踩点入股、短期任职后分批高位减持兑现收益的操作,也引发了外界关于是否存在隐性代持或利益输送情形的诸多疑问。
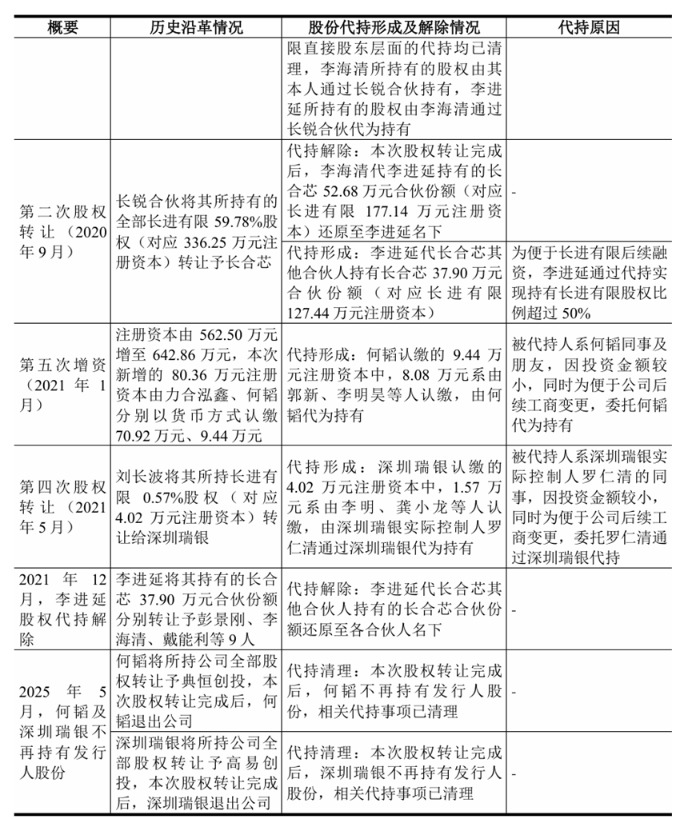
伴随李耀刚套现疑云的,是长进光子更为复杂的股权代持“连环套”,股权权属纠葛贯穿公司发展多年。2020年9月,李进延曾反向为李海清等9名合伙人代持长合芯份额,核心目的是集中公司表决权,强化自身对公司的掌控力;除此之外,股东何韬曾代为持有12名同事及朋友的公司股份,股东深圳瑞银也存在股权代持相关情形。尽管长进光子对外表示,所有股权代持均已在IPO申报前完成清理,例如2025年5月何韬与深圳瑞银通过股权转让退出公司,同步完成对应代持关系的解除,但公司长期、高频且涉及多层级、多人员的股权权属混乱问题,依旧是IPO监管层重点核查的事项。


硬核光芯突围:高端赛道的国产破壁
回归业务本质来看,长进光子的经营表现,折射出国产特种光纤产业的战略突破潜力。特种光纤与主打低损耗、大规模传输的普通通信光纤存在本质区别,其核心竞争力在于通过复杂波导结构设计、稀土元素原子级精准掺杂,实现光信号放大、非线性效应抑制,以及极端环境下的稳定传输能力。过去较长时期内,全球高端特种光纤市场被美国Nufern(Coherent旗下)、OFS(古河电工旗下)等国际巨头主导,国内企业长期处于中低端赛道追赶状态。
长进光子聚焦技术壁垒极高的掺稀土光纤赛道(如掺镱、掺铒镱光纤等),这类产品是高功率光纤激光器与光纤激光雷达的核心部件。随着2025年工业激光市场回暖、低轨卫星互联网产业需求爆发,长进光子业绩实现快速增长。财务数据显示,公司2025年实现营业收入约2.5亿元,较2023年的1.5亿元实现超70%的累计增长,年复合增长率达30.4%。其中,体现技术附加值的功能增强型特种光纤(含抗辐照、保偏等)增长态势尤为突出:该板块收入占比由2023年的3.5%(508.3万元)快速起跳,在2024年升至8.9%后,于2025年进一步跃升至22.5%(5529.6万元)。
这意味着在短短两年时间内,该高附加值板块的年收入规模扩张了近10倍,。产品结构的这种剧烈优化升级,直接提升了公司的综合议价能力,也标志着长进光子正加速从单一激光器配套供应商,向高附加值特种应用解决方案提供商转型。
在军工、航天级高端应用领域,公司业绩增长的背后,是国产替代的实质性突破。以抗辐照光纤为例,在宇宙射线密集的太空轨道环境中,普通光纤易出现辐射诱导衰减(RIA)问题,导致信号传输中断。长进光子通过自主研发的纤芯脱羟基工艺与高压载氢技术,将产品抗辐照性能提升至国际主流水平,目前已向中国航天科技集团等核心单位实现批量供货,打破了西方在该领域长期的技术垄断局面。
更值得关注的是公司在前沿技术领域的重点布局。当前全球光通信行业将空芯光子带隙光纤(HCF)视为核心研发方向,这类光纤通过微结构设计实现光信号在空气中传输,信号时延较传统石英光纤降低30%,是破解AI智算中心算力集群互联瓶颈的关键技术方案。微软已公开计划部署1.5万公里空芯光纤,支撑其AI基础设施建设;而长进光子也将反谐振空芯光纤列为募投研发核心项目,目前产品虽处于小规模试制阶段,但公司在微米级玻璃微结构精准控制领域的技术积累,已使其具备参与下一代光通信技术标准制定的基础能力。这种底层物理技术的调控实力,构成了公司避开低端市场同质化竞争、构筑核心技术壁垒的关键支撑。
财报成色拷问:高增之下的盈利隐忧
穿透经营层面的增长表象,长进光子的财务数据,折射出高附加值产品布局与生产良率提升之间的平衡博弈。从整体财务走势来看,公司具备典型的科创企业特征:营收规模从2023年1.45亿元增长至2025年2.5亿元,年复合增长率30.4%,但盈利质量的波动,也反映出企业增长过程中的深层经营问题。
其一,主营业务毛利率出现结构性波动下行。公司当期主营业务毛利率维持在65.06%的相对高位,但较2023年的69.31%有所回落,主要受下游行业常规价格下调压力传导所致。以核心产品高功率掺镱光纤为例,产品单价从2024年的111.37元/米降至2025年的73.92元/米,降幅达33.6%。而盈利层面的核心挑战,在于生产良率的稳定性瓶颈。特种光纤制备工艺复杂,生产过程废料率偏高,研发投料不合格品占比一度处于较高水平。监管层曾就公司“结转单位成本低于期末结存单位成本”的异常情况提出问询,核心诱因正是生产良率波动:2024年掺镱光纤成本差异率达-23.9%,该波动在加权平均成本核算方式下,对当期利润核算精准度形成了一定影响。
其二,研发刚性投入与收益滞后性并存。长进光子近三年累计研发投入8443.2万元,占同期累计营业收入的14.5%。持续高强度研发投入,在2025年推动功能增强型特种光纤实现业绩爆发,该板块收入从2023年的508.3万元增至2025年的5529.6万元,收入占比从3.52%提升至22.51%。
但高研发投入也伴随相应经营风险,公司目前46名研发人员支撑14个在研项目,单人研发分摊成本偏高。从技术领先向成本优势转化的过程中,公司需通过产能扩张快速实现规模效应,否则每年超3400万元的研发支出,将持续对净利润形成摊薄压力。
其三,现金流层面面临应收账款攀升的周转压力。随着创鑫激光、锐科激光等下游头部客户议价能力提升,2025年末公司应收账款余额升至1.2亿元,同比增长51%,增速远超同期营收增幅。尽管2025年公司经营性现金流量净额达10095.3万元,略高于同期净利润,但该表现主要得益于原材料国产化带来的支付周期优化,以及票据背书转让的影响。在下游激光行业竞争加剧、价格博弈加剧的背景下,作为上游核心供应商的长进光子,毛利盈利质量面临持续考验。公司能否维持高毛利水平,既取决于核心技术的深度壁垒,也取决于在客户集中度较高的背景下(2025年创鑫激光销售占比18.59%、锐科激光占比14.99%),能否凭借技术不可替代性维持稳定议价优势。
五倍扩产豪赌:产能放量的消化考验
在本次IPO募资规划中,长进光子披露了明确的产业扩张规划。公司拟募集资金约7.8亿元,其中6.8亿元重点投向“高性能特种光纤生产基地及研发中心”项目。根据项目规划,该项目总投资7亿元,拟配置14台高精密沉积车床及12座拉丝塔,达产后公司特种光纤年产能将达3.85万公里。对比2024年公司约7100公里的实际产量,此次扩产规划意味着36个月建设期内,公司拟实现5.4倍的产能跨越式提升。

在资本市场视角下,企业大规模产能扩张向来具备双面性。一方面,规模扩张有望释放规模效应红利。特种光纤核心生产设备沉积车床单价较高,年度固定折旧费用对利润形成刚性压力,低产量阶段单位折旧成本会直接压缩毛利空间;通过规模化扩产,长进光子有望推动特种光纤从实验室定制化小批量生产,迈向工业化大批量量产阶段,凭借成本摊薄后的优势,进一步强化市场竞争力。
与此同时,新增产能的消化能力也需审慎考量。长进光子客户集中度偏高,下游订单高度依托锐科激光、创鑫激光等头部厂商。尽管2025年公司功能增强型特种光纤业绩表现亮眼,收入占比从3.5%快速提升至22.5%(约5529.6万元),但这类高毛利细分领域的整体市场规模,能否支撑5倍以上的产能扩张增速,仍存在较大不确定性。
尤其在全球激光器市场进入存量竞争、下游核心客户逐步推进垂直整合(自研光纤预制棒)的行业背景下,公司面临产能投产后消化不足的潜在风险。此外,虽微软等科技巨头发布空芯光纤(HCF)部署规划,但该技术仍处于标准完善阶段,在未获得确定性订单支撑前开展大规模重资产投入,若后续技术迭代方向出现调整,高额项目投入将给公司带来较大经营压力。
为进一步规范公司治理、回应市场关切,长进光子近期完成了治理结构优化调整。2025年11月3日,公司第二届董事会完成换届,核心调整为审计委员会全面独立化,3名委员均为独立董事,由具备资深会计从业背景的史永担任主任委员。这一制度安排,旨在通过财务监管的透明化、专业化,对冲规模快速扩张中的治理风险,在化解过往股权代持、专利关联交易相关合规阴影的同时,为后续大规模资本支出搭建严格的内控防线。
长进光子的IPO之路,是硬科技企业产学研转化、资本布局与产业扩张的典型样本。公司手握高端特种光纤核心技术,踩中国产替代风口,却也难逃早期治理瑕疵、盈利波动、产能扩张存疑等成长期共性难题。
(文章来源:财中社)