2026年以来,财险行业监管风暴持续升级,作为国内财险市场第二梯队的核心玩家,中国大地财产保险股份有限公司(下称“大地财险”)迎来了多笔罚单——仅前三个月,旗下多家分支机构接连因违规操作被监管部门处罚,罚款金额累计超百万元。
据不完全统计,截至3月17日,大地财险旗下分支机构今年已收到7张罚单,合计罚款金额超100万元,相关责任人被警告、罚款者达10余人。
罚单密集落地,暴露合规短板
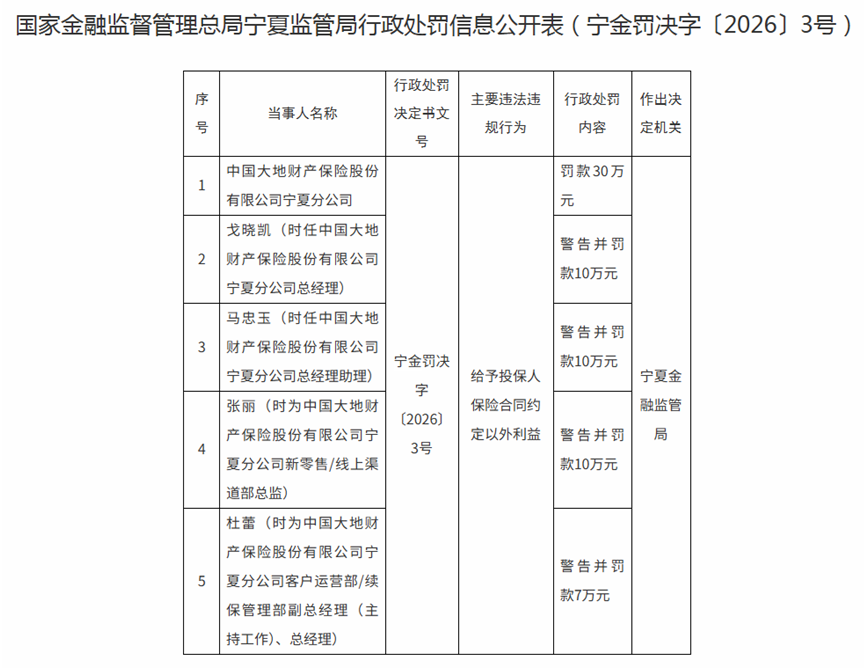
最具代表性的当属1月30日国家金融监督管理总局宁夏监管局开出的罚单:大地财险宁夏分公司因“给予投保人保险合同约定以外利益”,被罚款30万元,时任该分公司总经理戈晓凯、总经理助理马忠玉等4名责任人分别被警告并罚款,合计被罚37万元,成为开年以来大地财险金额最高的单笔分支机构罚单。

图片来源:国家金融监督管理总局官网
此后,公司的违规乱象依然发酵。3月17日,大地财险咸阳中心支公司因同一违规事由(给予投保人合同外利益)被陕西监管局罚款19.8万元,相关责任人被罚4.8万元;3月9日,大地财险集安支公司因“财务资料记载事项与实际用途不符”“给予投保人合同外利益”双重违规,被罚款16.5万元;1月6日,大地财险常州中心支公司同样因给予投保人合同外利益被罚20万元。

图片来源:国家金融监督管理总局官网
细究违规类型,“给予投保人保险合同约定以外的其他利益”成为高频词汇。这一行业顽疾,本质是通过返点、赠送礼品等变相降费手段争夺市场份额,在财险行业竞争白热化的当下,已成为监管重点打击对象。2025年10月,金融监管总局发布《关于加强非车险业务监管有关事项的通知》,明确要求非车险业务“报行合一”,对未按照规定使用经备案条款费率的行为采取严厉监管措施。大地财险的密集受罚,恰恰折射出其在费用合规管理上的系统性短板。
值得注意的是,这些违规行为并非个例,而是大地财险近年的“顽疾”。回溯2025年,大地财险总公司曾因“未按照规定使用经批准或备案的保险条款、费率,给予投保人保险合同约定以外的利益,相关财务、业务数据不准确,客户信息管理不规范”等问题,被国家金融监督管理总局警告并罚款473万元,其江西分公司同步被罚20万元,舒文跃等19名相关责任人合计被罚115万元,再现巨额罚单。
业绩波动,从“失血”到“复苏”
2019年是大地财险的高光时刻。当年保费收入达到487.3亿元,净利润17.01亿元,创下近十年最好水平。然而好景不长,2020年起,公司接连踩雷武汉金凰假黄金案、天津信托、安信信托等多起风险事件,叠加人事动荡,此后陷入长达多年的发展停滞期。
2022年成为大地财险的至暗时刻。受投资端收益大幅缩水(2022年公司投资收益仅实现2.65亿元,同比缩水九成)及承保端双重挤压,大地财险录得9.79亿元巨额亏损,为自2012年以来首次“失血”。当年综合成本率高达102.64%,意味着每承保100元保费就要亏损2.64元。

图片来源:大地财险2022年度信息披露报告
公司转机出现在2023年。通过提质增效及投资收益改善,大地财险实现净利润1.34亿元,扭亏为盈。2024年公司业绩进一步修复:保险业务收入512.88亿元,同比增长3.5%;净利润4.96亿元,较2023年翻了两番;综合成本率优化至99.45%。
2025年大地财险的复苏势头延续。公司2025年第三季度偿付能力报告显示,2025年前三季度,公司保险业务收入421.69亿元,同比增长6.4%;同期净利润15.3亿元,综合成本率进一步降至99.02%,综合赔付率72.17%。

图片来源:大地财险2025年第三季度偿付能力报告
然而,与行业对比,大地财险的复苏显得步履蹒跚。2024年,人保财险、平安财险保费增速均超过4%,阳光财险的保费收入增速更是达8.1%,而大地财险同期的增速在主要财险公司中几乎落后。
车险守成非车险发力但合规短板凸显
从业务结构看,大地财险正经历从“车险依赖”到“多元发展”的艰难转型。车险作为财险行业的核心险种,占行业保费收入的50%以上,也是大地财险的核心业务板块。
公开数据显示,2025年上半年,大地财险车险原保费收入132.2亿元,其中家用车保费占比62.1%,凸显了其在家庭用车市场的布局成效。但与此同时,车险行业“反内卷”带来的竞争压力依然较大,行业车险费用率从2023年同期38.2%降至34.7%,恶性价格竞争得到遏制,但中小险企仍面临“保费增长难、盈利空间窄”的困境。
此外,新能源车车险的快速发展也给大地财险带来了新的挑战。随着新能源汽车保有量的提升,新能源车车险保费占比持续上升,但新能源车赔付率较高(主要因维修成本高、技术复杂度高),对险企的风险管控能力提出了更高要求。大地财险虽已推出新能源车电池衰减险、三电延保险等产品,但在新能源车车险的定价、风控等方面仍有提升空间,若管控不当,可能进一步推高综合赔付率,压缩盈利空间。
中国精算师协会和中国银行保险信息技术股份有限公司联合发布的新能源车险赔付信息显示:2024年,保险行业承保新能源汽车3105万辆,保费收入1409亿元,提供风险保障金额106万亿元,承保亏损57亿元。
近三年,大地财险加大非车险业务布局力度,重点发力意外伤害险、短期健康险、责任险、农业保险等领域,非车险保费增速持续高于车险,成为拉动公司保费增长的核心引擎。2025年上半年,大地财险非车险原保费收入168.6亿元,同比增长10.8%,占总保费的比例达56%,首次超过车险,业务结构得到显著优化。
具体来看,意外伤害和短期健康险领域,大地财险推进“保险+服务”模式创新,推出益家保、爱家保4.0等家庭综合保障计划,累计提供风险保障超661亿元;责任险领域,聚焦科技保险、绿色保险,在安全生产责任险、建筑工程质量潜在缺陷保险等传统优势险种发力,同时在网络安全保险、环境污染保险等创新险种取得突破;农业保险领域,累计开发报备产品155款,其中创新产品82款,应用无人机、遥感技术等提升服务效率,累计提供风险保障超500亿元。
然而,非车险的快速增长也带来新挑战。公开数据显示,2024年,大地财险收到保险消费投诉5.03万件,较2023年的3.47万件激增44.96%。其中理赔投诉占比69%,车险投诉占比78%,非车险投诉占比22%。投诉量的攀升与业务扩张速度不匹配,反映出服务能力和风控水平仍需同步提升。
2026年以来的密集罚单,对大地财险而言,既是警示,也是倒逼转型的契机。近年来,大地财险在保费规模上实现了稳步增长,业务结构持续优化,偿付能力保持充足,展现出良好的发展潜力,但合规管理的短板、盈利结构的失衡,也让其在行业“反内卷”转型中面临巨大压力。
(文章来源:理财周刊-财事汇)