“算力中心可能会催生出相当于‘三个美国市场’的储能需求。”
天合储能全球产品管理负责人李明近期在2026年彭博新能源财经北京峰会上做出上述表述。
李明预计,到2030年,全球算力中心储能需求体量约为200 GW。作为对比,伍德麦肯兹数据显示,截至2025年底,全球储能累计总装机容量约270 GW。
他指出,其内在逻辑在于,当前输配电能力难以匹配算力需求的爆发式增长,储能所解决的正是输配电短期内难以解决的传输瓶颈。
截至目前,中国已建成42条特高压通道,“西电东送”格局基本成型,电网整体支撑能力极强。
恒盈电投总裁田通在上述峰会上表示,在此背景下,效率最高的模式是间歇性风光电站将电力送入大电网,依托网内的抽水蓄能、火电、电网侧储能、生物质发电等多元调节资源,统一进行调频调峰等辅助服务。
田通称,这种并网模式,也是当前全球人工智能数据中心(AIDC)绿电供给的主流路径。绿电的环境价值则通过绿电交易或绿证交易来实现。
但中国东西部面临电力供需不匹配问题。广发证券指出,绿电从西部送到东部,不仅面临特高压及调节成本导致的成本提升,还有不能上网消纳的风险,更得依赖后续建设的电网送出,这是过去两年市场对绿电悲观的核心原因。
今年政府工作报告首次提及算电协同。报告提出,打造智能经济新形态。实施超大规模智算集群、算电协同等新基建工程,加强全国一体化算力监测调度,支持公共云发展。
这为绿电直连模式提供了更强的政策基础。
浙商证券表示,算电协同列入政府报告,不仅是“东数西算”工程的深化,更是解决AI时代“电力成本”与“绿电消纳”两大核心瓶颈的必由之路。
国泰海通证券称,在“算电协同+绿电直连+Token出海”机遇下,绿电和储能均直接受益。
储能之所以成为算电协同的关键环节,源于算力中心的特殊用电特征。
李明表示,图形处理器(GPU)功率呈指数级增长,其功耗模式在不同计算阶段如训练、微调或推理,存在显著差异,从而形成从宽频到窄频、从高频到低频的高度不规则波动。这种功率跳变对电网,尤其是弱电网,构成了巨大冲击。
为AIDC供能需要解决两个核心问题:一是保障能量与功率的稳定供给,二是消除负载波动对电网的冲击,避免因剧烈波动导致电网“拉黑”。
天合储能表示,AIDC用能变革的核心,是通过储能技术实现供电可靠性、绿电适配性与成本可控性的三重平衡。
多家国内储能企业已崭露头角。2025年8月,双登股份(06960.HK)登陆港交所,被业内称为“AIDC储能第一股”。其AIDC智算中心电池主要客户包括字节、阿里等企业。
2025年上半年,双登股份AIDC智算中心电池及系统业务销售收入同比增长113.1%,营收占比跃升至47.2%,成为该公司第一大收入来源。
另一家储能企业南都电源(300068.SZ),于2025年10月宣布中标美国某超大规模AIDC园区的锂电设备采购项目,中标金额达4.78亿元。

此外,更多储能公司如阳光电源(300274.SZ)、天合储能、海辰储能正加速布局这一高速增长的赛道。
算力密度持续攀升,也催生出了新的电力设备市场机遇。
“AIDC的快速增长必然会拉动巨大的设备需求。正是因为需求爆发而供给侧暂时跟不上,才催生了多种供电架构的探索。”中达电通产品行销部总监叶新平在上述峰会上指出。
长城证券研报指出,高功率带动电源与制冷架构迭代。数据中心机柜外电源供电架构正向着提高效率、简化链路的方向演进,从不间断电源(UPS)到高压直流输电(HVDC),再到巴拿马电源,直至固态变压器(SST),技术难度和价值量逐步提升。
以全球固态变压器为例,国盛证券研报显示,在未来5-10年内,该市场将以年均复合增长率25%-35%的速度增长。
东吴证券预计,到2030年全球固态变压器市场规模有望超1000亿元。
相比于传统变压器,固态变压器具有体积小、重量轻、智能化、灵活性、高效性等多方面优点,正成为AI数据中心与新能源并网的核心装备。
叶新平表示,今年中达电通已在扩大固态变压器的产能。该公司海外产能在同步布局,涵盖电源供应器(PSU)、冷液分配装置(CDU)、超级电容等关键产品。但扩产周期通常需要一年左右,真正的批量交付能力要到2026年底才能形成爆发式接单。
他进一步指出,需求的爆发也吸引了更多企业进入这个赛道,包括一些传统企业转型加入。“比如原来做变压器的企业现在想做固态变压器,其他设备商业开始跨界布局。赛道的参与者在快速增加。”
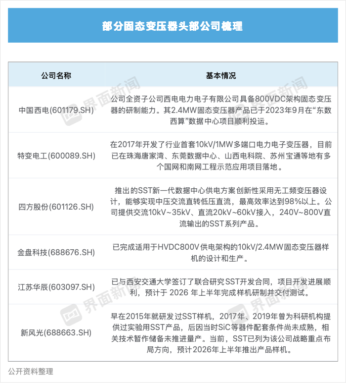
目前,国内多家企业已固态变压器方面取得实质性进展,包括中国西电(601179.SH)、特变电工(600089.SH)、四方股份(601126.SH)、四方股份(601126.SH)等。

不间断电源(UPS)、高压直流输电(HVDC)等设备商也有望加速发展。
科士达(002518.SZ)日前在互动平台回答投资者提问时表示,该公司已构建起UPS电源、高压直流输电、一体化电力模块、温控、蓄电池等完整产品体系。
中恒电气(002364.SZ)于3月18日在投资者互动平台表示,公司面向数据中心、智算中心等应用场景提供HVDC电源、精密配电等智能供电产品。

供电架构的升级解决了电能传输与转换的效率问题。随着算力密度的持续攀升,液冷等先进散热技术,也是实现算力与电力协同优化的重要支撑。
嘉实多全球热管理与数据中心事业总裁黄建棠在会上指出,液冷带来的优势很明显,能将算力中心运营成本降低40%左右,电源使用效率(PUE)能降到1.1以下。
长城证券研报指出,功率密度提升对数据中心散热提出更高要求,推动散热方式向液冷转变,2026-2028年液冷市场增速预计分别达到104.8%、65.4%、59.1%。
然而,黄建棠表示,当前遇到的最大瓶颈在于规模,具体而言是制造端的交付周期。关键在于供应链是否足够强壮,能否实现大规模量产,从而有效降低成本、优化成本结构。
中国大陆厂商正凭借自身优势快速崛起。睿工业AI-数据中心首席分析师曹丽曾对界面新闻称,中国大陆厂商的竞争优势首先体现在突出的性价比上,其产品价格通常比海外同类低20%左右。
此外,完整且高效的产业链与产能优势使中国大陆企业能够快速响应市场爆发性的需求,在产能供应保障上能力显著。
曹丽表示,以英维克(002837.SZ)、高澜股份(300499.SZ)为代表的厂商市场份额正在稳步提升。

特别是英维克,它已通过英伟达的认证,进入了其全球供应链体系,这意味着它正逐步获得替代部分海外厂商份额的能力。
自2025年4月盘中最低探至21.51元/股以来,英维克股价至今累计涨幅已达240%。
近日有消息称,Alphabet旗下谷歌正在与英维克洽谈合作,其采购团队曾访问中国,并与中国其他公司洽谈购买数据中心液冷设备的相关事宜。
3月18日,界面新闻记者以投资者身份致电英维克证券部,相关工作人员表示,在业务拓展过程中,部分客户对合作信息有保密要求,因此业务部门只有在相关信息达到法定披露或沟通要求后,才会与证券部进行沟通。
(文章来源:界面新闻)
