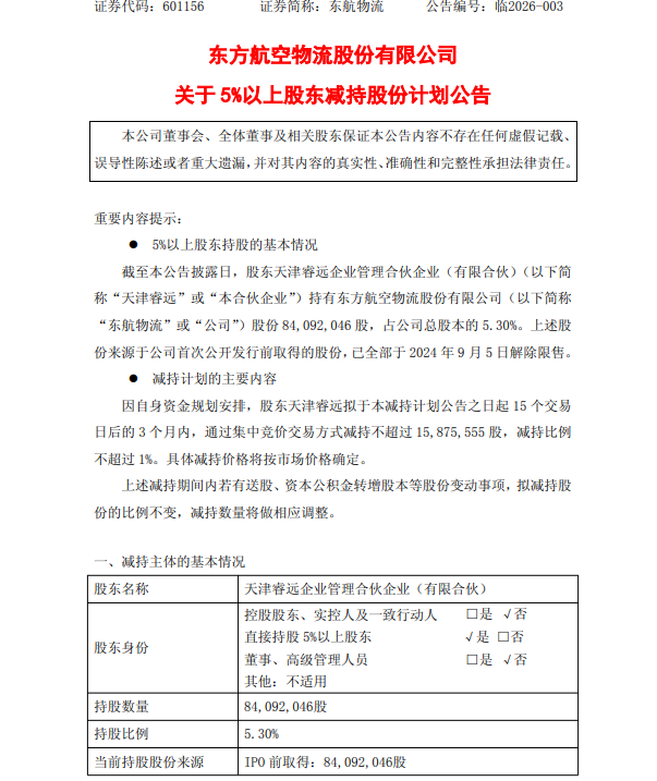
东航物流股东天津睿远计划减持不超1588万股
3月18日,东航物流(601156.SH)发布公告,股东天津睿远企业管理合伙企业(有限合伙)因自身资金规划安排,计划在2026年4月10日至2026年7月9日期间,通过集中竞价交易方式减持不超过1588万股,约占公司总股本的1%。

公开资料显示,公司依托全球航线网络资源、拥有国内枢纽机场的地面操作资源、多元化的泛航空物流产品服务体系,以全方位信息系统为支撑,专注于为国内外客户提供安全、高效、精准、便捷的天地合一全程综合物流服务。
东航物流2025年三季度业绩报告显示,2025年前三季度,公司营业收入营收172.49亿元,归母净利润20.01亿元。
截至3月19日10点31分,东航物流的股价17.64元/股,总市值280亿元,市盈率10.7。
(文章来源:理财周刊-财事汇)