在近期由知名打假人王海团队掀起的鸡蛋“角黄素”检测风波中,一款定位高端的“野迹鸣松林散养富硒蛋”因高达9.54mg/kg的检出值,成为舆论关注点之一。
这一数值不仅在此次送检的样品及品牌中位居首位,更被指超出《饲料添加剂安全使用规范》中蛋禽饲料8mg/kg的添加限量。
随着事件持续发酵,涉事销售方胖东来已发布声明,表示将等待监管调查结果,若产品无问题将坚决起诉维权。
检测数据:9.54mg/kg领跑“色素榜”“散养鸡蛋”吃出“笼养色”?
据王海团队发布的检测报告,此次送检的样品购自许昌胖东来超市,由青岛元信检测技术有限公司出具检测报告。结果显示,“野迹鸣(松林散养)富硒蛋”的角黄素含量为9.54mg/kg,远高于同批次检测的其他品牌——如黄天鹅的0.399mg/kg、正大富硒鸡蛋的7.59mg/kg等。
王海团队方面指出,这一数值已超过我国《饲料添加剂安全使用规范》中规定的蛋禽类饲料中斑蝥黄(角黄素)8mg/kg的最大添加限量。

来源于“王海测评”视频截图
公开资料显示,野迹鸣为四川信德农牧有限公司旗下品牌,主打“非笼养鸡蛋”“散养”。其官方宣传描绘了生态养殖图景:在四川广元嘉陵江畔的千亩松林地,蛋鸡享有“五星级”配备专业营养师,喝着深山矿泉水,行走自由,日行万步。
品牌方称,野迹鸣鸡蛋在多项指标上优于普通鸡蛋:蛋白质平均高10%,富含Omega-3&DHA。在产品宣传中,“可生食”“松林散养”“天然饲料”“原生态”等广告语触目皆是。
然而,正是这种“散养”“天然”的定位,与9.54mg/kg的角黄素检出值形成了鲜明反差,引发王海团队对宣传真实性的质疑。王海团队相关负责人对南都湾财社记者表示:“只要鸡蛋里检测出明显角黄素,就一定是人为添加进去的。说白了,量产鸡蛋里的角黄素,100%来自饲料,没有天然来源。它不是鸡蛋自带的,只是饲料工业的调色痕迹。”
对于“野迹鸣(松林散养)富硒蛋”检测出较高含量的角黄素等问题,南都湾财社记者多次致电四川信德农牧有限公司,截至发稿暂未获得回应。另一被检测出角黄素含量为0.339mg/kg的黄天鹅品牌发表声明称对应数值是“天然本底水平”。
各方回应:胖东来表态,野迹鸣暂未发声
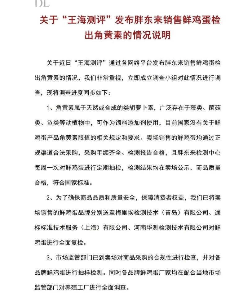
作为野迹鸣的销售渠道,胖东来于3月15日晚发布官方声明,对此事作出强硬回应。
声明称,公司已第一时间开展自查,卖场销售的鲜鸡蛋均通过正规渠道合法采购,采购手续齐全、供应商资质完备。企业自有检测中心每周对鲜鸡蛋进行定期抽检,检测结果均在卖场公示,过往抽检商品质量均符合国家标准。


胖东来透露,市场监督管理局已介入调查,执法人员已到卖场对鸡蛋采购合规性进行全面检查,并对各品牌鲜鸡蛋抽样送检,公司已同步开展全面复检。
胖东来指出,若最终调查结果显示鸡蛋存在质量问题,将第一时间公示结果,立即启动下架、召回程序,依法承担全部法律责任;若检测确认产品无问题,将坚决通过法律途径维权,追究相关个人、自媒体及平台的侵权责任。
截至发稿,野迹鸣品牌的母公司四川信德农牧尚未就此事件公开发声。
9.54mg/kg检出值,是否威胁身体健康?
针对野迹鸣9.54mg/kg的检出值,多位专家从安全性和标准适用性两个维度给出解读。
中国农业科学院饲料研究所研究员武书庚对南都湾财社记者等表示,联合国粮农组织与世界卫生组织联合专家委员会确定的角黄素每日允许摄入量为每公斤体重0.03毫克。以70公斤体重的成年人计算,每日安全摄入上限为2.1毫克。
武书庚对记者指出,按照9.54mg/kg的检出值来计算,每枚鸡蛋约含0.6毫克角黄素,消费者需吃3枚才接近1.8毫克,仍在安全线以内。按照《中国居民膳食指南》推荐的每人每天摄入蛋类50克计算,对应摄入的角黄素约为0.48毫克,低于安全上限。

有分析认为,角黄素在法定限量内是安全的,“这属于商业问题而非质量安全问题”。消费者之所以“咬住不放”,核心在于“感觉被欺骗了——明明宣称是天然的,买后却发现并非如此”。
一位消费者表示,对于高端鸡蛋,本以为溢价购买的是放心、是更高的品质,“最害怕的是,有一天突然发现,自己额外付钱买的不是一个更高的品质,而是一个高级的表达。”
“超标”与否争议背后,标准的缺失?
关于“超标”争议,胖东来在回应中指出,“王海测评”对饲料添加剂的规范直接判定鸡蛋产品角黄素“超标”,缺乏法律和标准依据。武书庚也提醒,不能将饲料标准直接套用到鸡蛋成品检测上,“唯一的判断方式是直接拿到饲料去测”。据悉,目前我国尚无针对鲜鸡蛋产品角黄素限值的相关规定和要求。
此次野迹鸣事件,与黄天鹅、德青源等品牌同期曝出的角黄素检出问题一道,将高端鸡蛋行业的营销推上风口浪尖。
一位科普人士指出,这场争议的本质在于缺乏强制性国家标准和执行规范,即我国目前对鸡蛋成品中的角黄素残留并未设定强制性限量标准。这意味着,在现行法律层面,无论鸡蛋里检出多少角黄素,都难以直接定性为“超标”。
有分析指出,商家没有标注饲料添加剂的强制义务,导致消费者理解的“自由觅食”与行业实际的“饲料投喂”产生严重错位。
王海团队在声明中也将争议归结于消费者是否被充分告知。在这些高端产品的标签和销售页面中,没有任何关于饲料含角黄素的提示。但在营销文案里,“松林散养”“天然品质”等措辞却触目皆是。
有分析认为,商家应坦白告诉消费者,母鸡到底是散养还是笼养、是自由觅食还是集中投喂、是纯天然配方还是加了人工色素;把蛋黄好看的原因讲明白,让消费者各取所需。
(文章来源:南方都市报)