编者按:
这里是民生调查局,见人所未见,调查民生之变。关注你想关注的、你没关注的,调查你想看的、未看到的。
中新网3月15日电通过“先享后付”购买一台宣称价格7000元的手机要还16000元,价值1万元的黄金要还7500元利息……表面上是普通的一站式购物平台,背后却暗藏高利贷灰色产业链。
近日,中国新闻网《民生调查局》记者调查发现,一些平台通过“租赁”或分期购买手机、黄金等实物,变相开展“高利贷”,利息高达300%-400%,甚至有公司向平台加盟商承诺,年化收益1095%。
“先享后付”藏陷阱
套现7000元变16000元欠款
2025年8月,急需资金周转的孙乐(化名),被一名小贷公司中介主动联系。对方承诺“无需审核、不上征信、快速放款”,为他设计了一条“便捷”的资金通道。
中介先是要求孙乐通过支付宝扫码领取“虚拟额度”,再在一家名为金玉满堂的商城,以16318元的价格下单购买一款顶配iPhone 16 Pro Max(512G)的手机。

中介谎称1.6万元为虚拟额度。 受访者供图。
面对虚高的标价,孙乐也曾质疑。中介谎称,标价只是他先前扫码领取的“虚拟额度”,实际每月只需还款几百元。在中介诱导下,孙乐确认下单,先后签署《商品购买协议》《商品先享后付服务协议》,还支付了签约费并签约公证。随后,中介很快向他转账7000元——中介声称这是该手机目前市场最高价,而这也是孙乐实际能套现的金额。
然而,仅过去10天,平台便要求孙乐还款5000多元。这一金额远超中介承诺的还款数额,也远远超出了孙乐的还款能力。
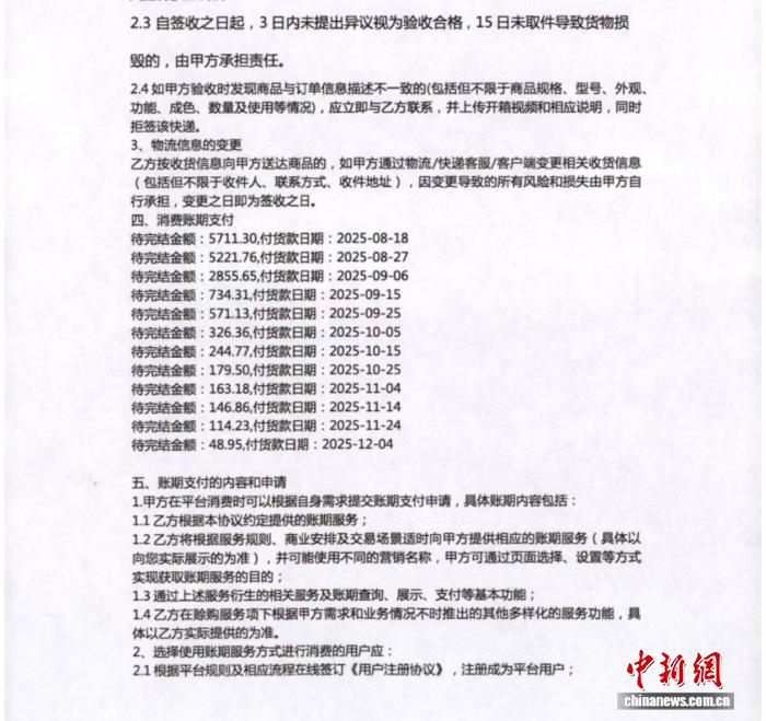
“金玉满堂的还款要求是第一期(按10天计算)5000多元,之后逐期递减,最后一期可能只需还几十元。”孙乐计算,按照平台120天分12期的还款周期,他实际需还款总额为16318元,折合年利率约400%。

合同中孙乐实际要还款的期限和金额。 受访者供图
无力偿还第一笔款项后,中介再次“热心”登场,向他推荐了“闪购鸭”等平台。通过同样的操作模式——高价下单、低价套现——孙乐再次套出钱款,用以补上第一笔订单的还款窟窿。
就这样,一个平台套一个平台,孙乐先后下单了3台手机借钱,债务雪球越滚越大。
当连环套也无法填补还款窟窿时,一直为他“出谋划策”的中介突然失联。等待孙乐的,是平台发来的起诉通知。
自始至终,孙乐都没有见到自己下单的手机——按照中介要求,孙乐下单时虽填写了他的收货地址,但联系电话却留的是中介的号码。手机在寄送途中,便被中介拦截更改地址回收。

3月14日,金玉满堂修改商城内商品价格,并下架“先享后付”功能。
记者查询发现,金玉满堂小程序表面上看只是一家普通的购物平台,其《商品购前须知》声称,该平台非贷款平台,仅是“先享后付”的电商购物平台,不支持套现,也与黑中介无关。不过3月14日,金玉满堂突然下架APP,并修改商城内商品价格,“先享后付”功能也被暂时取消。多名此前在金玉满堂下单的受访者表示,其后台还款金额并未变化。
另一平台闪购鸭目前微信公众号内容已清空,其微信公众号介绍为“0元下单,先享后付”。

闪购鸭微信公众号首页。
平台自称仅有买卖关系
消费者维权胜少败多
记者注意到,近年来,一些类似金玉满堂的“分期商城”开始出现,这些分期商城号称“先享后付”,用户可以在平台申请购物额度然后支付,可购买商品除手机外,还有无人机、家电、黄金、酒水等,其标价均明显高于市场价格。在下单时,平台与用户之间签署的虽然是买卖合同,但实际上,下单者不仅是消费者,还成为了借款人。
“这种模式实则是将高利贷、砍头息披上了买卖、租赁的外衣,不仅构成非法经营,情节严重的可能构成套路贷。”时代九和律师事务所高级合伙人闫兵向记者表示。
调查中,多名受访者向中新网《民生调查局》记者反映,一旦无法按时还款,等待他们的是暴力催收以及来自平台的诉讼。更令人无奈的是,被告者多数败诉并被强制执行。
闫兵分析,当事人大量败诉的原因,在于该交易模式的违法性具有隐蔽性,很多人在证据层面吃了“暗亏”。

某次判决中,法院判决金玉满堂合同有效。 受访者供图
他指出,当事人在选择“租机贷”或“赊销”平台时,往往因急需用钱而未能识破平台和中介的套路,也未能理性测算实际资金成本。待到债务雪球越滚越大、无力偿还时,虽然已意识到踩坑,但要想证明整个交易链条中几家相对方存在关联或串通关系,已难上加难。
“此时在台前催收及诉讼的,仅是向当事人出借资金的主体。当事人与该主体之间的借贷关系本身是清晰明了的,而维权成本过高,导致多数人只能自认倒霉。”闫兵说。
作为少数胜诉的借贷人,孙乐告诉记者,在被金玉满堂起诉后,中介始终未露面,且金玉满堂否认与该中介存在关联。他向记者出示的诉讼材料显示,其与金玉满堂签署的合同实为买卖合同,而非借贷合同。

金玉满堂提交的证据目录显示,其与孙乐签署的合同为买卖合同。 受访者供图
然而,这份买卖合同和平台上的“非贷款平台”声明,能否成为平台的“免责书”,让其高达400%的利率合理化呢?

金玉满堂小程序首页展示的可购买商品和免责提示。
北京恒都律师事务所合伙人、律师高广童表示,平台作为出租人或出卖人,若法院综合审查后认定其商业模式实质是以租赁或买卖为名从事借贷业务,其与用户签订的合同可能被认定为无效,也可能因为涉嫌经济犯罪而被法院驳回起诉。
孙乐出具的法院判决书显示,法院审理认为,被告的抗辩及其提供的证据可以证明:被告签订买卖合同的真实目的并非购买手机,而是为了通过该形式获取贷款。其内心真意与合同表面所呈现的买卖意思表示不符。从合同的签订,物流转寄及签收异常,以及资金流转,均显示该交易模式与通常手机买卖合同不一致。即便非直接通谋,原告对不符合常理的交易安排,难谓尽到合理审查义务。故原被告双方缺乏转移手机所有权与支付价款的真实合意。因此,双方并不存在真实的买卖合同关系,该买卖合同应属无效。

孙乐出示的法院判决书。 受访者供图
天眼查显示,广西金玉满堂网络有限公司成立于2025年3月,曾用名桂林金玉满堂网络有限公司、柳州金玉满堂网络有限公司。成立不到一年,该公司已涉及多起买卖合同纠纷。
平台内幕:年化1095%的“生意经”
借贷人何以被套牢?
一名黄金租赁小程序的服务商向记者透露,只需投入3万—5万元的加盟费,加盟商便可从“黄金租赁”这门生意中获得超1000%的年收益,且号称“合法合规”。
这一收益目标是如何实现的?
该服务商介绍,其目标客户为有稳定收入流水的群体,如个体商户、外卖员;一些本身有网贷等负债、但可通过“拆东墙补西墙”方式周转的,也被视为“优质客户”。
在收益测算上,他以价值1万元的黄金为例:合同周期180天,押金10000元,租赁黄金者每日租金300元,分五期、每25天结清一次。加盟商实际收租25天,租金收入为7500元,折合年化收益约1095%。
该服务商坦言,这一模式本质上就是高息“空放”,“加盟商”的回款率稳定在80%左右。“赌的就是客户没办法及时全额还上押金,赌客户可能只还六七成,每天吃利息就行了。”

孙乐提供的公证费支出证明。 受访者供图
为防止借贷人还款逾期,平台还设计了精密的风控机制。除筛选目标群体和配备律师团队外,平台还会进行“赋强公证”,可以在客户逾期后强制执行。
“赋强公证”是指赋予强制执行效力的法律文书,是公证处依据公证法从事的一项公证业务。赋强公证一旦做出,即具有法律效力。
多名借贷人向记者反映,他们在下单手机、黄金等过程中,被要求缴纳公证费用,对自己与平台的“买卖合同”进行公证。逾期后,多人因此被强制执行,导致银行卡、微信、支付宝被冻结。
该服务商透露,平台可对接公证处,在支付公证部门抽成20%后,可为手机、黄金、汽车等相关合同办理公证。“有了公证书后,违约直接出强制执行书,不需要去法院起诉。”
记者注意到,金玉满堂的《商品购前须知》里同样有相似表述。

金玉满堂在《商品购前须知》中提示与公证处合作。
闫兵向记者表示,公证处办理赋强业务需遵循严格的法律规定及业务规范,并非所有类型的合同均可办理公证。如果公证机关或公证员与放贷平台串通,违规办理业务或收受贿赂,则构成违法甚至犯罪。“近些年不乏公证员涉案,甚至公证处被取缔吊销的案例。”
他特别指出,与租赁或分期买卖手机、虚拟充值卡不同,所谓“黄金租赁”或为黄金制品经营者提供资金融通,本质上就是违法的。《中华人民共和国金银管理条例》规定,在中华人民共和国境内,一切单位和个人不得计价使用金银,禁止私相买卖和借贷抵押金银。
暴力催收、强制执行
借贷人如何跳出陷阱?
除还款逾期被起诉强制执行外,借贷人还面临暴力催收的困扰。
多名受访借贷人透露,逾期后不仅个人会收到催收短信或电话,其亲朋好友也被催收通知骚扰,甚至有催收电话打到单位,其中一名借贷人被P黄图进行侮辱。
值得注意的是,“租机贷”“黄金租赁”等变相高利贷并非个案,某消费者投诉平台显示,关于“租机”的投诉量已突破3.7万条。今年2月,中国消费者协会在年度受理投诉情况分析报告中明确“点名”催收问题,指出“非银行金融信贷投诉增幅较大,不当催收与变相‘高利贷’问题集中”,并将手机租赁行业列为投诉新热点。
此同时,针对此类乱象,监管力度也在持续加码。
2026年2月24日,海南省地方金融管理局发布风险提示,点名海南云创小额贷款有限公司等5家小贷公司涉嫌通过“租机业务”违规开展小额贷款业务,并公示了141家无经营资质的地方金融组织名单。

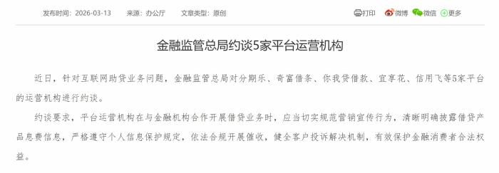
3月13日,国家金融监管总局发布消息称,约谈5家平台运营机构。
3月13日,国家金融监管总局发布消息称,近日,针对互联网助贷业务问题,金融监管总局对分期乐、奇富借条、你我贷借款、宜享花、信用飞等5家平台的运营机构进行约谈。同日,金融监管总局金融消费者权益投诉调解中心、中国消费者协会、中国互联网金融协会联合发布三则案例,提醒广大消费者警惕诱导付费和高融资成本陷阱,增强辨别能力和风险防范意识。
高广童律师向记者表示,若平台违反国家规定,未经监管部门批准或超越经营范围,以营利为目的,经常性地向社会不特定对象提供实质上的贷款服务(年利率超过36%),扰乱金融市场秩序,情节严重的,可能构成非法经营罪。
此外,平台或中介在交易中,通过虚构事实(如承诺低息、可延期还款)、隐瞒真相(如不告知真实还款金额、还款频率、手机将被回收),使消费者陷入错误认识并承担远超预期的债务,具有非法占有目的且数额较大的,可能构成诈骗罪或合同诈骗罪。
而中介非法获取、出售消费者的手机号、身份信息等,用于注册平台账户或实施催收,情节严重的,涉嫌侵犯公民个人信息罪。
若催收方使用暴力、胁迫、限制人身自由、骚扰恐吓等非法手段催收因“租机贷”产生的非法债务,还可能触犯催收非法债务罪。
高广童表示,在发现自己被“套路”后,应立即停止支付畸高款项,全面收集保存证据,包括与中介的全部聊天记录、与平台签订的合同、还款记录、手机被转寄的物流信息、暴力催收的录音录像等。若被平台起诉,需及时寻求专业法律帮助,综合评估合同性质与效力,依法提出抗辩。
她提醒,借款人一方的证据组织能力往往直接影响裁判结果。有效的抗辩需构建“诱导—操作—套现”的完整链条,包括第三方中介的身份信息、中介与平台的关联证据(如专属推广码、客服话术一致性)、物流异常数据等。“若仅有单方陈述或孤证,难以推翻合同的外观效力。”(完)
(文章来源:中国新闻网)