近日,跨境电商企业尚睿科技股份有限公司(以下简称尚睿科技)正在冲刺北交所上市。
《每日经济新闻》记者注意到,报告期(2022~2024年全年及2025年上半年,下同)内,尚睿科技营收与净利润持续攀升,然而,在其增长背后,是巨额销售费用对研发投入的压倒性优势和自主品牌收入占比持续下滑。这一现象与公司自称“以产品创新和全链路数字化能力为核心驱动力”的高新技术企业定位形成鲜明反差。就公司的创新性等问题,近期北交所向公司发来了问询函。
约定时间已到回购条款却悬而未决
尚睿科技成立于2011年,由程天乐与多位自然人共同出资设立,初始注册资本仅50万元。历经十余年发展,公司现已成为一家以功能性服饰、家居生活、数码科技及创客硬件为核心品类的消费类自主品牌跨境电商企业。

从股权结构来看,公司的控股股东为东莞班夫,持股29.11%;实际控制人程天乐直接持股19.10%,合计控制公司48.21%的表决权。

现年45岁的程天乐履历颇为丰富,从网站推广经理到上海亿贝网络信息服务有限公司大客户经理,再到泽宝网络的销售总监,最终在尚睿科技扎根,长期担任董事长兼总经理。

在尚睿科技的股权拼图中,除了实控人,还有几组不容忽视的股东身影。招股书披露,辛永宏与辛诚系父子关系,二人合计持有公司10.67%的股份。辛永宏拥有深厚的邮政系统背景,曾历任东莞市邮政局副局长、广东省邮政速递物流有限公司东莞市分公司总经理等职 。
另一组关键人物则是王保安与王秋云夫妇。二人通过东莞尚悦和东莞云之睿合计持有公司7.88%的股份,却控制了高达20.70%的表决权。
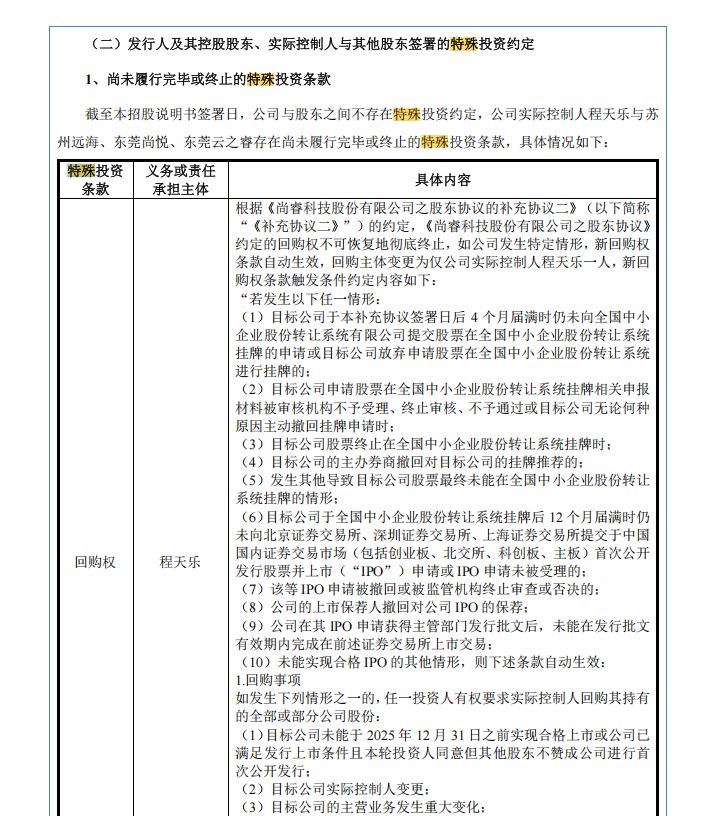
多元化的股东背景亦带来了多元化的利益诉求。根据招股书披露,公司及实际控制人程天乐曾与苏州远海、东莞尚悦、东莞云之睿等投资机构股东签署包含特殊权利条款(以下简称特殊条款)的协议。

虽然目前这些条款已经终止,但附带了“恢复条款”:若公司IPO(首次公开募股)失败或者未能于2025年12月31日之前实现合格上市,这些回购条款将自动恢复效力,投资人有权要求程天乐个人履行股份回购义务。
值得注意的是,2025年已结束,相关回购条款是否已被触发、对公司后续发展是否构成潜在压力,招股书中并未明确说明。
2024年销售费用是研发费用近15倍
2022~2024年,尚睿科技营业收入从12.00亿元增至15.32亿元,归母净利润也从7704万元一路增长至1.06亿元 。公司对2025年的业绩也给出了乐观预计,全年营收预计17.20亿~17.95亿元 。

然而,在增长表象之下,两组反差数据引发市场对其“创新驱动”定位的质疑。第一组反差是研发费用甚至不及销售费用的零头。
作为一家自称以“产品创新”为核心驱动的高新技术企业,2022~2024年,公司研发费用金额虽从1898万元缓慢增长至2687万元,但占营收比例始终在1.6%左右徘徊,直到2025年上半年才勉强增至2.63%。与之形成鲜明对比的是,销售费用常年维持在3亿元附近,2024年销售费用高达3.99亿元,是同期研发费用的近15倍。

这种“重营销、轻研发”的结构,暴露了公司当前增长路径的本质:高度依赖市场推广与流量采买,而非产品技术创新。 虽然高额的平台费用和仓储费用在跨境电商领域并不少见,但在“产品创新”的定位下,如此悬殊的投入比例,难免让市场质疑其科技属性的成色。

第二组反差:自主品牌收入占比持续下滑,与战略方向背道而驰。招股书明确提出,公司奉行“自主品牌为主,制造商品牌为辅”的发展战略。然而,数据显示,承载公司核心价值的自主品牌销售收入在主营收入中占比,已从73.14%一路下滑至59.38%。这意味着,近四成的收入越来越依赖于附加值较低、可替代性更强的“制造商品牌”。

这一模式也引发了监管部门的关注,近期北交所问询函中,要求说明公司的创新特征,并更新关于符合国家产业政策和北交所定位的专项说明。
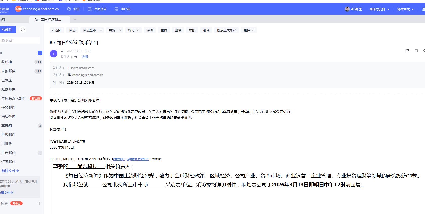
就尚睿科技北交所上市相关事项,《每日经济新闻》记者致电公司并向公司发送了采访邮件,3月13日公司回复称相关问题可参考招股书,以及后续关注北交所公开信息。

(文章来源:每日经济新闻)