
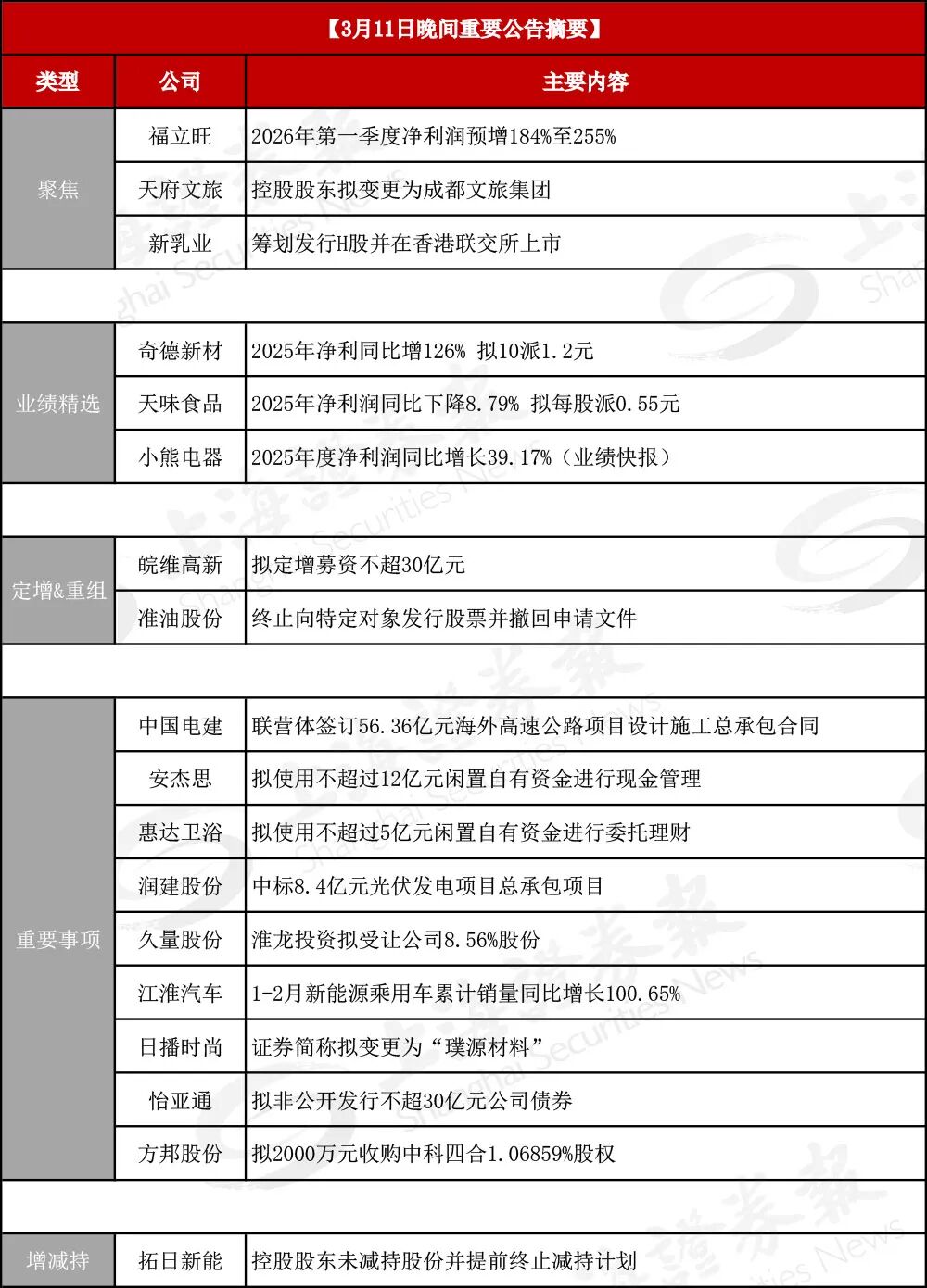
聚焦一:福立旺(688678):2026年第一季度净利润预增184%至255%
公司披露业绩预告。经财务部门初步测算,公司预计2026年第一季度实现营业收入50,000.00万元至60,000.00万元,与上年同期相比,将增加16,151.71万元到 26,151.71万元,同比增长47.72%至77.26%;预计公司2026年第一季度实现归属于母公司所有者的净利润为4,000.00万元至 5,000.00万元,与上年同期相比,将增加2,590.78万元到3,590.78万元,同比增长183.84%至254.81%。
公司本期业绩增长主要系3C消费电子业务营业收入增长,带动净利润提升。同时,子公司南通福立旺随着运营效率提升及产能持续释放,目前已实现盈亏平衡,经营情况逐步改善。
聚焦二:天府文旅:控股股东拟变更为成都文旅集团
公司近期收到控股股东成都体投集团的通知,其与成都文旅集团于2026年3月11日签署了《股权无偿划转协议》。成都体投集团将其持有的公司3.85亿股股份(占公司总股本的29.9%)无偿划转至成都文旅集团。截至目前,本次股权划转已经履行了现阶段必要的法定程序,还需根据相关法律、法规及规范性文件完成中国证券登记结算有限责任公司的登记过户及抄报成都市国资委等程序。
本次无偿划转完成后,成都体投集团将不再持有公司股份,公司控股股东变更为成都文旅集团。公司实际控制人不变,仍为成都市国资委。
聚焦三:新乳业:筹划发行H股并在香港联交所上市
公司拟发行境外上市外资股(H股)股票并在香港联交所主板挂牌上市。公司将充分考虑现有股东的利益和境内外资本市场的情况,在股东会决议有效期内(即经公司股东会审议通过之日起24个月或同意延长的其他期限)选择适当的时机和发行窗口完成本次发行并上市。
业绩精选
奇德新材:披露年报。公司2025年实现营业收入3.75亿元,同比增长8.33%;实现归属于上市公司股东的净利润1963.14万元,同比增长125.99%;基本每股收益0.2349元/股。公司2025年度利润分配预案为:向全体股东每10股派发现金红利1.2元(含税)。
天味食品:披露年报。公司2025年营业收入3,448,662,715.90元,同比下降0.79%;归属于上市公司股东的净利润569,711,014.37元,同比下降8.79%;基本每股收益0.5386元。公司拟以参与权益分派的总股本1,058,075,366股为基数,拟向全体股东每股派发现金红利0.55元(含税),拟派发现金红利581,941,451.30元(含税),剩余未分配利润结转至下一年度。
小熊电器:披露业绩快报。公司2025年实现营业总收入52.35亿元,同比增长10.02%;实现归属于上市公司股东的净利润4.01亿元,同比增长39.17%;基本每股收益2.5493元。
公司表示,2024年并购项目完成后,公司积极推进整合工作并有效释放协同效益,对公司营业总收入及净利润有一定的正贡献;公司持续优化产品结构,综合毛利率有一定的提升;同时强化营销费用的投入产出管理,整体销售费率较去年同期有所下降。
定增&重组
皖维高新:公司拟以6.42元/股向特定对象发行A股股票,募集资金总额不超过300,000.00万元(含本数),扣除相关发行费用后的募集资金净额将全部用于20万吨/年乙烯法功能性聚乙烯醇树脂项目和年产3000万平方米高世代面板用聚乙烯醇(PVA)光学薄膜项目。本次向特定对象发行A股股票不构成重大资产重组,不会导致公司控制权发生变化,也不会导致公司股权分布不具备上市条件。
公司表示:本次募集资金投资项目契合行业发展趋势与产业政策导向,贴合公司战略发展规划及业务定位,有助于公司把握绿色能源转型机遇,加快项目建设进程,进一步巩固和提升行业竞争优势,为公司长期可持续发展奠定坚实基础。
准油股份:综合考虑当前资本市场环境以及公司整体发展规划等因素,经与相关各方充分沟通、审慎分析后,公司决定终止向特定对象发行股票事项,并主动向深交所申请撤回相关申请文件。
重要事项
金瑞矿业:公司所属全资子公司庆龙锶盐、庆龙新材料自2026年1月5日起,对生产系统及设备进行全面停产检修,检修时间预计不超过60天。停产期间,庆龙锶盐、庆龙新材料按计划完成旋窑、入炉、浸取、烘干包装、反应等生产系统及制砖、隧道窑、球粒等核心设备检修维保、升级改造和安装调试工作,确保了生产装置的安全平稳运行。截至本公告日,已全部完成本年度例行检修任务,全面恢复生产且运行稳定。
方邦股份:公司的全资子公司穗邦电子与苏州清石晶晟创业投资合伙企业(有限合伙)(以下简称“清石晶晟”)及中科四合近日拟签署相关转让协议,经交易各方友好协商一致确定,穗邦电子拟以2,000万元收购清石晶晟持有的中科四合1.06859%股权(对应注册资本11.25508万元),本次交易完成后,穗邦电子对中科四合的持股比例为1.06859%,中科四合将成为公司全资子公司穗邦电子的参股公司。
安杰思:公司拟使用不超过12亿元的闲置自有资金进行现金管理,购买安全性高、流动性好的产品,包括但不限于银行、证券公司、保险公司、信托公司、资产管理公司、基金公司等专业理财机构发行的理财产品、资管计划、收益凭证、公募基金、私募基金等及债券或固定收益产品投资。
江淮汽车:2026年2月新能源乘用车销量1171辆,同比增长12.49%;2026年1-2月新能源乘用车累计销量4322辆,同比增长100.65%。
日播时尚:公司于2026年3月11日召开第五届董事会第九次会议,审议通过了《关于变更公司证券简称的议案》,同意公司证券简称由“日播时尚”变更为“璞源材料”,证券代码保持不变。本次证券简称变更事项无需提交公司股东会审议,尚需向上海证券交易所申请,并经上海证券交易所批准后方可实施。
中国电建:近日,公司与下属子公司中国电建市政建设集团有限公司、中国电建集团成都勘测设计研究院有限公司组成联营体,与黑山公路有限责任公司签订了黑山马特舍沃-安德里耶维察高速公路项目设计施工总承包合同,合同金额折合人民币约为56.36亿元。该项目起于黑山北部马特舍沃,止于东北部安德里耶维察,线路全长22公里,是连接黑山首都波德戈里察至塞尔维亚边境交通干线的重要组成部分。
惠达卫浴:公司计划使用最高不超过人民币5亿元的闲置自有资金进行委托理财。在上述额度内,资金可以循环滚动使用。
怡亚通:公司拟非公开发行不超过30亿元公司债券,募集资金扣除发行费用后的净额用于补充流动资金、偿还有息债务等。
久量股份:公司持股5%以上股东卓楚光、郭少燕与安徽淮龙投资控股合伙企业(有限合伙)(以下简称“淮龙投资”)于2026年3月10日签署《股份转让协议》,卓楚光、郭少燕拟通过协议转让方式将其持有的公司无限售条件流通股1370.01万股转让给淮龙投资,转让股份数量占公司股份总数的8.56%。本次卓楚光、郭少燕与淮龙投资约定股份转让的价格为24.41元/股,股份转让的交易总价合计3.34亿元。本次权益变动不会导致公司的控股股东、实际控制人及其一致行动人相应控制权的变更。
润建股份:近日,公司中标《保定市阜平县晶晖500MW光伏发电项目(一期200MW)总承包项目》,中标金额8.4亿元(含税)。
增减持
拓日新能:近日,公司收到控股股东奥欣投资出具的告知函,基于对公司未来发展前景的坚定信心和公司价值的认可,以及结合市场情况等因素综合考虑,奥欣投资决定提前终止减持计划,不再减持原计划额度内的公司股份。此前,公司曾于2026年2月26日披露,奥欣投资计划自公告日起15个交易日后的3个月内通过集中竞价和大宗交易方式减持其所持公司股份合计不超过4224.9万股,即不超过公司扣除回购专用证券账户回购股份后总股本的3%。截至目前,奥欣投资未减持公司股份,持有公司股份数量未发生变化。
停复牌
复牌:暂无。
停牌:暂无。
(文章来源:上海证券报)