据统计,截至3月11日,科创板全体公司均以业绩快报或预告形式完成对2025年经营情况的披露,预计将实现营业收入1.59万亿元,同比增长10.3%;净利润591亿元,同比增长28.2%。
随着业绩的集中披露,科创板成长层也将迎来首批“退层”公司。根据2025年业绩数据,包括寒武纪等在内的6家公司成功实现扭亏,归母净利润集中在0.8亿元至21亿元区间,预计将在2025年年报披露后摘除特殊标识“U”。
科创板成长层迎首批“退层”公司
目前,科创板成长层39家公司均已披露2025年的业绩数据,预计2025年营收同比增长36.7%,净利润同比减亏56.9%,展现了强劲的技术转换和跨越发展周期的实力。
其中,百济神州、寒武纪、奥比中光、精进电动、诺诚健华、北芯生命等6家公司预计成为科创板成长层首批“退层”企业,主要分布在生物医药、AI、半导体等“硬科技”领域。除北芯生命之外,剩余五家为存量的科创板成长层企业。
在上述六家企业中,百济神州的营收规模居于首位。2025年,公司营业收入达382.05亿元,同比增长40.4%;归母净利润为14.22亿元。主要得益于公司两大拳头产品百悦泽(泽布替尼)、百泽安(替雷利珠单抗)的销售增长。
其中,百悦泽销售收入再创新高,全球销售额达280.67亿元,同比增长48.8%。目前,百悦泽已在BTK抑制剂领域稳固确立全球领导者的地位,是全球获批适应症最广泛的BTK抑制剂,已在全球超过75个市场获批。百泽安的销售额亦稳步增长,2025年全球销售额达52.97亿元,同比增长18.6%,已在全球超过50个市场获批。
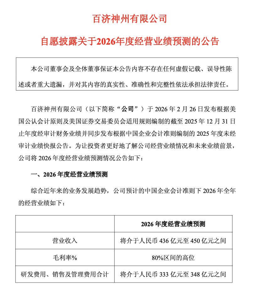
百济神州同步披露2026年业绩指引。公司预计2026年营业收入将介于436亿元至450亿元之间,毛利率预计处于80%区间的高位。

在AI及算力需求的强劲拉动下,寒武纪2025年实现营收64.97亿元,同比大幅增长453.21%;归母净利润达20.59亿元,这是2020年公司上市后首次年度盈利。寒武纪表示,公司凭借产品的优异竞争力持续拓展市场,积极推动AI应用场景落地。

此外,2025年,奥比中光实现营业收入9.41亿元,同比增长66.66%,归母净利润为1.27亿元;精进电动实现营业收入27.26亿元,同比增长108.93%,归母净利润1.62亿元;诺诚健华预计营业收入为23.65亿元、归母净利润为6.33亿元。
北芯生命则为科创成长层设立后增量的上市企业,于2026年2月5日登陆科创板,上市首年即实现盈利,成功摘“U”。据业绩快报,2025年,公司实现营业收入5.42亿元,同比增长71.23%;归母净利润为8062.19万元。
据悉,报告期内,北芯生命多款创新产品上市后入院数量和临床使用占比均快速提升,已进入全球超过60个国家和地区,在超过2000家医院实现临床应用。海外业务营业收入同比增长超过130%。
科创板包容性集聚“硬科技”动能
2025年6月18日,中国证监会推出进一步深化科创板改革的“1+6”政策措施,包括在科创板设置成长层。同年7月13日,上交所制定并发布科创板成长层相关指引,进一步彰显对“硬科技”企业的包容与支持。
从定位来看,科创板成长层精准支持技术实现较大突破、商业前景广阔、持续研发投入大、上市时处于未盈利阶段的科技型企业。在企业入层方面,对于32家未盈利的存量公司,以及新注册的上市时未盈利的增量公司,分别于指引发布之日起以及上市之日起纳入科创板成长层。
自科创板改革“1+6”政策措施发布以来,一批前沿科技领域企业加快了上市步伐。2025年10月28日,禾元生物、西安奕材、必贝特等3家公司在上交所集体上市,成为首批增量的科创板成长层公司。
目前,加上新上市的摩尔线程、昂瑞微、沐曦股份、北芯生命,科创板成长层已纳入39家企业,其中超九成集聚于新一代信息技术和生物医药两大“硬科技”核心赛道。
中信建投证券董事总经理董军峰认为,科创板成长层的设立,为处于不同发展阶段、具有不同规模和特点的科技创新企业提供登陆资本市场的机会,同时也让公众投资者能够分享企业快速发展期的收益。
“科创板成长层的设立也丰富了科创板的市场层次,满足了不同风险偏好投资者的投资需求,进一步提升了科创板市场的包容性和吸引力。”董军峰说。
(文章来源:上海证券报)
