华莱士正式宣布退市 已完成新三板摘牌
【大河财立方消息】3月11日,“华莱士正式宣布退市”话题冲上微博热搜。在登陆新三板近十年后,快餐“巨无霸”华莱士正式宣布挥别资本市场。
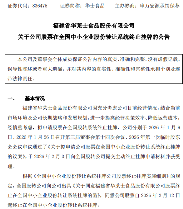
2026年2月11日,福建省华士食品股份有限公司(简称“华士食品”)发布《关于公司股票在全国中小企业股份转让系统终止挂牌的公告》,宣告公司正式完成新三板摘牌,股票自2026年2月12日起终止在全国中小企业股份转让系统挂牌,结束其近十年的上市历程。
华士食品表示,公司因充分考虑公司目前经营情况,结合当前市场环境及公司长期战略和发展规划,进一步提高经营决策效率、降低运营成本,故拟申请公司股票在全国中小企业股份转让系统终止挂牌。
2025半年报显示,华士食品2025年上半年营收46.25亿元,归母净利润1.22亿元,较上年同期增长35.32%。从更长周期看,公司业绩增速持续放缓,2022年至2024年,营收增速从24.36%逐步降至13.31%。

(文章来源:大河财立方)