3月10日,多家上市公司发布投资者关系活动记录表公告,披露各自与机构之间的业务交流内容,其中透露出公司业务布局的诸多进展与亮点。
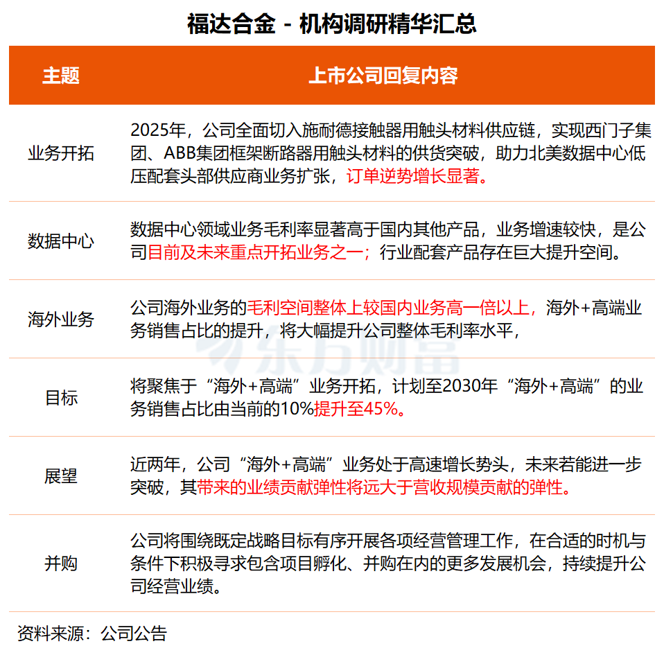
福达合金:计划五年将海外+高端业务占比提升至45%
福达合金近日接受西部证券、兆顺基金、中银国际等11家机构调研。
在调研中,福达合金表示,公司海外业务的毛利空间整体上较国内业务高一倍以上,海外+高端业务销售占比的提升将大幅提升公司整体毛利率水平,未来公司业务的增长也将聚焦于“海外+高端”的业务开拓,计划至2030年“海外+高端”的业务销售占比由当前的10%提升至45%。
据福达合金介绍,目前公司已专项成立客户项目部,未来将重点以客户项目开发形式进行突破,利用竞争优势进一步提升在这些国际知名头部企业的销售规模。
福达合金还特别提到,近两年公司“海外+高端”业务处于高速增长势头,未来若能进一步突破,其带来的业绩贡献弹性将远大于营收规模贡献的弹性。
“2025年,受益于全球电力基建投资的扩张,公司下游数据中心、风光储能、新能源汽车等新兴应用领域蓬勃发展,订单需求旺盛。”
数据中心领域业务方面,福达合金称,该业务的毛利率显著高于国内其他产品,且业务增速较快,是公司目前及未来重点开拓的业务之一,下游客户主要有施耐德、西门子等。从目前来看,数据中心行业发展维持高增长态势,行业配套产品存在巨大提升空间。

福达合金以“电接触+”战略为核心,构建“基础材料创新-应用技术突破-行业标准引领”发展体系,持续巩固电接触材料领域的行业地位。
中泰证券近日研报指出,作为电接触材料企业龙头,公司在巩固传统下游领域优势的同时,积极开拓数据中心、新能源车、5G通讯等新领域,预计电接触材料业务持续稳定增长。
二级市场方面,福达合金股价今日上涨4.92%,年内涨幅高达78%。
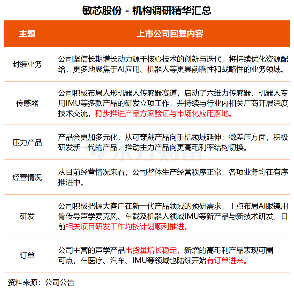
敏芯股份:积极布局人形机器人传感器赛道 压力产品会更加多元化
在调研中,敏芯股份表示,公司积极布局人形机器人传感器赛道,启动了六维力传感器、机器人专用IMU、手套型压力与温度传感器等多款产品的研发立项工作,并持续与行业内相关厂商开展深度技术交流,稳步推进产品方案验证与市场化应用落地。
敏芯股份称,2026年,公司压力产品会更加的多元化,从可穿戴产品向手机领域延伸,以现有合作为基础,继续扩大在知名品牌中的份额并重点向手机高度计应用拓展,实现从可穿戴到手机下游领域的跨越;微差压方面,积极研发新一代的产品,推动主力产品向更高毛利率结构切换,通过快速技术迭代构建“技术+市场”的双重壁垒。
据敏芯股份透露,公司积极把握大客户在新一代产品领域的预研需求,重点布局AI眼镜用骨传导声学麦克风、车载及机器人领域IMU等新产品与新技术研发,目前相关项目研发工作均按计划顺利推进。
“主营的声学产品出货量增长稳定,新增的高毛利产品表现也可圈可点,其他方面,医疗、汽车、IMU等领域也在陆续开始有订单进来。”
敏芯股份表示,截至目前,公司的盈利能力持续向好,公司作为拥有MEMS全产业链研发能力,且具有国内稀缺的多品类MEMS产品研发、生产能力的企业,一直致力于打造全品类的MEMS企业,多产品线的产品已陆续在各自的市场领域实现了导入和量产阶段。

国海证券此前研报指出,受益于AI时代风气,敏芯股份有望凭借技术积累及研发投入,在未来市场中继续提升市场地位。公司产品的收入结构体现出齐头并进的均衡发展态势,公司已从原先的“单一产品”发展道路成功开辟出第二乃至第三产品增长极,进一步验证了公司是基于MEMS技术的平台型公司的定位。
(文章来源:东方财富研究中心)
