本周中东地缘冲突走势是影响市场风险偏好的核心变量,全球权益市场下跌,美元走强,原油价格大幅上涨,市场的交易逻辑集中在防御性需求和能源涨价,短期交易比较充分后,中期需要关注原油供给约束的持续时间,是否会带来供需格局的长期变化。而从中期来看,商品涨价和利率下行的组合反而有利于牛市。从统计上来看,商品涨、股市跌的情况是很少见的,1968年以来,商品有过10次涨价,但只有3次伴随着美国股市的调整。整体上来看,不管是美股还是A股,ROE整体都是受益于商品涨价的。除非通胀压力快速上升带来流动性的大幅收紧。但从目前的情况看,一方面地缘冲突的持续性尚不确定,如果没有对全球能源供应格局造成系统性冲击,油价暂时性溢价有很大可能性回落,扭转海外降息周期的概率尚且不大。另一方面目前国内整体的通缩压力更大,所以暂时不用担心通胀的负面影响。在基本面尚未出现进一步积极信号的情况下,利率出现大幅上行的概率较低。ROE上行+利率下行的组合,是有利于股市的环境。短期市场波动或受到地缘冲突、两会前后博弈性资金离场、经济数据和季报验证的考验,但整体方向仍乐观。对防御性板块和能源涨价的交易充分后,有望重新回归景气支撑较强的,更为持久的主线(如增量资金集中的新质生产力或PPI交易)。
(1)两会政策基调总体稳定,短期超预期宽松政策有限,符合长期经济效率提升和转型方向的政策力度可能不低。根据2026年政府工作报告,今年经济增长目标4.5%-5%,并强调在实际工作中努力争取更好结果。今年经济增长目标下调为区间,CPI涨幅、新增就业、赤字率等政策目标与2025年持平,总体来看周期性宽松政策没有明显加码。历史上出现超预期的稳增长政策,通常是短期稳增长和长期目标重叠,如2008年4万亿大力推动基建投资。而如果短期目标和长期目标存在差别,稳增长政策力度通常会比较温和。立足“十五五”规划,经济发展的长期目标以坚持稳中求进、提质增效为主要方向,更强调经济高质量发展、新动能培育,淡化GDP增速。短期政策强刺激预期降温,但符合长期经济增质提效和结构转型方向的政策力度可能不低,且落地效率可能较高。例如服务业的扩能提质、“人工智能+”的商业化落地和新型基础设施建设、软件服务价值的提升、以及资本市场改革加快。

(2)中东地缘冲突影响下,短期对防御性需求和能源涨价的交易可能比较充分,中期需要关注原油供给约束的持续时间,是否会带来供需格局的长期变化。本周中东地缘冲突走势是影响市场风险偏好的核心变量。从市场交易的核心变量来看,短期定价地缘风险使得大类资产价格出现大幅波动,全球权益资产下跌,美元走强,原油价格大幅上涨,涨幅较高的板块主要有石油石化、煤炭、公用事业、农林牧渔等,市场的交易逻辑集中在防御性需求和能源涨价。如果从2022年2月24日俄乌冲突爆发之后的全球大类资产表现来看,冲突发生2周内,原油价格上涨30%,黄金价格上涨7%,美股走弱。2022年3月上旬之后的1个月内地缘风险溢价有所减退,原油价格回落,美股反弹。2022年4月中旬-6月油价再度上行,这一阶段油价上行主要由全球能源供需紧张驱动,主要包括OPEC+实际增产不及目标,美国增产缓慢,全球经济开始步入弱复苏通道。地缘风险定价欧美对俄能源制裁放大了价格波动。2022年7-8月市场逐步消化地缘冲突的风险溢价,原油需求预期转弱,油价整体震荡下行,美股反弹。2022年9月之后能源转型中长期方向下通胀中枢抬升,同时伴随着美联储加息,美股再次回落。从对A股的影响来看,虽然考虑到当前A股静态估值水平处于偏高位置,地缘冲突中期的不确定性对权益市场的影响或有反复,但由于国内经济基本面实质上还是“以我为主”,能源安全防御相对有保证,A股在全球范围内相对表现出一定韧性。

(3)商品涨价和利率下行的组合反而有利于牛市。原油价格上涨引发的全球宽松预期摇摆和滞胀的担心。我们认为对于原油价格的中期判断仍需基于地缘冲突发酵的程度和霍尔木兹海峡的运输情况。但从历史情况来看,滞胀是比较罕见的经济现象,只有极为特殊的时期,才会出现商品涨、股市跌的情况。从美股的经验来看,商品价格上涨的时候,大部分时候对应的是牛市,只有极少数时间(1968-1969、1973-1974、1987)才会出同时出现商品涨、股市跌。因为商品涨价虽然结构上会影响到下游的利润,但大部分情况下会驱动股市整体ROE的抬升。少数几次例外大多出现在利率快速上行期,特别是1973-1974年的熊市中。此时利率上行的负面影响远超过ROE上行的正面影响。

A股历史上ROE大部分情况下也会持续受益于商品涨价。涨价的负面影响是,可能会带来通胀压力的上升,迫使美联储等主要央行重新权衡压制通胀与经济增长之间的平衡,带来流动性收紧的可能性。但从目前的情况看,一方面地缘冲突的持续性尚不确定,如果没有对全球能源供应格局造成系统性冲击,油价暂时性溢价有很大可能性回落。另一方面目前国内整体的通缩压力更大,所以暂时不用担心通胀的负面影响。当前国债收益率仍然处于历史低位。在基本面尚未出现进一步积极信号的情况下,利率不太可能出现大幅上行。ROE上行+利率下行的组合,是有利于股市的环境。

(4)当下的判断:短期内市场可能继续震荡,对防御性板块和能源涨价的交易较充分后,后续有望重新回归景气支撑较强的,更为持久的主线。后续可能存在的积极因素有:扩内需、科技自立自强等符合中长期经济发展逻辑赛道的结构性支持政策有望持续落地;中美关系相对稳定,人民币持续升值背景下美国关税政策可能不构成短期核心矛盾,3月底特朗普访华可能释放一些积极信号;宏观流动性平稳,微观流动性也有回流的可能;下一阶段可能有经济和盈利预期的演绎。当前市场快速上行受到高估值和政策导向制约,短期市场波动或受到地缘冲突、两会前后博弈性资金离场、经济数据和季报验证的考验,但整体方向仍偏乐观,考验期建议逢低布局。
战术上,牛市的基础依然坚实,年度上存在盈利改善和资金流入共振的可能性。未来1年市场短期的波动可能来自于监管政策和供给放量速度。过去1年影响市场熊转牛的因素中,政策和资金的影响远大于盈利的影响。本轮牛市的图景已经基本形成:(1)资本市场支持政策持续发力,宏观流动性环境宽松;(2)产业资本(回购增持、分红)和国家队,持续贡献增量资金,支撑市场底部;(3)保险、理财、信托等中长期资金入市仍有较大空间,公募基金新规有利于平滑波动;(4)资产荒和赚钱效应累积驱动的居民资金流入条件逐渐成熟。流动性牛市中的调整和结束可能受政策对渠道资金监管变化的影响,需要关注监管政策变化的情况。流动性牛市的核心基础是股市供需结构扭转,如果股权融资规模放量加速,股市供需格局再次转弱,那么市场也存在波动加大的可能。
(5)近期配置观点:美以和伊朗地缘冲突如果有反复,石油石化、有色金属、公用事业等板块可能反复有阶段性机会。地缘冲突的演进可能持续强化能源安全的通胀叙事,我们仍然看好基于PPI交易的整体性机会。商品的宏大叙事源于逆全球化和供应链重构背景下关键资源品主导的重定价,且长期维度来看商品价格大多同涨同跌。有色金属、油气等资源品供给约束强,地缘冲突等主题催化较多。黑色商品供给端有产能治理的利好,3月复工后进一步验证需求。另外AI新动能驱动的通胀也值得关注,如基础化工、存储芯片、电网设备等方向。
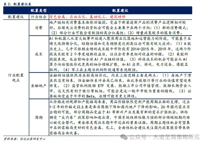
配置行业展望:(1)有色金属&军工:政策、业绩、主题逻辑均较顺畅,短期过热后会面临波动加大,可能在风险偏好回升期有较好表现。有色金属产能格局好,需求同时受益于新旧动能和海内外经济共振,业绩兑现强。贵金属对流动性宽松敏感,也会受地缘政治影响走强。军工在牛市中后期通常表现较好,尤其是盈利不强资金强的牛市。商业航天、卫星产业链等主题,政策、技术、资本市场催化密集,有持续活跃的可能。(2)石油石化:地缘冲突与油价上行共振。国际油价受伊朗地缘风险及商品普涨逻辑推动显著走高,带动上游油气股领涨,下游炼化企业亦受益于化工品价格回暖。石化资产的存在从“低估值周期品”向“成长性+涨价预期”重新定价的倾向。(3)TMT:产业催化仍多,但“轻资产”属性下存在利润担忧,长期预期降低,高弹性与高波动并存。持续性相对好的板块或集中在业绩验证强、交易拥挤度适中的领域,如半导体、存储、GPU等。小盘成长强、主题行情活跃时期,AI应用持续有机会,但行情轮动速度可能较快。如果有超预期的产业事件催化,胜率和赔率可能均较好。(4)机械设备:工程机械是顺周期中出海逻辑较好的方向。机器人主题活跃,商业化落地等产业催化较多。(5)电力设备:受益于全球竞争优势且基本面改善,估值性价比好,成长中建议做底仓配置。(6)基础化工:“反内卷”政策约束供给,需求受益于新能源新材料等成长行业相对有弹性,部分品种涨价驱动景气改善。(7)钢铁&煤炭&建材:“反内卷”供给约束带动供需格局转好和盈利预期改善,基于PPI改善预期交易阶段表现可能强,估值具备安全边际。(8)非银金融:受益于保费开门红及投资端业绩回升,非银中保险有望率先表现出弹性。牛市概率上升,非银的业绩弹性大概率存在。后续伴随着居民资金加速流入,获得超额收益的确定性较高。(9)消费:政策增量和预期均较高,估值位置安全,建议关注可能受益于政策催化、基数效应、景气反转共振的服务消费,如出行链、免税、教育等。港股新消费建议等待海外市场波动放缓。

(文章来源:信达证券)