智能电网概念股持续活跃,截至周五收盘,顺钠股份和汉缆股份均收获三连板,泰豪科技两连板,南网数字20CM涨停,远光软件、奥特迅、禾望电气、广电电气、三星医疗纷纷涨停。
消息面上,美国三大区域电网运营商相继获批了总计750亿美元的输电扩容项目,建设一批765千伏超高压线路,输电能力可达传统线路的六倍,总里程扩展到10000英里,相当于现有里程四倍。此外三星医疗公告,子公司三星瑞典签订总计1.17亿欧元荷兰Enexis电力局变压器框架合同。
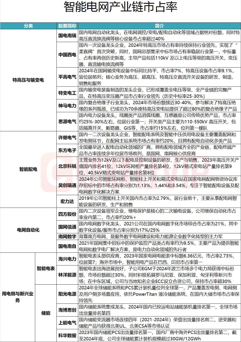
据财联社此前梳理,智能电网产业链中,智能配电和电网自动化领域涉及的上市公司包括许继电气、东方电子、北京科锐、昊创瑞通、宏力达、四方股份、国网信通、南网数字和国电南自,具体情况详见下图:

许继电气业务分直流输电、智能变配电、智能中压供用电设备等六个板块,产品应用于发电、输电、变电、配电、用电各环节。公司核心业务产品覆盖电力系统各个环节,具备超高压/特高压直流输电、柔性直流输电、智慧变电、智能配电、智能用电、新能源发电、电动汽车充换电、工业及轨道交通供用电、能源互联网、先进储能、智能制造等整体解决方案能力、核心设备制造能力和工程服务能力。东方电子是全国最早进入配电自动化领域的尝试,公司发挥配电全产业链的产品技术优势及多年深入参与的产业实践经验,打造了融合数智多元方案的现代智慧配网,满足新型配电网建设需求。
北京科锐属于输配电及控制设备制造行业,主营业务为12kV及以下配电及控制设备的研发、生产与销售。公司近年来在巩固配电设备产品领域优势的同时,积极布局IGBT、光储充氢技术,并联合业内头部企业,积极探索发展新能源业务和综合能源服务业务,努力为全行业合作伙伴提供从新能源发电、储能、充电、氢能运用、综合能源管理等一体化解决方案。昊创瑞通是国内领先的智能配电设备供应商,主要产品包括智能环网柜、智能柱上开关和箱式变电站等。宏力达主要产品包括智能柱上开关、故障指示器和接地故障研判辅助装置等。经过多年的产品研发与技术创新,公司积累了深厚的技术底蕴与研发实力,研发的智能开关等产品能够有效提升配电线路运维的便捷性和可靠性。
四方股份是国内少数能提供数据中心交直流配电系统全套关键设备及解决方案的厂家。根据2025年半年报,电网自动化产品收入稳步增长,电厂及工业自动化等产品收入增长显著。国网信通是是国家电网公司全资子公司国网信息通信产业集团有限公司控股的上市公司,根据2月11日互动易,公司坚持量子科技等前沿技术与电网核心业务场景深度融合,围绕量子通信业务重点打造了量子VPN网关、量子无线安全网关、5G+量子通信终端等一系列产品。
南网数字是南方电网数字电网集团旗下,服务数字电网建设和电力能源企业数字化转型的主力军。公司主要为电力能源等行业客户提供数字化建设综合解决方案,包括电网数字化、企业数字化和数字基础设施三大业务体系。二级市场方面,南网数字周五收盘20cm涨停。国电南自主营业务是电网自动化、电厂及工业自动化、轨道交通自动化、信息与安全技术、电力电子,主要在海外传统能源、新能源、工业、交通等领域为客户提供自动化、信息化产品、集成设备及整体解决方案。
(文章来源:财联社)
