为落实《证券法》规定的短线交易监管制度,便于中长期资金入市,证监会制定发布《关于短线交易监管的若干规定》(以下简称《规定》),自2026年4月7日起施行。
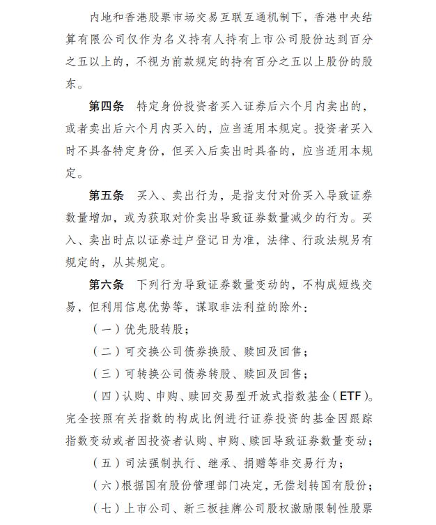
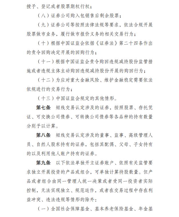
《规定》在系统梳理境内外立法、司法和监管实践的基础上,回应市场关切,进一步明确了大股东、董监高短线交易有关监管安排。《规定》共十二条,主要内容包括:一是明确适用主体和券种范围。规定买入卖出时均具备大股东、董监高身份和买入时不具备但卖出时具备的,需遵守短线交易制度。规定“其他具有股权性质的证券”包括存托凭证、可交债、可转债等,细化明确监管要求。二是明确持股和交易时点的认定计算标准。规定买卖时点为证券过户登记日,大股东持股比例按同一上市、挂牌公司在境内外已发行股份合并计算,境外投资者不同渠道持有的证券数量合并计算等,与有关规定做好衔接。三是明确豁免适用情形。根据《证券法》授权并结合监管实践,明确优先股转股,ETF认购与申赎,股权激励有关授予、登记、行权,司法强制执行,做市交易,欺诈发行责令回购等13种豁免情形,支持市场发展和监管需要。同时规定相关情形如涉及利用信息优势等谋取非法利益的,不予豁免。四是对由专业机构管理、按照产品或组合单独开立证券账户的情形,按产品或组合的一码通账户单独计算持股,包括内外资公募基金、全国社保基金、基本养老保险基金、年金基金、保险资金、证券期货基金经营机构管理的集合私募资管产品、符合监管要求的私募证券投资基金等,以便利交易,促进对外开放和中长期资金入市。同时,明确如果上述产品或组合无法实现独立规范运作或者存在利益冲突、违法违规等情形,将不予单独计算。
前期,证监会已就《规定》向社会公开征求意见,并开展多轮座谈、调研,相关意见建议已充分吸收采纳或作解释说明。各方对《规定》出台表示支持,评价积极正面,认为有助于稳定市场预期,提升交易便利性。
下一步,证监会将组织证券交易场所等做好《规定》落地实施,持续优化短线交易监管,切实维护市场秩序,推动资本市场高质量发展。





(文章来源:证监会网站)
