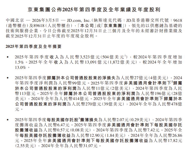
京东2025年收入13091亿元同比增长13% 较2024年加速增长
3月5日,京东集团发布了2025年四季度及全年业绩。2025年四季度,京东集团收入3,523亿元;全年收入13,091亿元,较2024年加速至双位数增长。其中,带电品类市场优势依旧巩固,尽管受高基数影响依旧保持全年收入同比增长7.1%;日百品类连续5个季度双位数增长,全年收入同比增长15.3%,占商品收入比例超四成创年度新高,商超品类已实现连续8个季度双位数增长;服务收入全年同比增长23.6%,占收入比例达到21.8%创年度新高。
2025年全年非美国通用会计准则下(Non-GAAP)净利润270亿元;2025年京东零售经营利润同比实现双位数增长,经营利润率为4.6%。
用户规模及活跃度继续保持强劲增长。2025年的年度活跃用户数增至超7亿,季度活跃用户数和用户购物频次同比增长超30%。

(文章来源:界面新闻)
