中信建投研报称,东吴证券筹划收购东海证券,开启省域金融资源整合新阶段。2025年以来行业并购密集落地,形成头部强强联合打造一流投行、地方国资主导区域整合打造本土龙头的双主线格局,驱动逻辑从政策主导转向政策与市场双向共振,推动行业从分散竞争走向梯队化分层,头部格局重构为多强鼎立,尾部券商加速出清,中小券商区域整合为其开辟错位发展路径。
全文如下
中信建投:区域整合提速,并购双主线改写证券业格局
东吴证券筹划收购东海证券,开启省域金融资源整合新阶段。2025年以来行业并购密集落地,形成头部强强联合打造一流投行、地方国资主导区域整合打造本土龙头的双主线格局,驱动逻辑从政策主导转向政策与市场双向共振,推动行业从分散竞争走向梯队化分层,头部格局重构为多强鼎立,尾部券商加速出清,中小券商区域整合为其开辟错位发展路径。

并购的核心逻辑
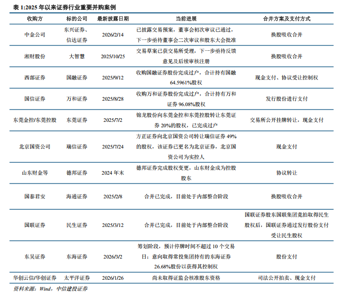
事件:江苏省内国资券商市场化并购首案,开启省域金融资源整合的新阶段。2026年3月1日晚,东吴证券发布关于筹划重大事项的停牌公告,宣布计划通过发行A股的方式收购东海证券控制权,将于3月2日起停牌,预计不超过10个交易日。东吴证券是苏州的国有券商、为老牌上市券商,东海证券是常州的国有券商、在新三板挂牌,两家券商合并是江苏省内国资券商市场化并购的首个案例,在此背景之下:
1、证券行业并购趋势逐步呈现双主线并行的格局,行业集中度加速提升。“头部强强联合打造一流投行”与“地方国资主导区域整合打造本土龙头”两大主线,已成为本轮并购的核心特征。2025年以来,行业共发生11起并购案。数量之密集程度为近十年之最。1)头部整合端:国泰君安完成对海通证券的合并,中金公司披露对东兴证券+信达证券的吸收合并,均为行业大型综合性券商的规模化整合,直接响应监管培育具备国际竞争力的一流投行的号召;2)区域整合端:由地方国资牵头的本土金融资源整合是本轮并购中的核心增量,东吴证券筹划收购东海证券、西部证券收购国融证券、国信证券收购万和证券等案例,均聚焦区域内券商资源整合,一方面可以化解同质化竞争问题,另一方面也能集聚本地资源,打造区域龙头。
2、并购的驱动逻辑正从政策驱动转向市场与政策双向共振,并购或许成为券商发展的刚需。历史的券商并购多为监管主导的政策性风险化解,而本轮并购是市场主体主动选择与政策引导的双向共振。一方面,轻资本业务费率下行,重资本业务资本门槛持续抬升,中小券商盈利空间受到压缩,头部券商不整合很难提升竞争优势,对于部分券商而言,并购从“可选动作”变成“发展刚需”;另一方面,新“国九条”以来系列等政策支持券商通过并购重组做强做优,为并购提供了制度保障,形成了良性循环。
并购的核心影响
从行业影响角度,本轮以头部强强联合、区域国资整合为核心的券商并购潮,正在逐步改写证券行业延续多年的“大而不强、小而分散、同质化内卷”的传统竞争格局,推动行业从“金字塔型分散竞争”向“梯队化分层竞争”加速转型。具体而言:
1、头部券商梯队重构,从“一超多强”转向“多强鼎立”,国际化成为未来核心竞争新赛道。长期以来,我国证券行业始终维持以中信证券为龙头的“一超多强”竞争格局。而本轮行业并购浪潮中,国泰君安与海通证券已完成合并落地、中金公司对东兴证券与信达证券的整合预案已进入后续流程,行业正式迈入“多强鼎立”的全新时代。
此前,除少数机构外,头部券商的竞争重心长期集中于国内市场份额的争夺,同质化内卷问题突出;而整合之后,一方面有更多头部券商具备与国际投行抗衡的资本实力;另一方面,监管层设定的打造2-3家具备国际竞争力的一流投资银行之目标意味着,头部券商的国际化布局有望获得更强有力的支持。随着新格局的成型,头部券商的核心竞争边界从国内市场全面延伸至全球市场,有望正式开启与国际一流投行的对标发展。
2、尾部机构市场化出清提速,区域券商抱团整合构筑错位竞争第二梯队。本轮行业并购浪潮持续深化,对中小券商阵营的影响呈现极致分化的特征:缺少核心竞争力的同质化尾部券商生存空间被持续挤压,面临严峻的生存危机;而具备区域优势或特色能力的中小券商,通过区域整合或精品化转型找到了全新的发展路径,行业中小券商阵营迎来了深度洗牌。
过往证券行业凭借牌照的稀缺性,形成了“有牌照即可生存”的行业生态,尾部券商即便缺乏核心竞争力,也能依靠传统通道业务维持基本经营。而本轮行业并购浪潮之下,牌照资源加速向头部与区域龙头集中,对于缺少股东背书、属地竞争壁垒与特色业务支撑,仅依赖传统通道业务生存的尾部券商而言,原有的发展模式已彻底难以为继,生存空间被持续挤压。
2025年12月6日,证监会主席吴清在中国证券业协会讲话中明确指出:“一流投行不是头部机构的”专属“、”专利“,中小机构也要把握优势、错位发展,在细分领域、特色客群、重点区域等方面集中资源、深耕细作,努力打造”小而美“的精品投行、特色投行和特色服务商”,为中小券商通过区域深耕、特色化发展实现突围,提供了清晰的政策指引。
在此背景之下,地方国资主导的区域金融资源整合,为本土中小券商开辟了抱团突围的发展路径。在国资股东的统筹推动下,区域内中小券商可通过整合属地网点、客户、产业资源与资本金,集中力量打造本土龙头券商;整合后的机构不仅能获得地方政府重大项目、本土上市公司、区域高净值客群的资源倾斜,甚至能构建起全国性头部机构难以撼动的“区域护城河”。这类区域龙头券商无需与头部券商开展全赛道同质化对抗,只需深耕本土市场、深度绑定区域实体经济,即可获得稳定的营收与利润支撑,成为服务地方经济高质量发展的核心金融载体。未来,随着各省区域金融整合持续推进,这类机构将逐步发展壮大,形成与全国性头部券商错位竞争的行业第二梯队。


市场价格波动的不确定性:资本市场价格的影响因素较多,包括宏观经济的波动、全球经济形势的变化以及投资者情绪的波动,都可能引发股价变动,或对券商、保险公司等机构的估值造成影响,而非银金融行业的业绩受市场价格和交易量的影响较大。
企业盈利预测不确定性:证券、保险行业的盈利受到多种因素的影响,报告针对行业估值、业绩的预测存在一定的不确定性,此外行业内部竞争的加剧也可能导致预测结果出现偏差。
技术更新迭代:新兴技术的快速发展要求金融机构不断跟进并适应技术变革的步伐,然而技术更新迭代速度加快也带来了高昂的研发投入和人才培训成本,可能增加券商及保险公司经营成本,同时技术创新的爆发具有一定的不确定性。
(文章来源:第一财经)