建元信托开年以来已有多位高管调整。
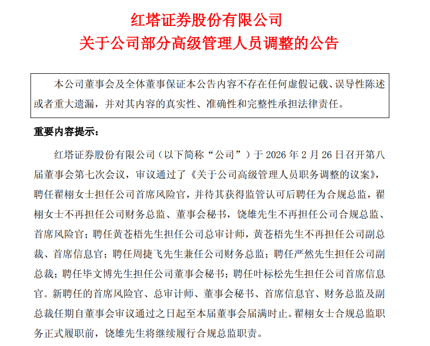
红塔证券日前发布高管调整公告,聘任严然担任公司副总裁。公告后附的简历显示,严然此前曾担任建元信托投资总监一职,上任不足一年即履新红塔证券。

从履历来看,严然是一位银行老将。此前曾在中国建设银行、民生银行、恒丰银行、云南红塔银行等工作,历任中国建设银行国际业务部产品经理、中国民生银行新加坡分行筹备组部门总经理、恒丰银行 CIB 板块跨境投融资部(筹建)中心主任、云南红塔银行研发总监等职位。2025年3月入职建元信托担任投资总监一职,2026年1月离任,任期不足一年。
严然此前在中国建设银行及云南红塔银行工作时间最长,均为9年。此次履新的红塔证券与红塔银行均属中国烟草旗下。官网介绍称,红塔证券是在对云南省三家信托投资公司(云南省国际信托投资公司、云南金旅信托投资有限公司、昆明国际信托投资公司)证券投资业务重组的基础上,由红塔集团等13家企业共同发起,实控人为中国烟草总公司。
在更早之前,建元信托公告总经理曾旭因个人原因辞职,离任时间为今年2月12日。公告同时称,在聘任适当人选任职公司总经理前,将由董事长秦怿代行总经理职权。
曾旭是建元信托2023年重组后的首位总经理。此前履历集中在证券行业,是建元信托市场化公开选聘的高级管理人员,曾就职于国金证券股份有限公司、中信证券股份有限公司、兴业证券股份有限公司等。
公告披露的简历显示,曾旭历任兴业证券股份有限公司研究所首席研究员、所长助理、副所长、党支部书记;兴业证券上海分公司党委书记、总经理;兴证证券资产管理有限公司党委书记、总裁;兴业证券数智金融部党支部书记、总经理。
从财报披露的信息来看,董事会对曾旭寄予厚望。2024年年报显示,曾旭税前报酬总额为326.8万元,为财报披露的19位时任高管中最高的,也是唯一一位突破300万元的。
除了两位高管的离任,建元信托还内部聘任副总裁高俊为首席合规官,但其任职资格尚需报国家金融监督管理总局上海监管局核准。
履历显示,高俊来自建元信托股东方上海电气,现任建元信托副总裁,历任上海银行信贷部工作人员,上海电气集团财务有限责任公司公金部部门经理、风险部部门经理、风险总监、公司副总经理。
(文章来源:21世纪经济报道)