2月27日,多家上市公司发布投资者关系活动记录表公告,披露各自与机构之间的业务交流内容,其中透露出公司业务布局的诸多进展与亮点。
利亚德昨日接受国信证券、永赢基金两家机构调研。
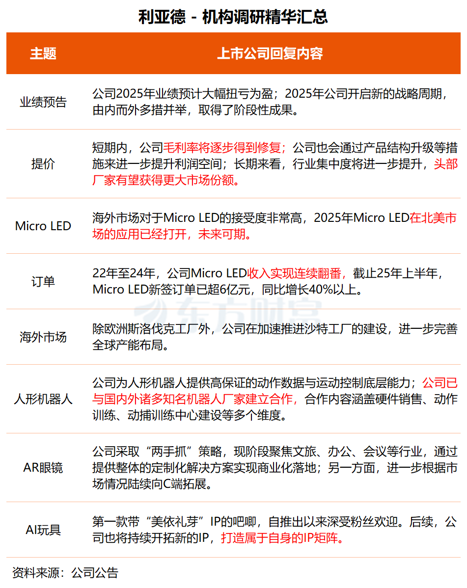
在调研中,利亚德表示,截止目前,公司已与国内外诸多知名机器人厂家建立合作,合作内容涵盖硬件销售、动作训练、以及动捕训练中心建设等多个维度。
“目前市场上,与真实物理世界交互的动作数据相对匮乏,尤其是高质量优质数据,而这正是行业规模化落地的关键瓶颈。”利亚德表示,公司正是依托领先的动作捕捉技术,精准补齐这一核心短板,为人形机器人提供高保证的动作数据与运动控制底层能力。据介绍,机器人业务属于AI与空间计算板块,该板块营收占公司总营收比重约5个百分点。
AI玩具方面,公司新推出AI交互产品“吧唧”(一款电子徽章),其精准抓住当下流行的情绪消费、粉丝经济和谷子经济等新消费场景,并且有明确的受众群体,第一款带“美依礼芽”IP的“吧唧”,自推出以来深受粉丝欢迎。利亚德称,后续,公司将持续开拓新的IP,打造IP矩阵。
在传统主业LED领域,利亚德透露,2022年至24年公司Micro LED收入实现了连续翻番,截止2025年上半年,Micro LED新签订单已超6亿元,同比增长超40%。“由于Micro具有超高亮度、超大视角、无限对比度、长寿命以及功耗极低等优势,海外市场对于Micro的接受度非常高,2025年Micro LED在北美市场的应用已经打开,未来可期。”
对于年前提价一事,利亚德也作出回应。公司表示,涨价的主要原因是上游核心原材料价格上涨以及行业存在低价内卷现象。公司将把提升盈利能力作为新一轮战略周期的核心经营目标,跳出纯价格战的恶性循环,按照自身节奏去做产品的研发优化、市场拓展以及细分市场的深耕。

利亚德核心业务围绕LED显示技术的研发、生产、销售及其应用推广展开,同时拓展外延业务,包括AI与空间计算及文旅夜游。中金公司此前研报指出,公司“AI+”战略持续深化,多领域布局有望全面发力。二级市场方面,利亚德股价今日上涨2.15%,2月份涨幅达22.11%。
万顺新材昨日接受华泰证券、建信基金等4家机构调研。
在调研中,万顺新材透露,公司自主开发的高达因电池铝箔已进入小批量供应阶段,增强了公司铝加工业务的发展后劲。该产品能助力提升电池的充放电效率和循环稳定性,也适用于钠离子电池正负极等需求。
据介绍,万顺新材铝加工业务板块已形成铝板带、铝箔一体化产业链布局,公司铝箔总产能规划25.5万吨,其中,在建年产10万吨动力及储能电池箔项目将分步投产、陆续释放产能,9月底前全面完成建设。
万顺新材称,公司功能性薄膜业务产品主要是高阻隔膜、调光导电膜、车衣膜、节能膜等。公司今年主要聚焦有发展潜力的功能膜产品市场,重点推进高阻隔膜在单一材质可回收包装市场的应用,拓展汽车调光天幕用导电膜市场,打造高阶车衣膜、节能膜自主品牌,提高产能利用率,争取提升盈利能力。
纸包装材料业务方面,万顺新材表示,产品主要应用于烟、酒等包装。去年前三季度,纸包装材料业务中高附加值专版转移纸产品销量增长,带动纸包装材料业务毛利水平略有提升。

万顺新材聚焦新材料产业,主要从事铝加工、纸包装材料、功能性薄膜材料三大业务。业绩预告显示,公司2025年归母净利润同比有所减亏。公司今日收涨2.17%,节后涨幅达13.84%。
ETF产品方面,新材料ETF国泰(159761)紧密跟踪新材料指数,该指数从市场中选取涉及先进基础材料、关键战略材料及前沿新材料等业务领域的上市公司证券作为指数样本,以反映新材料产业相关上市公司证券的整体表现。
(文章来源:东方财富研究中心)
