
今日看点
▼聚焦一:ST京蓝:股价短期内涨幅较大严重脱离公司业绩情况 27日起停牌核查
ST京蓝公告,公司股票自2026年1月23日至2026年2月26日期间价格涨幅为116.67%,期间多次触及股票交易异常波动情形、1次触及严重异常波动情形。公司股票短期内价格涨幅较大,严重脱离公司业绩情况。为维护投资者利益,公司将就股票交易波动情况进行核查。经公司申请,公司股票自2026年2月27日开市起停牌,待核查结束并披露相关公告后复牌,预计停牌时间不超过3个交易日。
▼聚焦二:ST华闻:法院裁定受理公司重整股票交易将被实施退市风险警示
ST华闻公告,2026年2月26日,公司收到海口中院送达的《民事裁定书》,裁定受理公司债权人三亚凯利投资有限公司对公司的重整申请。
因海口中院依法裁定受理债权人对公司的重整申请,根据相关规定,公司股票交易将于2026年3月2日被实施退市风险警示,股票简称变更为“*ST华闻”,证券代码仍为“000793”,股票日涨跌幅限制仍为5%。公司股票将于2026年2月27日开市起停牌一天,自2026年3月2日开市起复牌。
业绩精选
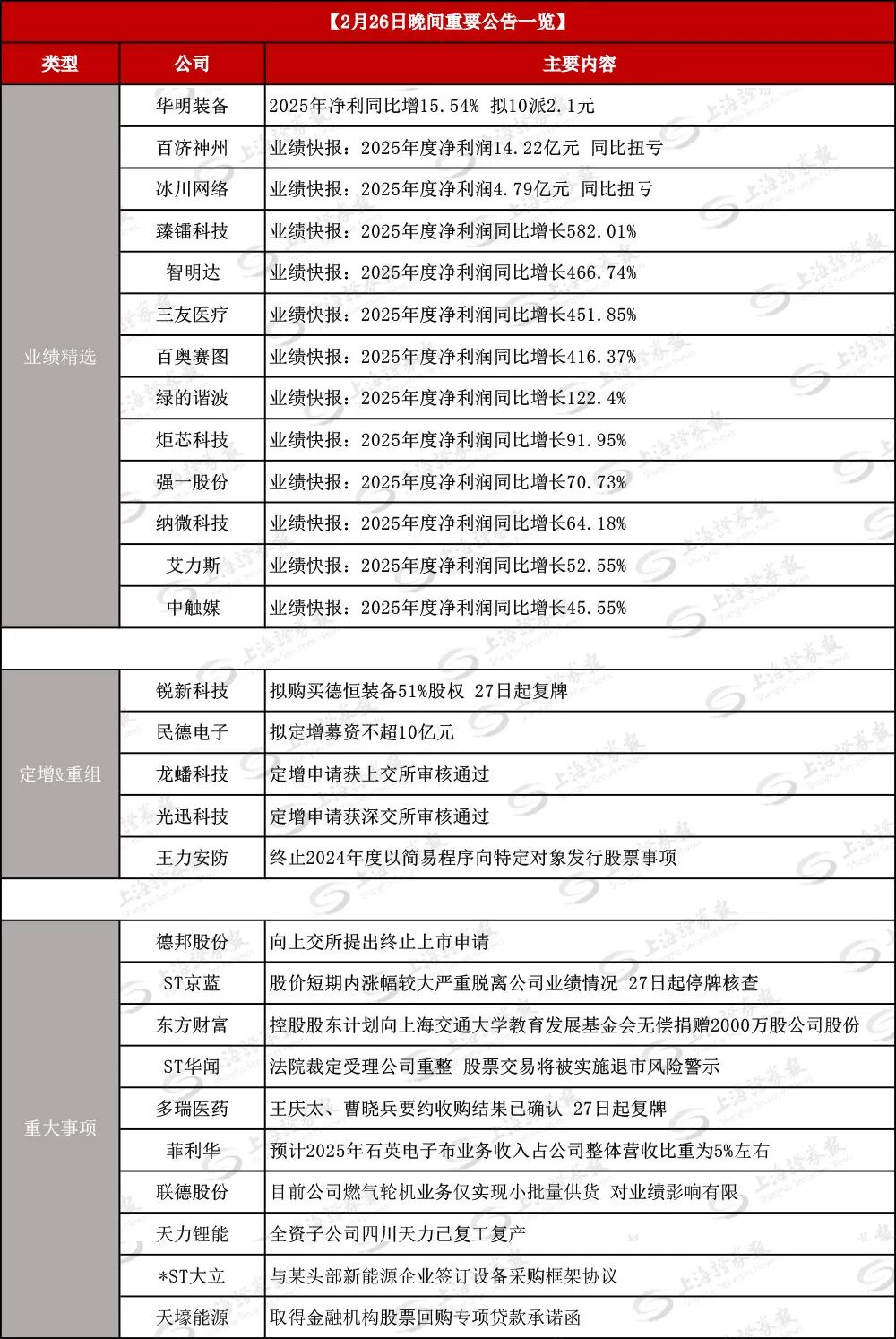
华明装备:披露年报。公司2025年实现营业收入24.27亿元,同比增长4.5%;实现归属于上市公司股东的净利润7.1亿元,同比增长15.54%;基本每股收益0.79元。公司2025年度利润分配预案为:向全体股东每10股派发现金红利2.1元(含税)。
百济神州:披露业绩快报。公司2025年实现营业总收入382.05亿元,同比增长40.4%;实现归属于母公司所有者的净利润14.22亿元,上年同期亏损49.78亿元;基本每股收益1元。业绩变动主要得益于产品收入增长和费用管理推动的经营效率提升。
公司同时披露关于2026年度经营业绩预测的公告,预计2026年营业收入将介于436亿元至450亿元之间。
冰川网络:披露业绩快报。公司2025年实现营业总收入25.54亿元,同比下降8.4%;实现归属于上市公司股东的净利润4.79亿元,上年同期亏损2.47亿元;基本每股收益2.04元。报告期内,公司成熟期游戏产品《X-hero》《超能世界》《Hero Clash》等随着运营周期的延长,充值流水较上年同期下降,而公司推出的新游戏所带来的收入增量尚不足以完全抵消上述成熟产品流水的自然回落,总营业收入同比下降;2025年前三季度,公司销售费用较上年同期大幅下降,第四季度,公司SLG类新产品《X-Clash》海外多国同步首发,销售费用环比增加;公司推行降本增效措施,管理费用同比下降。
臻镭科技:披露业绩快报。公司2025年实现营业总收入4.32亿元,同比增长42.3%;实现归属于母公司所有者的净利润1.33亿元,同比增长582.01%;基本每股收益0.65元。报告期内,公司下游行业回暖、客户需求持续增长,公司积极把握市场机遇,凭借产品有效覆盖率和卡位优势,各核心业务板块订单的稳步落地与批量交付的有序推进,多项战略并举,整体推动了公司销售收入实现持续增长。
智明达:披露业绩快报。公司2025年实现营业总收入7.09亿元,同比增长61.87%;实现归属于母公司所有者的净利润1.1亿元,同比增长466.74%;基本每股收益0.66元。公司持续实施技术领先战略,客户需求增长大,报告期订单同比上年增长较高,导致收入增幅较大;报告期公司经营规模控制较好,期间费率降幅明显,导致净利润增幅较大。
三友医疗:披露业绩快报。公司2025年实现营业总收入5.43亿元,同比增长19.66%;实现归属于母公司所有者的净利润6328.95万元,同比增长451.85%;基本每股收益0.19元。报告期内,随着公司终端销售的持续扩展和渠道下沉,骨科业务的销售收入稳定增长。全资子公司水木天蓬合并层面收入同比增长38.85%,净利润亦随之显著提升。此外,公司的国际化业务收入明显增长,2025年控股公司Implanet营业收入同比增长32.62%,但由于国际化业务还处于销售推广和市场拓展前期,Implanet目前仍处于亏损状态,对公司2025年归属于母公司的净利润的影响为-2600万元左右。
百奥赛图:披露业绩快报。公司2025年实现营业总收入13.79亿元,同比增长40.63%;实现归属于母公司所有者的净利润1.73亿元,同比增长416.37%;基本每股收益0.43元。报告期内,公司经营业绩增长主要受益于海外市场的持续拓展,叠加国内生物医药行业的复苏回暖,公司营业收入实现高速增长。
绿的谐波:披露业绩快报。公司2025年实现营业总收入5.69亿元,同比增长46.86%;实现归属于母公司所有者的净利润1.25亿元,同比增长122.4%;基本每股收益0.6954元。报告期内,公司工业机器人行业份额提升以及具身智能机器人业务规模大幅增长,生产运营效率提升。
炬芯科技:披露业绩快报。公司2025年实现营业总收入9.22亿元,同比增长41.5%;实现归属于母公司所有者的净利润2.05亿元,同比增长91.95%;基本每股收益1.18元。报告期公司营业收入同比增长幅度较大,同时产品结构和客户结构不断优化,进而推动整体盈利水平大幅提高。
强一股份:披露业绩快报。公司2025年实现营业总收入10.12亿元,同比增长57.81%;实现归属于母公司所有者的净利润3.98亿元,同比增长70.73%;基本每股收益4.1元。报告期内,导体行业需求持续扩容,公司营收快速增长,贡献了业绩增量;产品结构持续优化,成熟2D MEMS探针卡渗透率不断提升,推动整体盈利水平改善。
纳微科技:披露业绩快报。公司2025年实现营业总收入9.25亿元,同比增长18.18%;实现归属于母公司所有者的净利润1.36亿元,同比增长64.18%;基本每股收益0.3394元。报告期内,核心业务色谱填料和层析介质产品销售收入实现23%的增速,各项期间费用得到有效控制,促使公司盈利指标得到显著改善。
艾力斯:披露业绩快报。公司2025年实现营业总收入51.72亿元,同比增长45.36%;实现归属于母公司所有者的净利润21.81亿元,同比增长52.55%;基本每股收益4.85元。报告期内,公司核心产品销售收入持续增长。
中触媒:披露业绩快报。公司2025年实现营业总收入8.56亿元,同比增长28.37%;实现归属于母公司所有者的净利润2.12亿元,同比增长45.55%;基本每股收益1.2元。报告期内,公司成功将多项研发成果实现工业化转化,进一步丰富了催化新材料产品线;钛硅系列催化剂(应用于己内酰胺、环氧丙烷等)成功开拓新市场与新客户,销量实现显著增长。同时,公司积极拓展市场,在尾气治理等环保领域的市场占有率稳步提升,移动源脱硝分子筛等产品销量大幅增长,吡啶合成催化剂等精细化工产品亦呈现稳定增长态势。此外,部分原材料及能源价格同比有所下降,也为公司利润增长贡献了积极因素。
定增&重组
民德电子:披露向特定对象发行A股股票预案。本次发行募集资金总额不超过10亿元,扣除发行费用后将用于特色高压功率半导体器件及功率集成电路晶圆代工项目、补充流动资金。
龙蟠科技:公司于2026年2月26日收到上海证券交易所出具的《关于江苏龙蟠科技集团股份有限公司向特定对象发行股票的交易所审核意见》,公司向特定对象发行股票申请符合发行条件、上市条件和信息披露要求。公司提示:本次向特定对象发行A股股票事项尚需获得中国证监会同意注册的批复后方可实施,最终能否获得中国证监会同意注册的批复尚存在不确定性。
光迅科技:公司于2026年2月26日收到深交所出具的《关于武汉光迅科技股份有限公司申请向特定对象发行股票的审核中心意见告知函》。深交所发行上市审核机构对公司向特定对象发行股票的申请文件进行了审核,认为公司符合发行条件、上市条件和信息披露要求,后续深交所将按规定报中国证监会履行相关注册程序。
王力安防:经与保荐机构及相关中介深入沟通,综合考虑多方面因素,公司审慎决定终止2024年度以简易程序向特定对象发行股票的相关事项。
重大事项
德邦股份:公司拟以股东会决议方式主动撤回A股股票在上交所的上市交易,并申请股票进入全国中小企业股份转让系统退市板块继续交易。根据《上海证券交易所股票上市规则》的相关要求,公司于2026年2月26日向上交所提交了《德邦物流股份有限公司关于撤回公司股票在上海证券交易所交易的申请》,尚需上交所决定是否受理。
东方财富:2026年2月26日,公司接到公司控股股东、实际控制人其实通知,为支持教育事业发展,促进人才培养及科技创新,其实计划向上海交通大学教育发展基金会捐赠其持有的公司2000万股无限售流通股,占公司总股本的0.13%。
多瑞医药:王庆太、曹晓兵要约收购期限已届满,且要约收购结果已确认。在2026年1月22日至2026年2月24日要约收购期限内,王庆太预受要约的股东账户总数为3户,预受要约股份总数为1760.06万股;曹晓兵预受要约的股东账户总数为4户,预受要约股份总数为185.14万股。本次要约收购完成后,收购人及其一致行动人共计持有公司4312万股股份,占公司总股本的53.9%,公司股权分布仍符合上市条件,上市地位不受影响。公司股票自2026年2月27日开市起复牌。
菲利华:披露股票交易异常波动公告称,公司关注到近期市场对电子布及其在电子电路制造领域应用的关注度较高,目前公司研发的超薄石英电子布产品正处于客户端小批量测试及终端客户的认证阶段。公司预计2025年石英电子布的业务收入占公司整体营业收入比重为5%左右(未经审计),收入占比较小,暂未对公司业绩造成重大影响。石英电子布项目后续还受到客户产品迭代及适配测试等诸多不确定因素的影响,业务合作及订单存在重大不确定性,存在未来业务推进不及预期的风险。公司提醒广大投资者基于专业和理性的判断进行投资决策,注意投资风险。
联德股份:披露股票交易异常波动公告称,公司关注到目前市场对公司燃气轮机业务关注度较高,经自查,公司2025年前三季度营业收入为9.3亿元,其中燃气轮机零部件收入约为400万—500万元,占营业收入比例不足1%。目前公司燃气轮机业务仅实现小批量供货,对公司业绩影响有限。公司提醒广大投资者注意投资风险。
天力锂能:公司全资子公司四川天力已完成预定检修计划,并于2026年2月24日全面恢复生产运行状态。
公司此前披露,为确保磷酸铁锂生产线高效、稳定、安全运行,保障安全生产顺利开展,2026年1月14日起,四川天力对产线按照预定计划进行停产检修。公司表示,检修期间,四川天力对产线进行了全面检修、升级改造,为后续安全、连续、高效生产奠定了坚实基础。
*ST大立:公司与某头部新能源企业签订设备采购框架协议,合同标的为冷库热像仪,合同总金额预计为8887.9359万元,占公司2024年度经审计营业收入的32.34%。
天壕能源:近日,公司取得兴业银行股份有限公司北京分行出具的《贷款承诺函》,同意为公司回购股份提供贷款额度,借款金额不超过9000万元,且不超过回购金额上限的90%,借款期限不超过36个月。
公司此前披露,拟使用自有资金和/或自筹资金以集中竞价交易方式回购公司部分社会公众股股份用于注销并减少注册资本。本次回购价格不超过8.4元/股,回购资金总额不低于1亿元且不超过1.5亿元,实施期限为自公司股东会审议通过本次回购股份方案之日起不超过12个月。
停复牌
复牌公司:锐新科技(300828)、多瑞医药(301075)。
停牌公司:ST京蓝(000711)、ST华闻(000793)。
(文章来源:上海证券报)