近日,多家上市公司发布投资者关系活动记录表公告,披露各自与机构之间的业务交流内容,其中透露出公司业务布局的诸多进展与亮点。
望变电气:35-220千伏变压器储备订单已有6个月
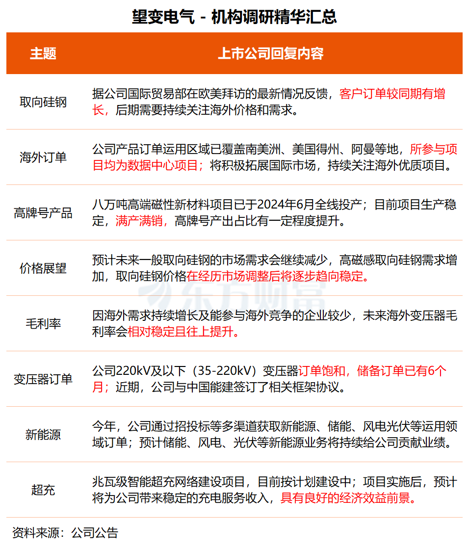
望变电气近日接受诺安基金、平安证券、华泰资产等17家机构调研。
在调研中,望变电气透露,公司220kV及以下(35-220 kV)变压器订单饱和,储备订单已有6个月。近期,公司与中国能建签订相关框架协议,后续需根据具体项目落实订单金额。
望变电气指出,在全球电力设备市场热潮、“十五五”在网高损耗电力变压器的大规模升级改造和批量更换,以及其他一系列推进“电力装备绿色低碳”的政策基础上,又恰逢能源革命与AI算力风口,进一步拉动了输配电设备的需求,预计取向硅钢价格在经历市场调整后将逐步趋向稳定。
“公司产品订单运用区域已覆盖南美洲、美国德克萨斯州、阿曼等地,以上订单参与项目均为数据中心项目。”望变电气表示,公司会持续积极拓展国际市场,后期将持续关注海外优质项目。
其他订单方面,望变电气介绍称,今年公司通过招投标等多渠道,获取新能源、储能、风电光伏等运用领域订单,随着“十五五”中国新型电力系统多维度加速构建,新型储能是一个新增长点,预计储能、风电、光伏等新能源业务将持续给公司贡献业绩。

望变电气主营业务为取向硅钢和输配电及控制设备的研发、生产与销售。
中原证券最新研报指出,望变电气有望充分受益于“十五五”国内电网投资以及海外数据中心、电网基础设施建设需求。同时,公司产业链一体化优势明显,有望受益于高端变压器放量、高牌号硅钢技术迭代以及产能释放。
电网设备板块今日单边上行,保变电气、白云电器等多股涨停,望变电气收涨7.50%,年内累计上涨66.44%。ETF产品方面,电网设备ETF(159326)今日大涨4.37%,成交额超15亿元,该基金是全市场唯一跟踪中证电网设备主题指数的ETF,申万二级行业中电网设备含量超78%。
崇德科技:公司订单充足 目前生产线处于满负荷状态
崇德科技近日接受兴业证券、国泰基金、诺安基金等机构调研。
在调研中,崇德科技透露,公司生产经营正常,订单充足,生产运营根据订单情况合理排产。目前生产线处于满负荷状态,公司通过对生产设备、工艺、物流配送的优化和改进,产能利用率稳步提升。“随着公司募投项目的逐步投产,产能将大幅增加,有助于满足公司业务增长的需求。”
资料显示,崇德科技主要产品和服务为动压油膜滑动轴承产品、风电滑动轴承、高速永磁电机产品及工业传动及服务,聚焦于能源发电、工业驱动、石油化工及船舶等领域。
崇德科技表示,公司已与多家国际头部企业建立长期合作,如西门子、GE、ABB、英格索兰、阿特拉斯等。同时,公司已成功向东方电气、上海电气、中国重燃等国内主要燃气轮机厂商供应燃机轴承,实现了燃机滑动轴承自主设计和制造。
展望未来,崇德科技称,公司将围绕“国际化、新质化、品牌化”战略,持续深耕滑动轴承主营业务,拓展高端市场与新兴行业,同时适时围绕新技术前沿应用领域开展产业布局,推动公司高质量发展。

值得一提的是,崇德科技近日在核电领域取得新进展。公司与哈电动装联合研发的华龙一号巴基斯坦恰希玛C-5项目主泵双向推力轴承首台套,已于近日顺利完成全部厂内验收流程,正式启运发往项目现场。
国投证券最新研报指出,滑动轴承受益下游景气复苏及主机大型化趋势,市场稳步提升,公司有望凭借国产替代+出海双轮驱动的发展模式实现市场份额与盈利能力同步提升。
国泰海通证券也认为,公司聚焦高端动压油膜滑动轴承,风电、核电、燃气轮机、发电机等下游领域需求快速增长,业绩有望持续释放。
二级市场方面,崇德科技股价今日上涨4.68%,2月份以来涨幅达33.92%。
(文章来源:东方财富研究中心)
