2月10日,百大集团(600865.SH)发布的2025年年度业绩预告及相关监管问询回复公告,揭示了公司在过去一年面临的严峻挑战与内在韧性。根据公告,公司预计2025年度实现归属于母公司所有者的净利润仅为700万元,与上年同期的13,275.61万元相比,大幅下滑94.73%。剔除非经常性损益影响后,其扣非净利润约为7,500万元,同比降幅收窄至4.83%。这一巨大反差的核心,并非公司主营业务恶化,而是源于以公允价值计量的金融资产,特别是对杭州工商信托股份有限公司(简称“杭工信”)的股权投资,出现了大幅度的公允价值变动损失。

业绩预告明确指出,本期业绩预减主要受到非经常性损益的影响。具体而言,2025年度公司确认的公允价值变动收益约为-13,700万元,同比大幅减少归属于母公司所有者的净利润约13,500万元。这其中,两大因素尤为关键:
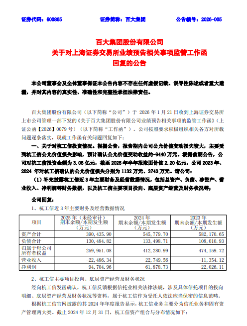
杭工信股权投资的巨大损失:根据杭工信提供的未经审计年报数据,公司确认其对归属于母公司所有者的净利润影响约为-9,440万元。杭工信作为百大集团的一项重要金融资产投资(持股6.2625%),其自身经营状况直接影响了百大集团的利润表。回复公告披露的数据显示,杭工信近三年财务状况持续恶化:2023年、2024年及2025年(未经审计)的净利润分别为-22,026.11万元、-61,878.73万元和惊人的-94,704.96万元;净资产也从2023年末的474,159.72万元锐减至2025年末的259,951.08万元。这种断崖式下滑,主要源于其信托业务和固有资产投资(特别是底层资产如房地产、实业等领域)因宏观经济环境、行业风险暴露而计提的大额减值损失和公允价值下跌。百大集团根据会计准则,以享有的杭工信账面净资产份额作为公允价值最佳估计,导致连续三年确认大额投资损失,2025年更是达到顶峰。
二级市场股票投资失利:公司持有的二级市场股票(如金地商置等)股价在2025年出现下跌,确认公允价值变动收益约-6,160万元,进一步加剧了业绩下滑。
公开资料显示,公司是一家集百货业、酒店业、旅游业等为一体的综合性集团公司,中国商业服务名牌企业。目前,公司旗下拥有浙江百大置业有限公司、杭州百大置业有限公司、杭州百货大楼、杭州大酒店、商居大厦物业管理分公司等多家分子公司。
百大集团2025年三季度业绩报告显示,2025年前三季度,公司营业收入营收1.33亿元;归属于上市公司股东的净利润为2397万元,同比下降81.78%。
截至2月11日10点19分,百大集团的股价13.06元/股,总市值49亿元。
(文章来源:理财周刊-财事汇)