深夜宣布10店停业,知名餐厅股价一度跳水16%!
2月11日港股早盘,知名餐饮品牌上海小南国开盘直线跳水后,一度跌超16%,目前反弹至涨4%。2月10日上海小南国股价收跌28.57%。
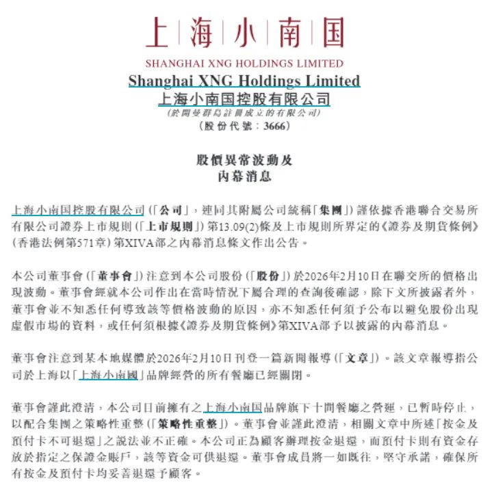
消息面上,昨晚(2月10日)上海小南国在港交所发布公告称旗下十家餐厅暂时停止运营。
上海小南国在公告中称,董事会注意到某本地媒体于2026年2月10日刊登一篇新闻报道,该报道指出公司于上海以“上海小南国”品牌经营的所有餐厅已经关闭。

公司董事会谨此澄清,公司目前拥有之上海小南国品牌旗下十间餐厅之营运,已暂时停止,以配合集团之策略性重整。并澄清相关文章中所述“押金及预付卡不可退还”之说法并不正确,公司正为顾客办理押金退还,而预付卡则有资金存放于指定之保证金账户,可供退还,董事会成员将确保所有押金及预付卡均妥善退还给顾客。
官网信息显示,上海小南国控股有限公司(Shanghai XNG Holdings Limited,HK.3666)在中国拥有逾30年餐饮经营历史,于2012年在香港主板成功上市。旗下涉及中餐、西餐、休闲餐饮、饮品等多种业态,经营与投资上海小南国、南小馆、慧公馆、ORENO、Wolfgang Puck、DOUTOR等众多知名餐饮品牌。
每日经济新闻综合公开信息
(文章来源:每日经济新闻)