在问界与蓝电之间,赛力斯坚定地选择了前者。
2月8日,赛力斯集团股份有限公司(下称“赛力斯”)发布公告,宣布与重庆市沙坪坝区人民政府签署《合作协议》,计划剥离蓝电汽车相关存量资产,通过出资设立标的公司,引入沙坪坝区政府相关方、其他投资人和经营团队现金增资。


增资完成后,赛力斯仅持有标的公司32%股权,转为参股股东并丧失控制权,蓝电汽车相关资产不再纳入赛力斯合并报表范围,此次资产剥离标志着赛力斯启动战略聚焦。
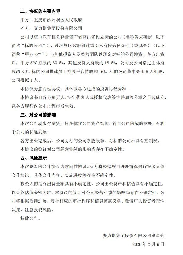
根据公告披露,标的公司股权结构将呈现多元化布局,沙坪坝区政府相关方持股33.5%,成为第一大股东;赛力斯及指定主体持股32%;其他投资人持股18.5%;员工持股平台持股16%。
治理结构方面,标的公司董事会将由5人组成,赛力斯仅委派1名董事,彻底丧失对蓝电汽车的经营控制权。赛力斯在公告中明确表示,此次剥离系意向性合作,后续需签署具体实施协议,相关资产范围、评估价值及增资规模等细节仍存在不确定性。
此次剥离的蓝电汽车成立于2023年3月。彼时,赛力斯正式发布全新新能源汽车品牌——蓝电,该品牌旗下首款车型蓝电E5同步正式上市,主打10万元至15万元级主流新能源汽车市场。
作为赛力斯“勇闯”10万至15万级别市场的主力,蓝电的销量并不理想。太平洋汽车网显示,蓝电2025年整体销量仅2万辆,2024年2.92万辆,与当前该级别市场中的主流车型存在巨大差距,例如2025年全年宋Pro新能源(售价10.28万元至13.38万元)销售18万辆,海狮06EV(售价14.38万元至16.38万元)销售9.1万辆。
业内人士认为,赛力斯剥离蓝电,核心支撑为问界品牌持续爆发的销量及企业财务状况的显著改善。
赛力斯也在公告中称,本次合作剥离存量资产旨在优化公司资产结构。值得注意的是,这次合作仍存在较大不确定性,包括投资人的最终出资金额、公司出资资产等。
作为赛力斯与华为深度合作的核心品牌,问界自推出后持续实现“量价双升”,成为赛力斯发展的核心引擎,而蓝电品牌市场表现疲软,两者形成鲜明反差。
销量数据显示,问界品牌2025年全年累计交付量突破42万辆,单车成交均价达38.6万元,12月单月交付超5.7万辆,创下历史新高。2026年1月,问界全系交付40016辆,同比增长83%,同时完成第100万辆整车下线。
目前,问界在30万元以上高端新能源市场占有率达31.8%,贡献赛力斯92%以上营收,毛利率稳定在21%—24%,是企业唯一盈利增长来源。
在问界的强力驱动下,赛力斯财务状况实现根本性好转,成功扭亏为盈。其2025年第三季度报告显示,公司前三季度营业收入达1105.34亿元,同比增长3.67%;归母净利润达53.12亿元,同比增长31.56%,净利润率提升至5.10%,资产负债率同步改善。
当前,中国新能源汽车行业竞争进入白热化阶段,市场呈现“高端突围、低端内卷”格局,传统豪华品牌加速电动化转型,新势力深耕细分赛道,价格战持续升级,车企面临“聚焦核心”与“多元布局”的战略选择。
业内人士告诉记者,赛力斯剥离蓝电并非被动收缩,而是基于行业趋势与自身发展现状的主动调整,背后有着明确的战略考量。
其表示,新能源行业低端市场价格战激烈,盈利空间持续压缩,蓝电的持续“失血”不仅拖累赛力斯财务报表,还推高资产负债率、增加经营风险。此次剥离蓝电资产,通过引入沙坪坝区政府相关方、社会资本及员工持股平台,实现风险共担与资金补充,可回笼资金、优化资产结构,将蓝电经营风险隔离于上市公司主体之外,进一步提升企业毛利率、净利率及现金流水平,为后续研发与市场拓展提供支撑。
(文章来源:国际金融报)