2月2日,头部商业卫星企业天仪空间科技股份有限公司(以下简称“天仪空间”)在湖南证监局完成IPO辅导备案,辅导机构为国泰海通证券股份有限公司,律师事务所为北京市中伦律师事务所,会计师事务所为立信会计师事务所(特殊普通合伙)。
天仪空间更为人熟知的企业名称是天仪研究院,是中国领先的SAR卫星星座运营商,专注于SAR星座建设和SAR卫星数据服务。2025年公司完成股份制改造,并于12月将企业名称由“长沙天仪空间科技研究院有限公司”变更为“天仪空间科技股份有限公司”。这被业界普遍解读为其对接资本市场、谋求上市的关键一步。
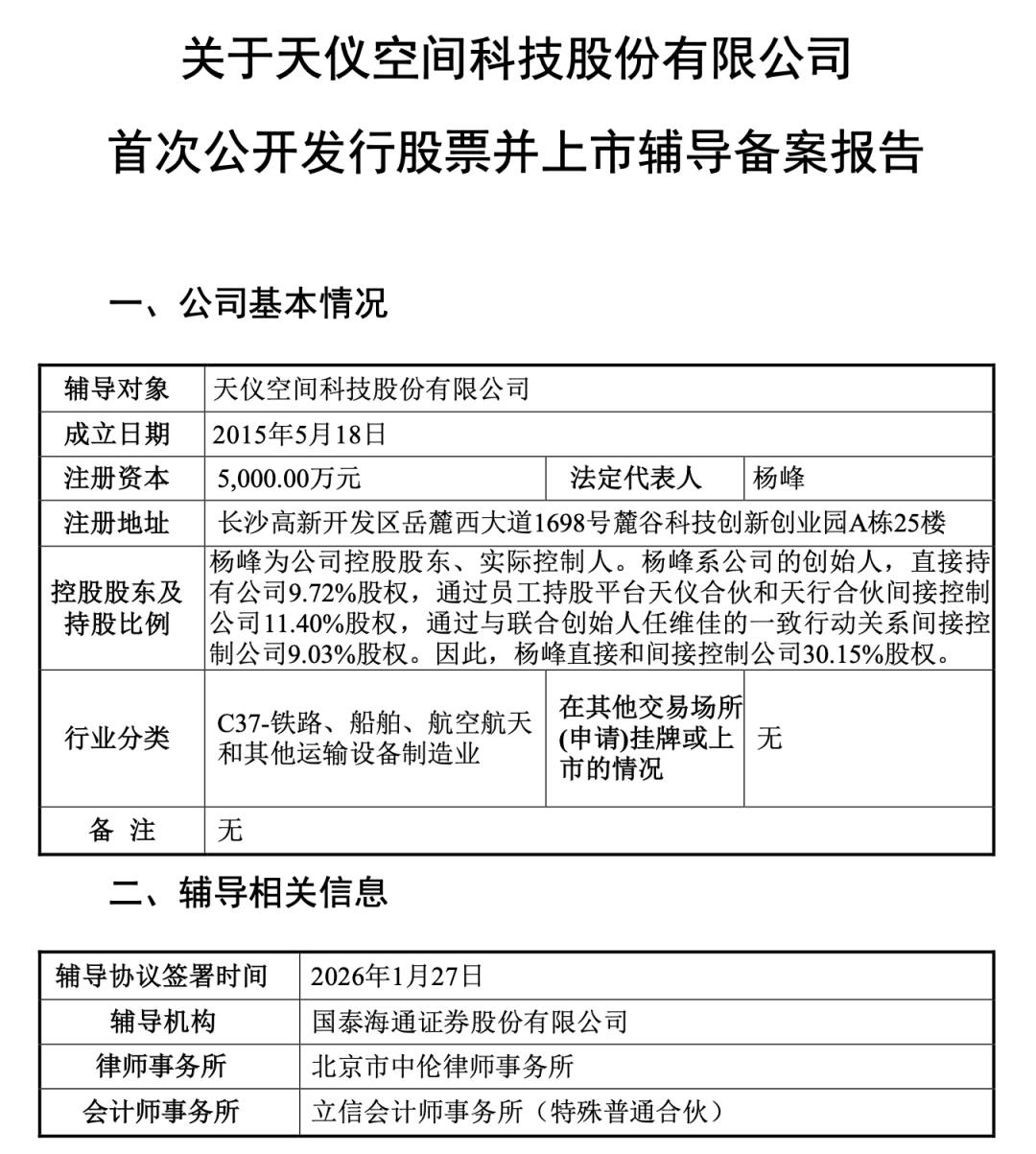
天仪空间成立于2015年5月18日,法定代表人是杨峰。杨峰为公司控股股东、实际控制人。杨峰系公司的创始人,直接持有公司9.72%股权,通过员工持股平台天仪合伙和天行合伙间接控制公司11.40%股权,通过与联合创始人任维佳的一致行动关系间接控制公司9.03%股权。因此,杨峰直接和间接控制公司30.15%股权。

成立以来,天仪空间完成了21次太空任务,成功发射包括中国首批商业组网SAR卫星“海丝一号”“巢湖一号”“涪城一号”“神启号01星”及“神启号02星”在内的共计38颗卫星,填补了我国商业SAR卫星的空白,关键技术指标达到国际先进水平,并具备业务化InSAR干涉成像能力,可实现对地表毫米级形变监测,能够为用户提供常态化、高品质及自主可控的商业SAR数据服务。
截至目前,天仪空间在轨SAR卫星已获取数万景成像数据,成功应用于城市安全、应急救灾、基础设施监测等重点领域,助力全球防灾减灾救灾体系建设。此外,天仪空间还拥有TY20kg-TY300kg量级定制化空间实验服务卫星平台,可以实现不同级别的搭载能力,助力用户完成重大空间科研突破,实验成果多次登上国际顶级期刊《自然》杂志。
天仪空间核心团队成员主要来自航天科技、航天科工等航天单位,同时还有来自国际的航天人才,累计参与了国内外近百个航天型号(卫星、飞船、空间站)的研制任务。
杨峰毕业于北京航空航天大学,是国家“万人计划”科技创业领军人才、科技部国家科技专家库专家。公司CTO任维佳毕业于清华大学、中国科学院,曾任载人航天工程应用系统专项副总师,曾任中国科学院空间应用中心结构热控室主任,曾参与神舟四号到八号、天宫一号、天舟一号、空间站等任务。
在天仪空间启动IPO之前,另一商业卫星独角兽微纳星空于2025年9月率先在北京证监局完成IPO辅导备案。微纳星空成立于2017年8月,主要从事卫星整星、地面站产品的研发与制造业务,围绕卫星解决方案可为客户提供包括论证、设计、制造、测试、发射、测运控在内的“一站式”星地一体化交付服务。
(文章来源:上海证券报)