1月30日,多家上市公司发布投资者关系活动记录表公告,披露各自与机构之间的业务交流内容,其中透露出公司业务布局的诸多进展与亮点。
深南电路:公司综合产能利用率仍处于相对高位
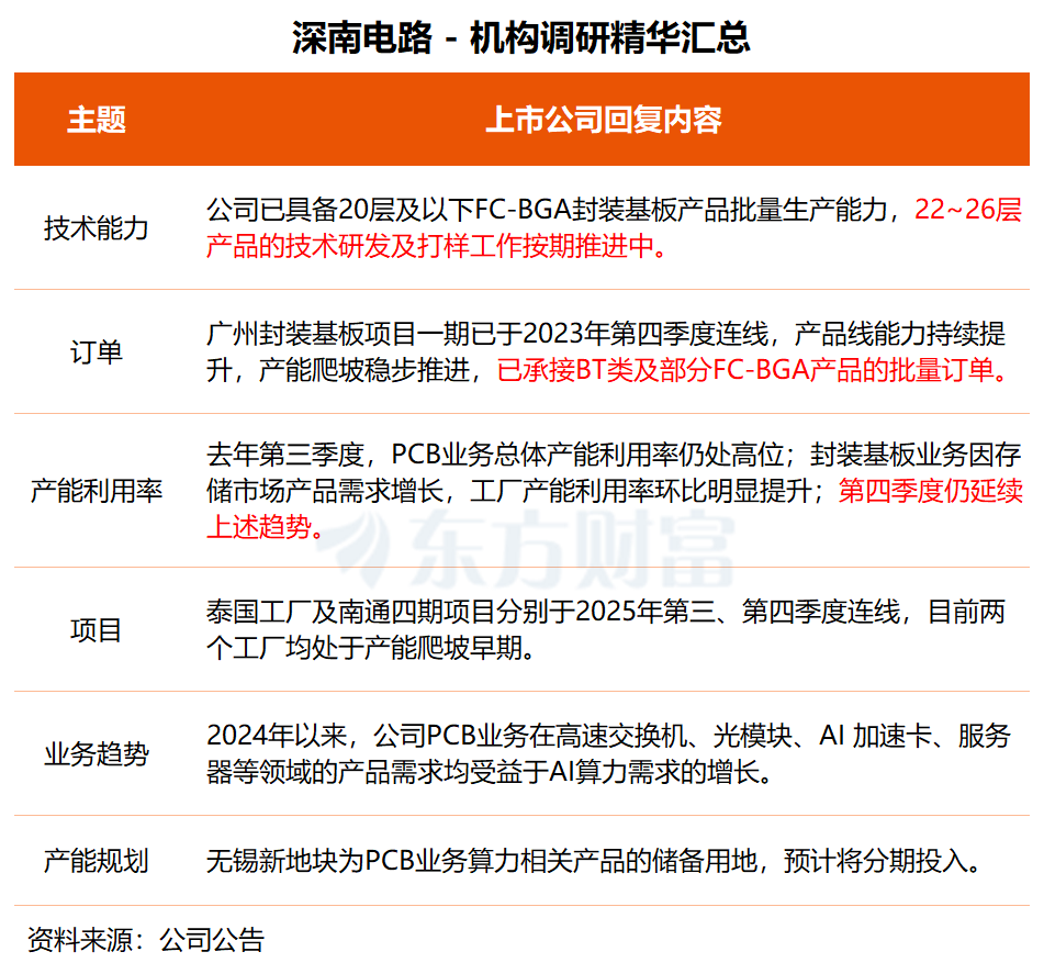
深南电路昨日接受国海证券、汇添富基金、易方达基金三家机构调研。
在调研中,深南电路透露,公司综合产能利用率仍处于相对高位。2025年第三季度,PCB业务总体产能利用率仍处于高位;封装基板业务因存储市场产品需求的增长,工厂产能利用率环比明显提升。2025年第四季度仍延续上述趋势。
据深南电路介绍,公司已具备20层及以下FC-BGA封装基板产品批量生产能力,22~26层产品的技术研发及打样工作按期推进中。公司广州封装基板项目一期已于2023年第四季度连线,产品线能力持续提升,产能爬坡稳步推进,已承接BT类及部分FC-BGA产品的批量订单。
“伴随AI技术的加速演进和应用上的不断深化,电子产业对于高算力和高速网络的需求日益迫切,驱动了行业对于大尺寸、高层数、高频高速、高阶HDI、高散热等PCB产品需求的提升。”深南电路表示,2024年以来,公司PCB业务在高速交换机、光模块、AI加速卡、服务器等领域的PCB产品需求均受益于上述趋势。

深南电路拥有印制电路板、电子装联、封装基板三项主营业务。2025年,公司预计实现归母净利润31.5亿至33.4亿元,同比增长68%至78%;预计实现扣非净利润29.9亿至31.7亿元,同比增长72%至82%。
中国银河证券此前研报指出,公司深耕电子电路行业,已形成“技术同根、客户同源”的“3-In-One”业务布局,国内AI发展加速有望带动公司产品需求。
二级市场方面,深南电路股价今日股价微涨0.71%。
江苏神通:子公司已承接中核集团核工业西南物理研究院某工程项目
江苏神通近日接受中信证券、南方基金两家机构调研。
在调研中,江苏神通透露,全资子公司江苏神通核能装备有限公司作为公司深耕核能应用领域的独立实体,目前已承接中核集团核工业西南物理研究院某工程项目,相关产品为某型号球阀,正处于制造过程中。
据悉,目前,江苏神通已有15万台核电阀门在线运行,其中核级蝶阀、球阀等核心产品市场占有率超过90%,稳居行业领先地位。
参股子公司神通新能源可供应卫星电推供气模块、火箭管阀件、发射场管阀件、地面装置管阀件,已与多家航天领域科技公司在卫星电推进系统阀门建立合作关系,且实现了小批量供货。
另据介绍,江苏神通子公司神通半导体科技专业从事真空阀门、工艺气体阀门、管件、测量仪器等关键零部件的研发、生产与销售,部分产品已完成验证并小批量导入客户产线应用,具备了批量生产和规模化市场推广的条件,市场前景广阔。
“公司已构建起涵盖核级蝶阀、球阀、地坑过滤器、核级仪表阀、隔膜阀、调节阀、气动膜片等在内的全系列高质量产品矩阵。”江苏神通表示,公司正加大资源投入,加速前沿技术研发,纵深拓展高端阀门产品谱系,致力于为市场提供更加完备、更具领先性的系统化解决方案。

江苏神通聚焦于特种阀门及相关装备的研发、生产和销售,去年前三季度,公司实现营收16.75亿元,归母净利润同比增长2.86%至2.43亿元。
甬兴证券研报指出,我国核电审批进入常态化阶段,江苏神通作为核电阀门龙头,有望充分受益;公司在冶金、化工等行业的特种阀门市场保持较高市占率,有望随特种阀门行业持续增长;此外,国产替代是半导体行业的中期逻辑,未来随着国产替代进一步提升,有望带动相关领域阀门需求。
二级市场方面,江苏神通股价今日上涨4.42%,本周涨幅为3.61%。
(文章来源:东方财富研究中心)
