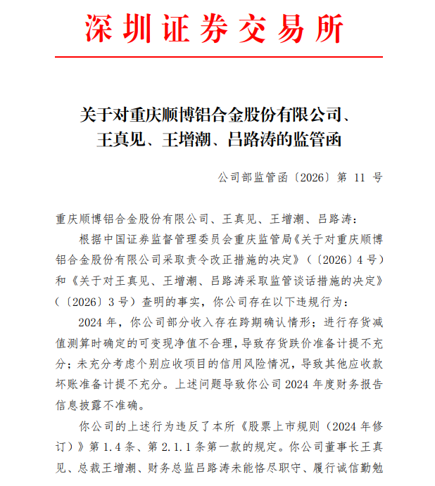
顺博合金(002996.SZ)1月29日公告称,公司于近日收到深圳证券交易所出具的《关于对重庆顺博铝合金股份有限公司、王真见、王增潮、吕路涛的监管函》(公司部监管函〔2026〕第11号)。

根据监管函内容,依据中国证券监督管理委员会重庆监管局相关决定查明的事实,公司存在以下违规行为:2024年,公司部分收入存在跨期确认情形;进行存货减值测算时确定的可变现净值不合理,导致存货跌价准备计提不充分;未充分考虑个别应收项目的信用风险情况,导致其他应收款坏账准备计提不充分。上述问题导致公司2024年度财务报告信息披露不准确。
公司的上述行为违反了深交所《股票上市规则(2024年修订)》第1.4条、第2.1.1条第一款的规定。公司董事长王真见、总裁王增潮、财务总监吕路涛未能恪尽职守、履行诚信勤勉义务,违反了深交所《股票上市规则(2024年修订)》第1.4条、第2.1.2条第一款、第4.3.1条第一款的规定,对公司上述违规行为负有主要责任。
深圳证券交易所希望公司及全体董事、高级管理人员认真吸取教训,并提醒公司及全体董事、高级管理人员严格遵守《证券法》《公司法》等法律法规,以及深交所《股票上市规则》及相关规定,真实、准确、完整、及时、公平地履行信息披露义务,杜绝此类事件发生。
公开资料显示,公司主营业务为循环经济领域再生铝合金锭(液)系列产品的生产和销售。再生铝行业是典型的资源节约型和环境友好型行业,其对我国铝工业的资源保障、可持续发展及节能环保、推动铝工业按期完成碳达峰碳中和的整体目标,具有十分重大的意义。
顺博合金2025年三季度业绩报告显示,2025年前三季度,公司营业收入营收112.66亿元,同比增长13.88%;归属于上市公司股东的净利润为2.45亿元,同比增长49.12%。
截至1月30日9点38分,顺博合金的股价8.36元/股,总市值56亿元,市盈率38.5。
(文章来源:理财周刊-财事汇)