1月28日,多家上市公司发布投资者关系活动记录表公告,披露各自与机构之间的业务交流内容,其中透露出公司业务布局的诸多进展与亮点。
顺灏股份:参股公司轨道辰光第一代试验星“辰光一号”已完成研制
顺灏股份于昨日上午接受中信证券、高毅资产等十余家机构调研。
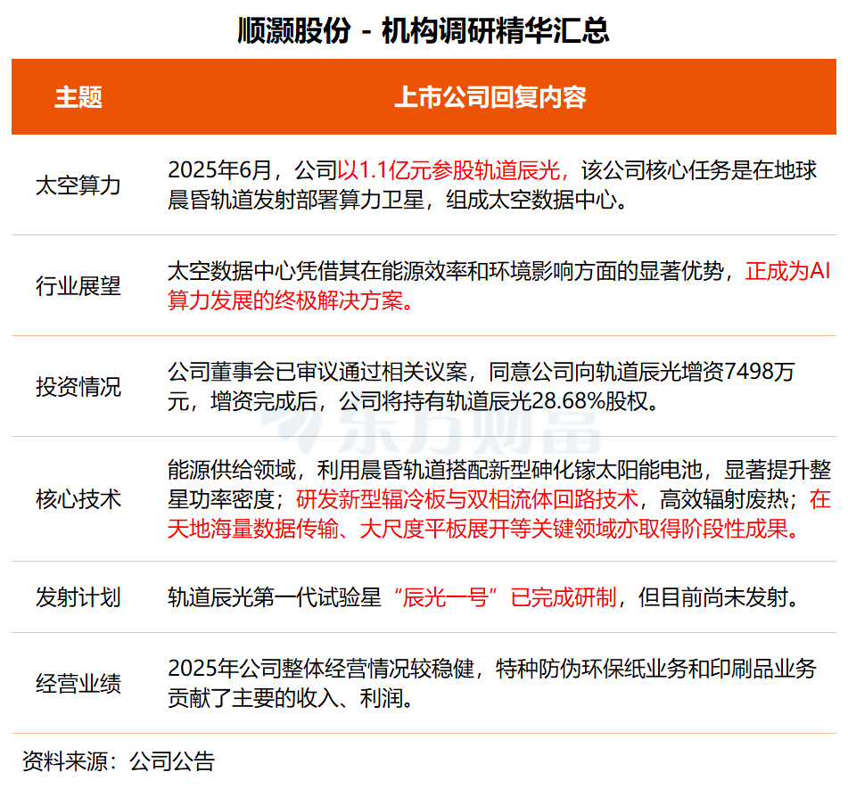
在调研中,顺灏股份透露,参股公司轨道辰光科技有限公司第一代试验星“辰光一号”已完成研制,但目前尚未发射。
去年6月,顺灏股份以1.1亿元参股主营太空数据中心的轨道辰光,持股比例为19.30%;公司近日审议通过相关议案,拟向轨道辰光进一步增资约7498万元,持股比例将升至28.68%。
资料显示,轨道辰光的核心任务是在地球晨昏轨道发射部署算力卫星,组成太空数据中心,为全球用户提供天基算力服务。
在能源供给领域,轨道辰光依托晨昏轨道特性实现7*24小时不间断太阳能供电,搭配新型砷化镓太阳能电池显著提升整星功率密度,解决太空算力设备的持续供能难题;针对高算力设备散热痛点,该公司研发新型辐冷板与双相流体回路技术,可将设备废热高效辐射至宇宙极寒环境。此外,在天地海量数据传输、空间环境防护、大尺度平板展开等关键领域,其团队亦取得阶段性成果,为算力卫星稳定运行筑牢技术根基。
“虽然目前太空算力行业还处于发展早期阶段,但随着人工智能技术的不断进步,算力增长带来的电力缺口、地面数据中心建设的高昂成本以及超大型数据中心散热对环境影响等问题日益凸显。”顺灏股份认为,太空数据中心,凭借其在能源效率和环境影响方面的显著优势,正成为AI算力发展的终极解决方案。

顺灏股份坚持“环保低碳新材料+生物大健康”双翼发展的战略布局,围绕特种环保纸的研发、生产及销售,印刷品的研发、生产及销售,工业大麻精深加工及应用场景研发,新型烟草的研发、生产与销售等四大业务展开。
去年前三季度,公司实现营收8.99亿元,归母净利润为6731.90万元,同比增长20.29%。
二级市场方面,顺灏股份今日尾盘拉升收涨2.65%,近5个交易日涨幅为26.03%。
亚玛顿:已具备ITO玻璃量产能力 待技术产业化后能快速导入
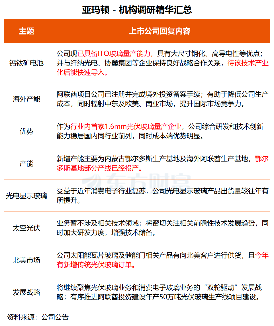
亚玛顿昨日接受联储证券、银华基金等近20家机构调研。公司在调研中表示,公司太阳能瓦片玻璃及储能门相关产品有向北美客户进行供货,且今年有新增传统光伏玻璃订单。
据亚玛顿介绍,公司目前光伏玻璃产能主要分布在安徽凤阳和辽宁本溪生产基地。新增产能主要为内蒙古鄂尔多斯生产基地以及海外阿联酋生产基地。其中,内蒙古鄂尔多斯设立生产基地部分产线已经投产,阿联酋项目公司已注册并完成境外投资备案手续。
亚玛顿称,本次海外产能项目的投建有利于公司充分利用当地的区位、资源优势,有效降低生产成本,扩大海内外市场占有率,辐射中东及欧美、南亚市场,推动公司在国际化市场的业务发展。
钙钛矿电池方面,亚玛顿透露,公司现已具备ITO玻璃量产能力,相较于FTO玻璃,ITO玻璃具有大尺寸钢化、超轻薄、高导电性、高透光率、高机械性能及表面缺陷少的优点。目前,公司在不断地储备和完善相关的技术和经验,并与纤纳光电、协鑫集团等企业保持良好战略合作关系,待该技术产业化后能快速导入。
展望未来,亚玛顿表示,公司将继续聚焦光伏玻璃业务和消费电子玻璃业务的“双轮驱动”发展战略,坚持以市场需求与客户需求为导向,研产销有效协同,优化产品结构,稳步提升市场占有率。此外,公司将有序推进阿联酋投资建设年产50万吨光伏玻璃生产线项目建设,以提升公司国际竞争力、优化产业布局、降低经营成本。

亚玛顿主营产品为太阳能玻璃、超薄双玻组件、光伏电站业务、电子玻璃及显示器系列产品。
二级市场方面,亚玛顿股价今日上涨2.89%,近5个交易日涨幅高达31.34%。
太空算力、太空光伏概念近期市场关注度较高,ETF产品方面,创业板人工智能ETF华宝(159363)是全市场首只跟踪创业板人工智能指数的ETF,其约60%的仓位布局在算力领域(以光模块为主),同时覆盖AI应用,成为“算力+AI应用”双线布局的典型代表。截至今日收盘,创业板人工智能ETF华宝(159363)涨0.18%,近5个交易日涨幅为5.97%。
(文章来源:东方财富研究中心)
