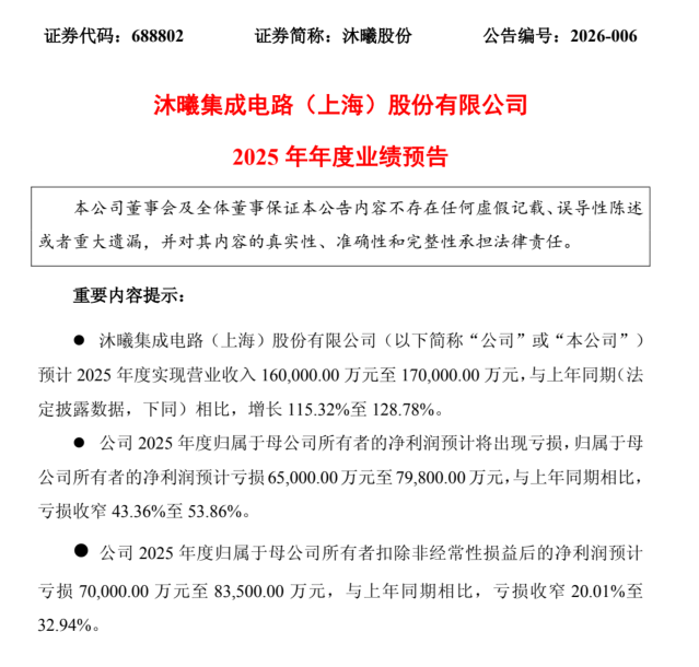
1月27日晚间,沐曦股份发布业绩预告。得益于产品及服务获得下游客户的广泛认可与持续采购,公司预计2025年度实现营业收入16.00亿元至17.00亿元,与上年同期相比,增长115.32%至128.78%。

同日,沐曦股份推出了全新GPU品牌与产品线——曦索X系列。该系列GPU专为科学智能场景深度优化,旨在以计算能力赋能前沿科研领域,推动传统科学计算与人工智能驱动的科研新范式融合发展。
记者注意到,随着曦索X系列的推出,沐曦股份完成了在AI推理、AI训练、图形渲染、科学智能四大主流算力赛道的产品矩阵全覆盖。
预计营收大增115.32%至128.78%
亏损大幅收窄
公告显示,2025年度,沐曦股份坚持“1+6+X”发展战略,加大市场开拓力度,不断提升公司在高性能GPU行业的市场地位和影响力,推动人工智能技术与千行百业深度融合。凭借优越的产品性能及完善的软件生态,公司产品及服务获得下游客户的广泛认可与持续采购,报告期内收入规模较上年同期实现显著增长。
同时,沐曦股份的股份支付费用较上年同期有所减少,该项因素对公司利润产生正向影响,降低公司亏损幅度,使得公司经营业绩呈现减亏向好的发展态势。
沐曦股份预计2025年度实现营业收入16.00亿元至17.00亿元,与上年同期相比,将增加8.57亿元至9.57亿元,增长115.32%至128.78%;预计2025年度归母净利润为亏损6.50亿元至7.98亿元,与上年同期相比,将减少亏损6.11亿元至7.59亿元,亏损收窄43.36%至53.86%。
公开资料显示,自成立以来,沐曦股份始终聚焦GPU产品的核心技术突破、迭代升级与产业化落地,依托长期深耕积累的研发实力与技术壁垒,成功构建起覆盖通用计算、人工智能推理训练等多场景的独具竞争优势的GPU产品体系,并打造了兼容主流生态、自主可控且开放共享的软件生态,持续为云端计算提供高能效、高通用性的算力支撑。
产品覆盖训练、推理、渲染、科学计算全领域
沐曦股份此前已面向推理场景推出高能效比的GPU产品曦思N系列,面向训练场景推出大算力通用GPU训推一体产品曦云C系列,聚焦图形渲染专业赛道推出曦彩G系列。随着曦索X系列的推出,公司完成了在AI推理、AI训练、图形渲染、科学智能四大主流算力赛道的产品矩阵全覆盖。
“曦索X系列GPU基于沐曦股份自主知识产权的核心GPU IP架构打造,在算力性能、显存配置、互连技术及软件生态等方面实现全面突破。”沐曦股份联合创始人、CTO兼首席硬件架构师彭莉向上证报记者表示。
据彭莉介绍,在人工智能浪潮兴起的今天,科学智能正成为驱动前沿科研与产业创新的核心力量。曦索X系列GPU品牌与产品线,是沐曦股份基于全栈自主研发实力,深耕科学智能领域的重要成果。沐曦希望以此打破高端科学计算领域算力瓶颈,推动经典科学计算与科学智能新范式深度融合,为科研工作者提供更高效、更易用的算力支撑。
具体来看,在硬件架构层面,曦索X系列首代产品曦索X206具备全精度混合算力能力,支持多种计算精度,可灵活适配不同科学计算任务对精度与效率的差异化需求;配备超大容量显存,有效缓解大规模模型训练与复杂模拟场景下的显存瓶颈;采用先进多卡互连技术,实现高带宽、低延迟的集群通信,为科学计算提供坚实基础。
在软件生态方面,曦索X206搭载沐曦自研MXMACA软件栈,全面兼容主流GPU编程模型与科学计算框架,兼容国际主流生态标准接口,确保用户能够平滑迁移现有代码,降低开发与部署成本。配合沐曦股份科学计算平台,曦索X206能够以澎湃算力高效支撑气候气象模拟、流体力学计算、海洋环流分析、分子动力学仿真等传统高性能计算任务,同时为AI4S驱动的材料预测、生命科学探索、气象海洋研究等前沿交叉学科提供强大算力支撑,助力科研工作者在数据密集型与计算密集型场景中实现突破性进展。
(文章来源:上海证券报)
