财联社1月27日讯今日港股互联网医疗股延续跌势。截至发稿,方舟健客(06086.HK)跌18.75%、麦迪卫康(02159.HK)跌3.79%、平安好医生(01833.HK)跌1.64%。

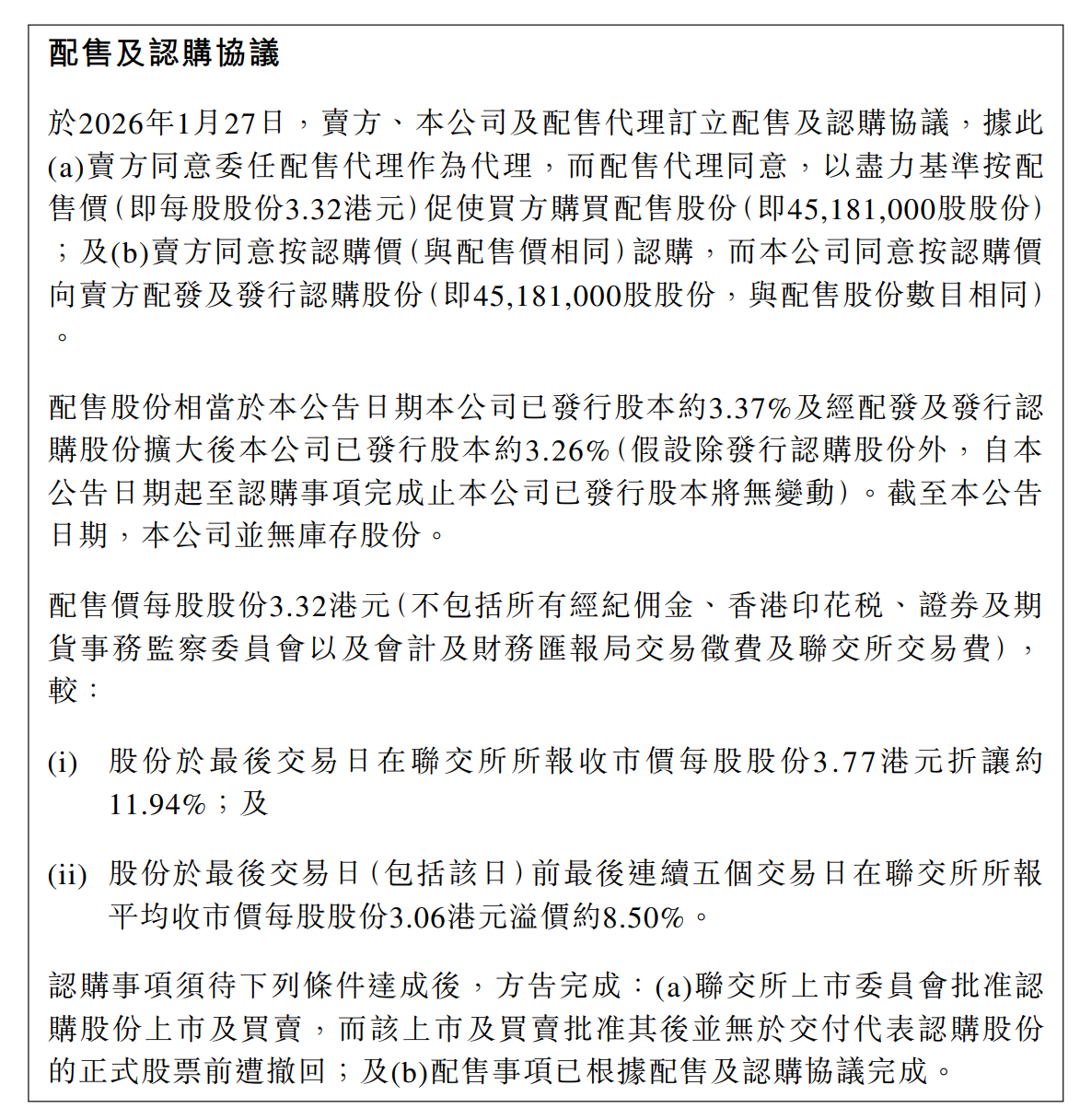
从上图来看,方舟健客跌幅居前。根据当日公告,该公司拟以“先旧后新”方式实施股份配售。
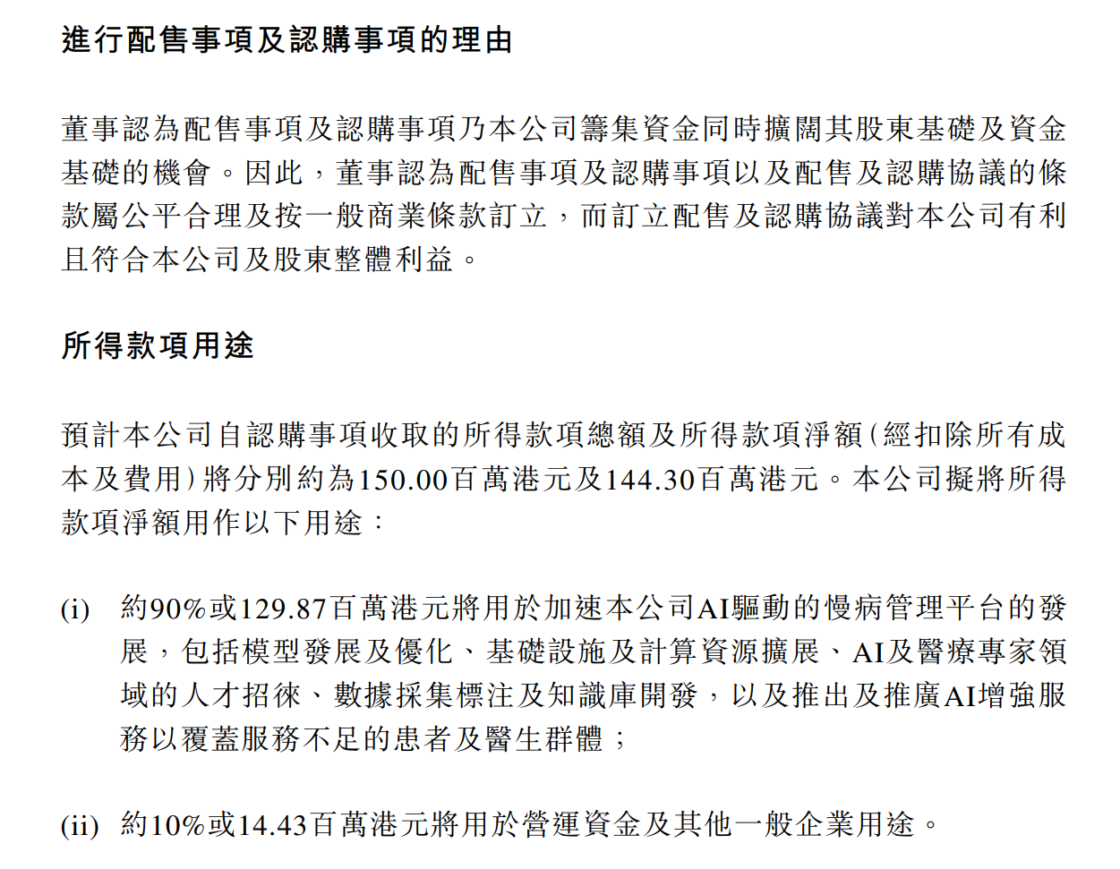
具体来看,方舟健客计划配售4,518.1万股,占经扩大后已发行股本约3.26%;配售价为每股3.32港元,较前一交易日收市价折让约11.94%。本次配售预计募集资金总额1.5亿港元,净额约1.44亿港元。

对于资金用途,公告中指出约90%将专项投入AI驱动的慢病管理平台建设,具体涵盖算法模型研发与优化、算力基础设施扩容、AI与医疗复合型人才引进、医疗数据采集与标注、专业知识库构建,以及面向资源薄弱地区患者与医生的AI增强服务推广;剩余10%用于营运资金及一般企业用途。

值得注意的是,方舟健客于1月25日发布的2025年度盈利预告表现强劲。公告预计,2025年实现营业收入35亿至35.5亿元人民币,同比增长约30%;净利润达700万至1000万元人民币。这标志着公司在2024年实现经调整净利润盈利的基础上,首次达成按国际财务报告准则计量的全面盈利。
2025年业绩增长主要源于两个方面:首先是“熟人医患关系”模式与AI技术的深度融合持续增强平台吸引力,推动医生与患者规模稳步扩大,带动消费者业务增长;其次是营收规模提升叠加以权益结算的股份支付费用减少,共同促成盈利结构优化。
市场如何看待互联医疗的后续发展?
政策利好持续驱动:国家“健康中国”战略及相关政策(如将线上服务纳入医保)为互联网医疗构建了合法化、规范化的发展框架,解决了支付等根本性问题。2025年,国家医保局提出预设“互联网首诊”价格项目,为行业发展注入新动力。
市场需求强劲:庞大的老龄化与慢性病人群对便捷医疗服务有刚性需求,加上医疗资源分布不均的矛盾,构成了行业发展的底层动力。用户规模持续扩大,截至2024年12月,中国互联网医疗用户规模已达4.18亿人。
市场规模高速增长:受益于政策、需求与技术三大核心驱动力,中国互联网医疗行业市场规模持续扩大。数据显示,2016-2024年中国互联网医疗行业市场规模从436亿元增长至4351亿元,年复合增长率为33.32%。
(文章来源:财联社)